电脑桌面
添加小米粒文库到电脑桌面
安装后可以在桌面快捷访问

简易停车场车位管理系统的设计VIP专享

简易停车场车位管理系统的设计_第1页
1/6
简易停车场车位管理系统的设计_第2页
2/6
简易停车场车位管理系统的设计_第3页
3/6
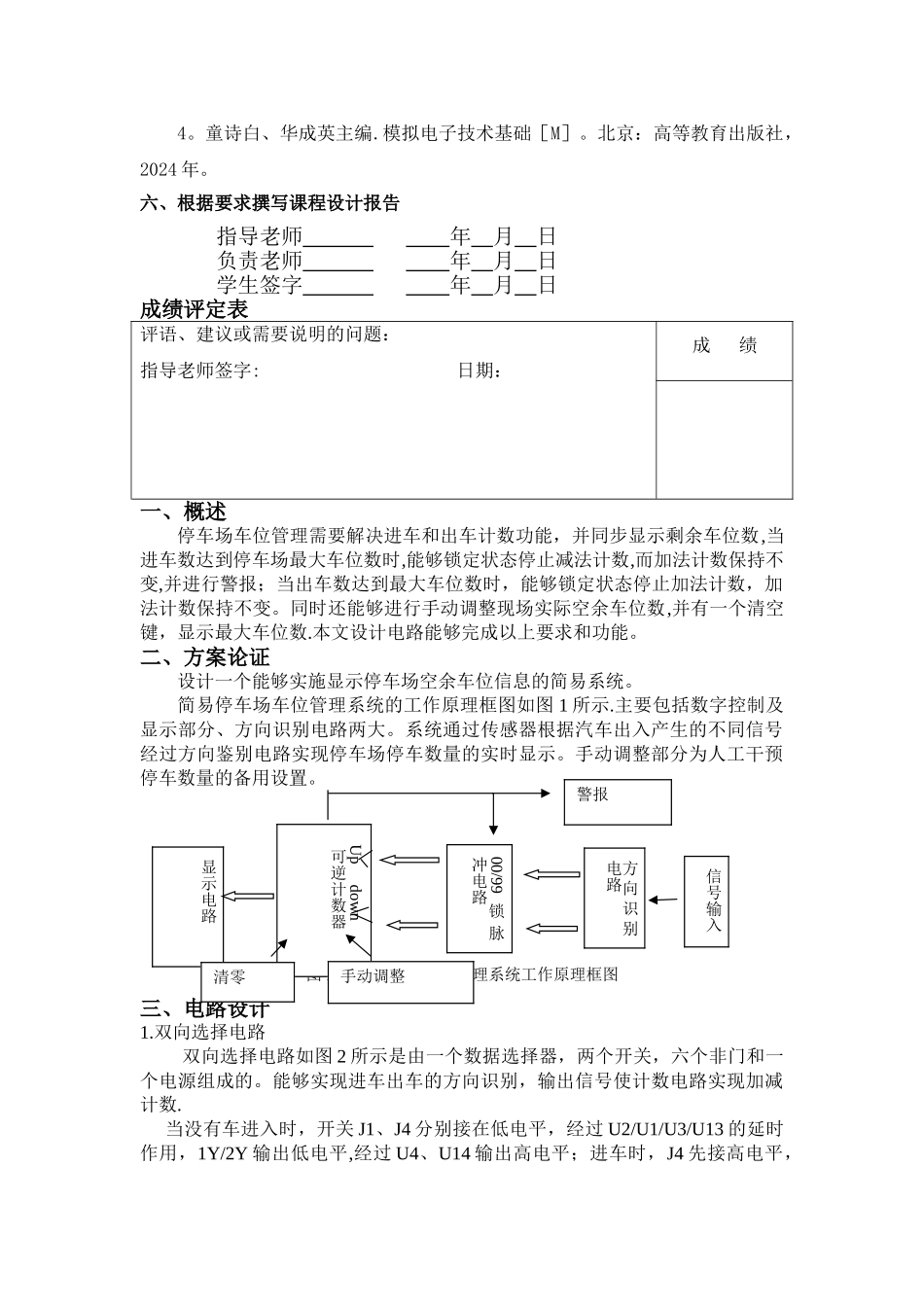
课 程 名 称 电子技术综合课程设计 院(系) 专业 班级 学号 姓名 课程设计题目 简易停车场车位管理系统的设计 课程设计时间: 年 月 日 至 年 月 日课程设计的内容及要求:一、设计说明设计一个能够实施显示停车场空余车位信息的简易系统.简易停车场车位管理系统的工作原理框图如图 1 所示。主要包括数字控制及显示部分、方向识别电路两大。系统通过传感器根据汽车出入产生的不同传感器信号经过方向鉴别电路实现停车场停车数量的实时显示.手动调整部分为人工干预停车数量的备用设置。图 1 简易停车场车位管理系统工作原理框图二、技术指标1.设一个强制清空键。清空后, 显示停车场最大泊车位数(如 40)。设两个手动调整键(个位、十位), 方便调整现场实际空余泊车位数,此键应去抖动,两位 LED 显示.2.设计一个方向识别电路供加/减计数器使用,进车后空余的泊车位数目减1,出车后空余的泊车位数目加 1 。3.当无空位时应将无空位告警提示灯点亮,此时若有车强行进入,无空位状态要保持不变,若有出车自动解除无空位状态.4.设计两个红外线光发射/接收传感器电路供方向识别电路使用,传感器的输出信号可由两路高低电平信号代替. 三、设计要求1.在选择器件时,应考虑成本。2.根据技术指标通过分析计算确定电路形式和元器件参数。3.主要器件:(1)可逆计数器;(2)译码器;(4) 555. 四、实验要求1.根据技术指标制定实验方案;验证所设计的电路。2.进行实验数据处理和分析。五、推举参考资料1。姚福安。 电子电路设计与实践[M]。济南:山东科学技术出版社,2001年2.阎石。 数字电子技术基础[M].北京:高等教育出版社,2024 年3.刘贵栋主编。电子电路的 Multisim 仿真实践[M]。哈尔滨:哈尔滨工业大学出版社,2024 年4。童诗白、华成英主编.模拟电子技术基础[M]。北京:高等教育出版社,2024 年。六、根据要求撰写课程设计报告指导老师 年 月 日负责老师 年 月 日学生签字 年 月 日成绩评定表评语、建议或需要说明的问题:指导老师签字: 日期:成 绩一、概述 停车场车位管理需要解决进车和出车计数功能,并同步显示剩余车位数,当进车数达到停车场最大车位数时,能够锁定状态停止减法计数,而加法计数保持不变,并进行警报;当出车数达到最大车位数时,能够锁定状态停止加法计数,加法计数保持不变。同时还能够进行手动调整现场实际空余车位数,并有一个清空键,显示最大车位数.本文设计电路能够...

1、当您付费下载文档后,您只拥有了使用权限,并不意味着购买了版权,文档只能用于自身使用,不得用于其他商业用途(如 [转卖]进行直接盈利或[编辑后售卖]进行间接盈利)。
2、本站所有内容均由合作方或网友上传,本站不对文档的完整性、权威性及其观点立场正确性做任何保证或承诺!文档内容仅供研究参考,付费前请自行鉴别。
3、如文档内容存在违规,或者侵犯商业秘密、侵犯著作权等,请点击“违规举报”。

碎片内容

简易停车场车位管理系统的设计

确认删除?
VIP
微信客服
  • 扫码咨询
会员Q群
  • 会员专属群点击这里加入QQ群
客服邮箱
回到顶部