电脑桌面
添加小米粒文库到电脑桌面
安装后可以在桌面快捷访问

置业顾问仪容仪表及行为规范

置业顾问仪容仪表及行为规范_第1页
1/3
置业顾问仪容仪表及行为规范_第2页
2/3
置业顾问仪容仪表及行为规范_第3页
3/3
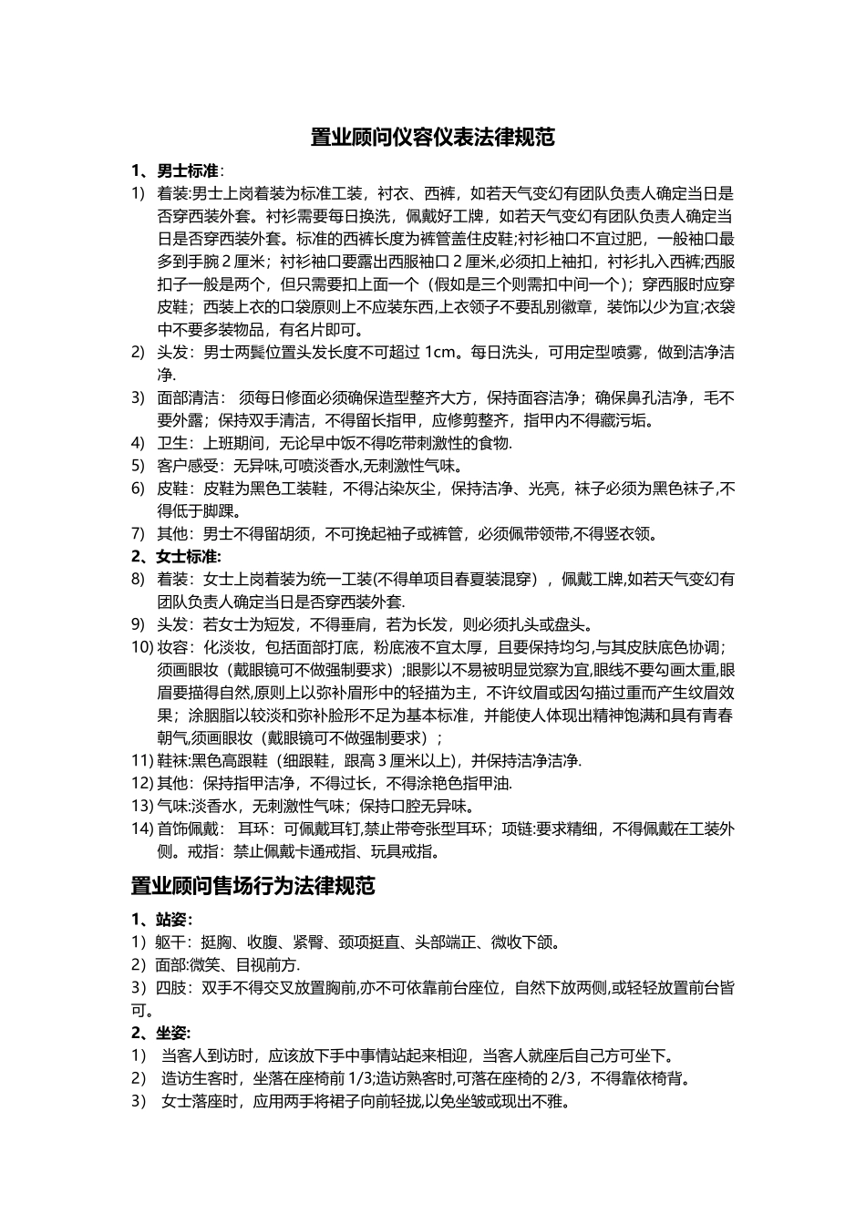
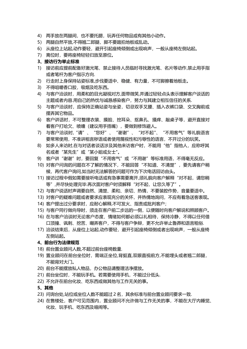
置业顾问仪容仪表法律规范1、男士标准:1) 着装:男士上岗着装为标准工装,衬衣、西裤,如若天气变幻有团队负责人确定当日是否穿西装外套。衬衫需要每日换洗,佩戴好工牌,如若天气变幻有团队负责人确定当日是否穿西装外套。标准的西裤长度为裤管盖住皮鞋;衬衫袖口不宜过肥,一般袖口最多到手腕 2 厘米;衬衫袖口要露出西服袖口 2 厘米,必须扣上袖扣,衬衫扎入西裤;西服扣子一般是两个,但只需要扣上面一个(假如是三个则需扣中间一个);穿西服时应穿皮鞋;西装上衣的口袋原则上不应装东西,上衣领子不要乱别徽章,装饰以少为宜;衣袋中不要多装物品,有名片即可。2) 头发:男士两鬓位置头发长度不可超过 1cm。每日洗头,可用定型喷雾,做到洁净洁净.3) 面部清洁: 须每日修面必须确保造型整齐大方,保持面容洁净;确保鼻孔洁净,毛不要外露;保持双手清洁,不得留长指甲,应修剪整齐,指甲内不得藏污垢。4) 卫生:上班期间,无论早中饭不得吃带刺激性的食物.5) 客户感受:无异味,可喷淡香水,无刺激性气味。6) 皮鞋:皮鞋为黑色工装鞋,不得沾染灰尘,保持洁净、光亮,袜子必须为黑色袜子,不得低于脚踝。7) 其他:男士不得留胡须,不可挽起袖子或裤管,必须佩带领带,不得竖衣领。2、女士标准:8) 着装:女士上岗着装为统一工装(不得单项目春夏装混穿),佩戴工牌,如若天气变幻有团队负责人确定当日是否穿西装外套.9) 头发:若女士为短发,不得垂肩,若为长发,则必须扎头或盘头。10) 妆容:化淡妆,包括面部打底,粉底液不宜太厚,且要保持均匀,与其皮肤底色协调;须画眼妆(戴眼镜可不做强制要求);眼影以不易被明显觉察为宜,眼线不要勾画太重,眼眉要描得自然,原则上以弥补眉形中的轻描为主,不许纹眉或因勾描过重而产生纹眉效果;涂胭脂以较淡和弥补脸形不足为基本标准,并能使人体现出精神饱满和具有青春朝气,须画眼妆(戴眼镜可不做强制要求);11) 鞋袜:黑色高跟鞋(细跟鞋,跟高 3 厘米以上),并保持洁净洁净.12) 其他:保持指甲洁净,不得过长,不得涂艳色指甲油.13) 气味:淡香水,无刺激性气味;保持口腔无异味。14) 首饰佩戴: 耳环:可佩戴耳钉,禁止带夸张型耳环;项链:要求精细,不得佩戴在工装外侧。戒指:禁止佩戴卡通戒指、玩具戒指。置业顾问售场行为法律规范1、站姿:1)躯干:挺胸、收腹、紧臀、颈项挺直、头部端正、微收下颌。2)面部:微笑、目视前方.3)四肢:双手不得交叉放置胸前,亦不可依靠前台座位,自...

1、当您付费下载文档后,您只拥有了使用权限,并不意味着购买了版权,文档只能用于自身使用,不得用于其他商业用途(如 [转卖]进行直接盈利或[编辑后售卖]进行间接盈利)。
2、本站所有内容均由合作方或网友上传,本站不对文档的完整性、权威性及其观点立场正确性做任何保证或承诺!文档内容仅供研究参考,付费前请自行鉴别。
3、如文档内容存在违规,或者侵犯商业秘密、侵犯著作权等,请点击“违规举报”。

碎片内容

置业顾问仪容仪表及行为规范

您可能关注的文档

确认删除?
VIP
微信客服
  • 扫码咨询
会员Q群
  • 会员专属群点击这里加入QQ群
客服邮箱
回到顶部