电脑桌面
添加小米粒文库到电脑桌面
安装后可以在桌面快捷访问

职工教育培训经费管控方案

职工教育培训经费管控方案_第1页
1/4
职工教育培训经费管控方案_第2页
2/4
职工教育培训经费管控方案_第3页
3/4
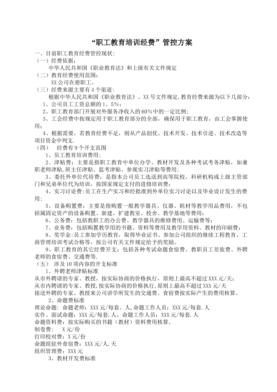
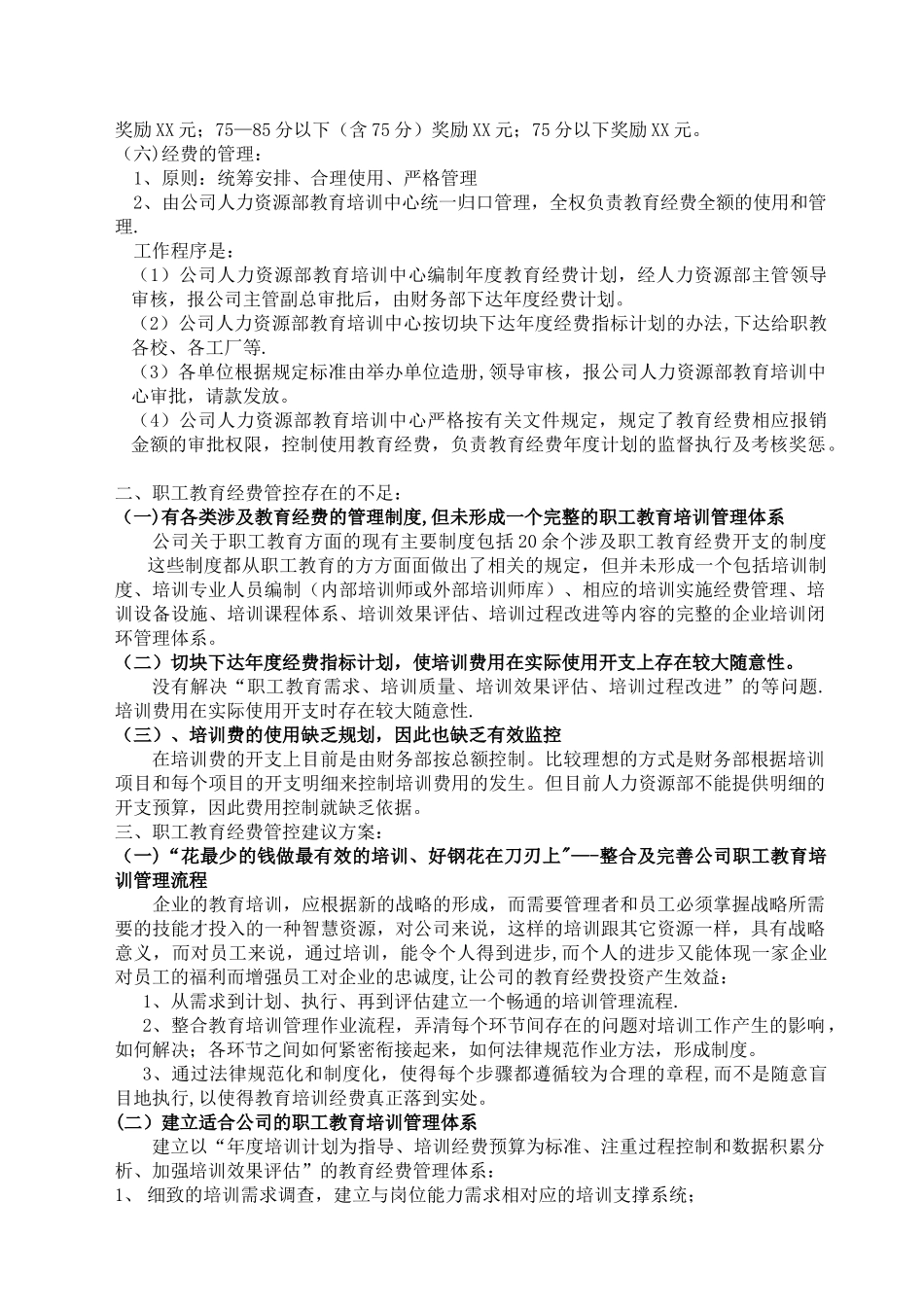
“职工教育培训经费”管控方案一、目前职工教育经费管控现状:(一)经费依据:中华人民共和国《职业教育法》和上级有关文件规定(二)教育经费使用范围:XX 公司在册职工。(三)经费来源主要有 4 个渠道:根据中华人民共和国《职业教育法》、XX 号文件规定,教育经费来源为以下几部分:1、公司员工工资总额的 1。5%;2、职工教育部门开展对外服务净收入的 60%中的一定比例;3、工会经费中按规定用于职工教育部分的全部,确保用于职工教育,由工会掌握使用;4、根据需要,若教育经费不足,则从产品创优、技术开发、技术引进、技术改造等项目资金中列支.(四) 经费有 9 个开支范围1、员工教育培训费用;2、津贴费:主要是指职工教育中单位办学、教材开发及各种考试考务津贴,如兼职老师津贴,班主任津贴、监考津贴、参观实习津贴等费用;3、委托外单位代培费:是指本公司员工选送到高等院校,科研机构或上级主管部门和兄弟单位代为培训,按国家规定支付的进修培训费;4、实习讨论费:员工在生产实习和经批准到外单位实习讨论以及毕业设计发生的费用;5、设备购置费:主要是指购置一般教学器具、仪器、耗材等教学用品费用,不包括属固定资产的设备购置、新建、扩建教室、校舍、教学基地等费用;6、公务费:包括教职工的办公费、教学器具的维修费用、运输费等;7、业务费:包括购置教学用的书籍、资料等费用及教学用资料、教材的印刷费;8、奖学金:员工参加学历教育,取得毕业证书、参加公司组织的继续工程教育、工商管理培训考试合格等,按公司有关文件规定给予的奖励。9、职工教育的其它经费开支:包括各种考试命题食宿费、教职员工差旅费、外聘老师的食宿费、交通费等. (五) 涉及 10 项内容的开支标准1、外聘老师津贴标准从市外聘请的专家、教授,按实际协商的价格执行,原则上最高不超过 XXX 元/天;从市内聘请的专家、教授,按实际协商的价格执行,原则上最高不超过 XXX 元/天接送外聘的专家、教授来公司讲学所发生的交通费、食宿费按实际产生的费用核算。2、命题费标准理论命题: 命题老师:XXX 元/每套。人,命题工作人员:XXX 元/每套.人实作、面试命题:XXX 元/每套.人,命题工作人员:XXX 元/每套.人命题资料费:按实际购买的书籍(教材)资料费用核算。制卷费: X 元/份打印校对费:X 元/份命题组驻外食宿费:XXX 元/人.天组织管理费:XXX 元3、教材开发费标准教材编写费:10000 字以下津贴为 XXX 元, 10000 字—...

1、当您付费下载文档后,您只拥有了使用权限,并不意味着购买了版权,文档只能用于自身使用,不得用于其他商业用途(如 [转卖]进行直接盈利或[编辑后售卖]进行间接盈利)。
2、本站所有内容均由合作方或网友上传,本站不对文档的完整性、权威性及其观点立场正确性做任何保证或承诺!文档内容仅供研究参考,付费前请自行鉴别。
3、如文档内容存在违规,或者侵犯商业秘密、侵犯著作权等,请点击“违规举报”。

碎片内容

职工教育培训经费管控方案

确认删除?
VIP
微信客服
  • 扫码咨询
会员Q群
  • 会员专属群点击这里加入QQ群
客服邮箱
回到顶部