电脑桌面
添加小米粒文库到电脑桌面
安装后可以在桌面快捷访问

薪酬体系及股权激励制度VIP专享

薪酬体系及股权激励制度_第1页
1/4
薪酬体系及股权激励制度_第2页
2/4
薪酬体系及股权激励制度_第3页
3/4
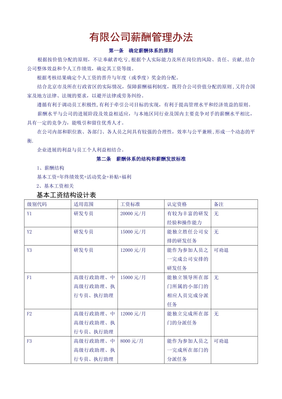
有限公司薪酬管理办法第一条 确定薪酬体系的原则 根据按价值分配的原则,不让奉献者吃亏,根据个人实际能力及所在岗位的风险、责任、贡献,结合公司整体效益和个人工作绩效,确定其工资等级。 根据考核结果确定个人工资的晋升与年度(或季度)奖金的分配。 结合北京市及所在行政省区的实际情况,保障薪酬福利制度,既符合公司价值分配的原则 ,又符合国家及地方法律、法规的要求,以避开法律或劳务纠纷。 遵循有利于调动员工积极性,有利于牵引公司目标的实现,有利于提高管理水平和经济效益的原则。 薪酬水平与公司的进展阶段及效益相适应,与本地区同行业及国内主要竞争对手的薪酬水平相比,具有一定的竞争力,能吸引和留住优秀人才。 在公司内部和职位族、各部门、各人员之间具有较强的合理性,效率与公平兼顾 ,形成一个动态的平衡.企业进展的利益与员工个人利益相结合。第二条 薪酬体系的结构和薪酬发放标准 1、薪酬结构 基本工资+年终绩效奖+活动奖金+补贴+福利2、基本工资相关基本工资结构设计表级别代码适用范围工资标准认定资格备注Y1研发专员20000 元/月有较为丰富的研发经验和操作能力无Y2研发专员15000 元/月能独立胜任公司安排的研发任务无Y3研发专员12000 元/月能作为参加人员之一完成公司安排的研发任务可劝退F1高级行政助理、中高级行政助理、执行专员、执行助理15000 元/月能独立领导所在部门所属的小部门的相应人员完成分派任务无F2高级行政助理、中高级行政助理、执行专员、执行助理12000 元/月能独立完成所在部门的分派任务无F3高级行政助理、中高级行政助理、执行专员、执行助理8000 元/月能作为参加人员之一完成所在部门的分派任务可劝退G1程序灌装人员4500/月能独立完成所在部门分派的灌装任务无G2程序灌装人员3500/月能作为参加人员之一完成所在部门分派的灌装任务可劝退Z执行经理、大市场总监/经理、资产管理总监、投资总监 、 高 级 行 政 经理、品牌战略合作经理/总监15000/月能带领所在部门人员完成分派任务无ZG分公司经理、执行总监20000/月能带领所在公司人员完成分派任务无J1总裁、执行总裁、55000/月无无J2技术研发副总裁40000/月无无J3市场战略副总裁、战略合作副总裁、品牌合作副总裁、集团投资副总裁30000/月无无3。年终绩效奖相关3.1 奖池 当公司完成年度目标任务时,奖池总金额为年度营业额*0.05 当公司完成年度基本任务,但未完成公司年度目标任务时,奖池总金额为年度营业额*0。04当公...

1、当您付费下载文档后,您只拥有了使用权限,并不意味着购买了版权,文档只能用于自身使用,不得用于其他商业用途(如 [转卖]进行直接盈利或[编辑后售卖]进行间接盈利)。
2、本站所有内容均由合作方或网友上传,本站不对文档的完整性、权威性及其观点立场正确性做任何保证或承诺!文档内容仅供研究参考,付费前请自行鉴别。
3、如文档内容存在违规,或者侵犯商业秘密、侵犯著作权等,请点击“违规举报”。

碎片内容

薪酬体系及股权激励制度

确认删除?
VIP
微信客服
  • 扫码咨询
会员Q群
  • 会员专属群点击这里加入QQ群
客服邮箱
回到顶部