电脑桌面
添加小米粒文库到电脑桌面
安装后可以在桌面快捷访问

薪酬管理模块-营销体系制度范本-新动力管理培训

薪酬管理模块-营销体系制度范本-新动力管理培训_第1页
1/9
薪酬管理模块-营销体系制度范本-新动力管理培训_第2页
2/9
薪酬管理模块-营销体系制度范本-新动力管理培训_第3页
3/9
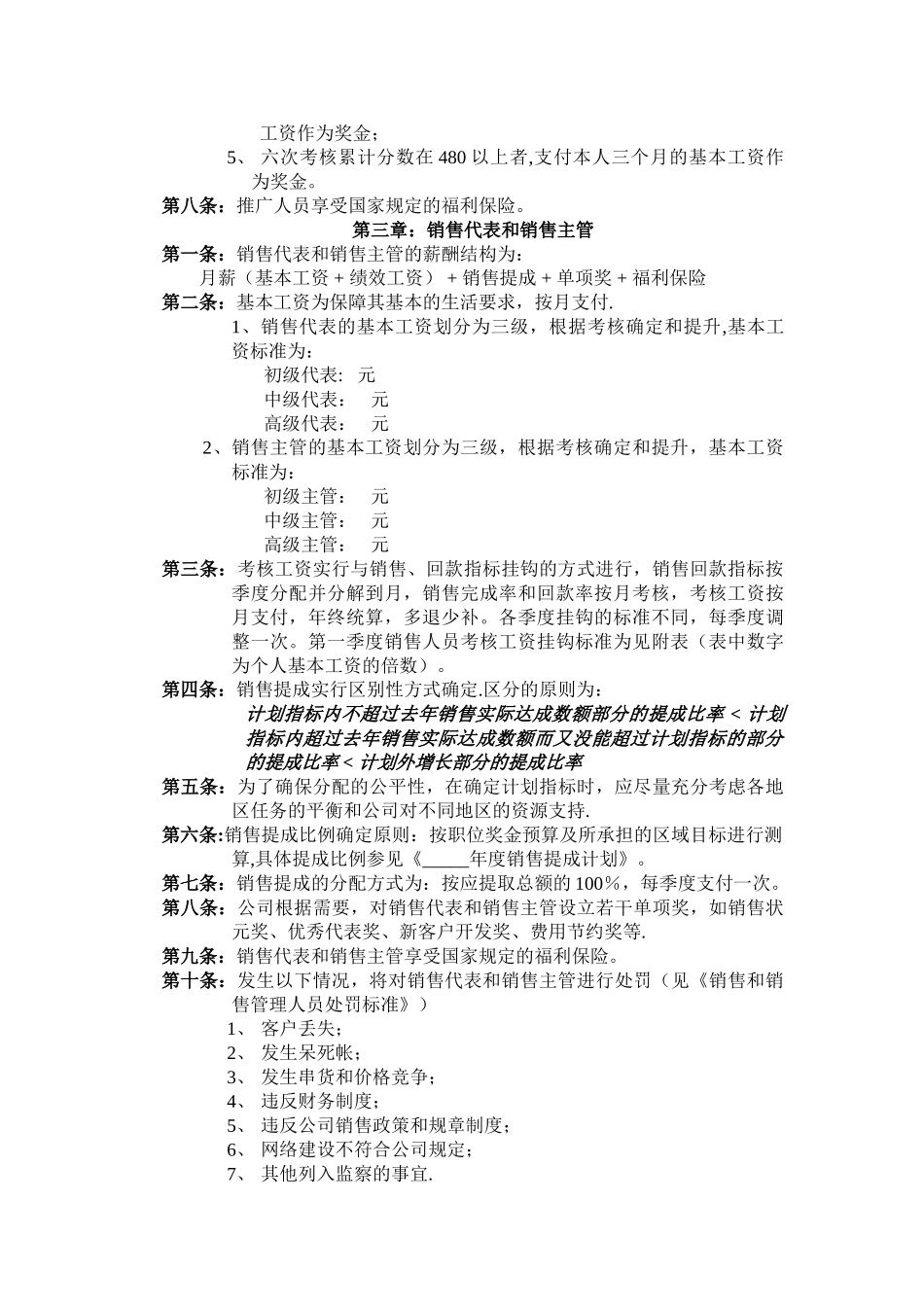
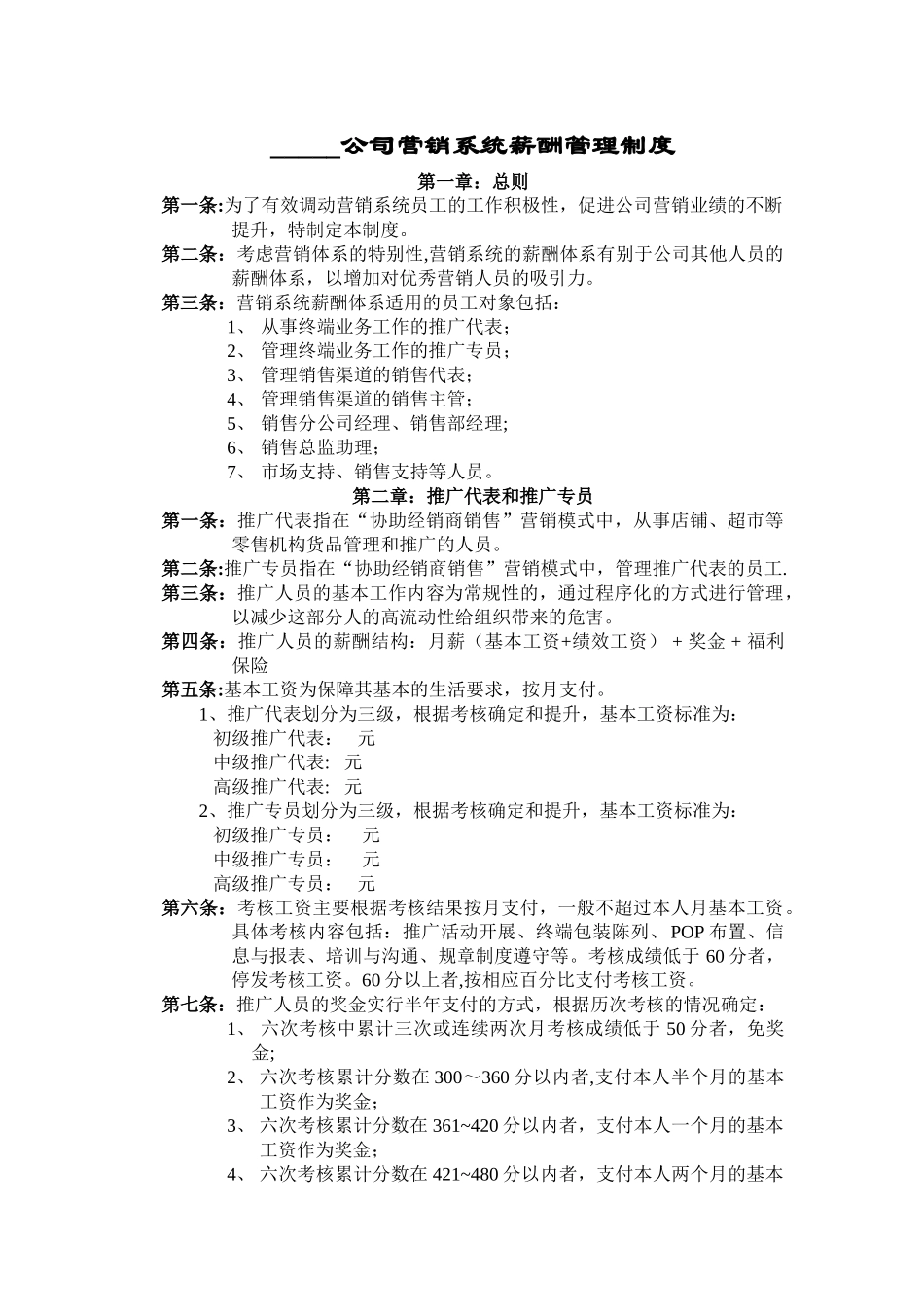
_____公司营销系统薪酬管理制度第一章:总则第一条:为了有效调动营销系统员工的工作积极性,促进公司营销业绩的不断提升,特制定本制度。第二条:考虑营销体系的特别性,营销系统的薪酬体系有别于公司其他人员的薪酬体系,以增加对优秀营销人员的吸引力。第三条:营销系统薪酬体系适用的员工对象包括:1、 从事终端业务工作的推广代表;2、 管理终端业务工作的推广专员;3、 管理销售渠道的销售代表;4、 管理销售渠道的销售主管;5、 销售分公司经理、销售部经理;6、 销售总监助理;7、 市场支持、销售支持等人员。第二章:推广代表和推广专员第一条:推广代表指在“协助经销商销售”营销模式中,从事店铺、超市等零售机构货品管理和推广的人员。第二条:推广专员指在“协助经销商销售”营销模式中,管理推广代表的员工.第三条:推广人员的基本工作内容为常规性的,通过程序化的方式进行管理,以减少这部分人的高流动性给组织带来的危害。第四条:推广人员的薪酬结构:月薪(基本工资+绩效工资) + 奖金 + 福利保险第五条:基本工资为保障其基本的生活要求,按月支付。 1、推广代表划分为三级,根据考核确定和提升,基本工资标准为: 初级推广代表: 元 中级推广代表: 元 高级推广代表: 元 2、推广专员划分为三级,根据考核确定和提升,基本工资标准为: 初级推广专员: 元 中级推广专员: 元 高级推广专员: 元第六条:考核工资主要根据考核结果按月支付,一般不超过本人月基本工资。具体考核内容包括:推广活动开展、终端包装陈列、POP 布置、信息与报表、培训与沟通、规章制度遵守等。考核成绩低于 60 分者,停发考核工资。60 分以上者,按相应百分比支付考核工资。第七条:推广人员的奖金实行半年支付的方式,根据历次考核的情况确定:1、 六次考核中累计三次或连续两次月考核成绩低于 50 分者,免奖金;2、 六次考核累计分数在 300~360 分以内者,支付本人半个月的基本工资作为奖金;3、 六次考核累计分数在 361~420 分以内者,支付本人一个月的基本工资作为奖金;4、 六次考核累计分数在 421~480 分以内者,支付本人两个月的基本工资作为奖金;5、 六次考核累计分数在 480 以上者,支付本人三个月的基本工资作为奖金。第八条:推广人员享受国家规定的福利保险。第三章:销售代表和销售主管第一条:销售代表和销售主管的薪酬结构为: 月薪(基本工资 + 绩效工资) + 销售提成 + 单项奖 + 福...

1、当您付费下载文档后,您只拥有了使用权限,并不意味着购买了版权,文档只能用于自身使用,不得用于其他商业用途(如 [转卖]进行直接盈利或[编辑后售卖]进行间接盈利)。
2、本站所有内容均由合作方或网友上传,本站不对文档的完整性、权威性及其观点立场正确性做任何保证或承诺!文档内容仅供研究参考,付费前请自行鉴别。
3、如文档内容存在违规,或者侵犯商业秘密、侵犯著作权等,请点击“违规举报”。

碎片内容

薪酬管理模块-营销体系制度范本-新动力管理培训

文旅传媒+ 关注
实名认证
内容提供者

传播文化,成就未来

确认删除?
VIP
微信客服
  • 扫码咨询
会员Q群
  • 会员专属群点击这里加入QQ群
客服邮箱
回到顶部