电脑桌面
添加小米粒文库到电脑桌面
安装后可以在桌面快捷访问

公司各部门的岗位职责说明

公司各部门的岗位职责说明_第1页
1/9
公司各部门的岗位职责说明_第2页
2/9
公司各部门的岗位职责说明_第3页
3/9
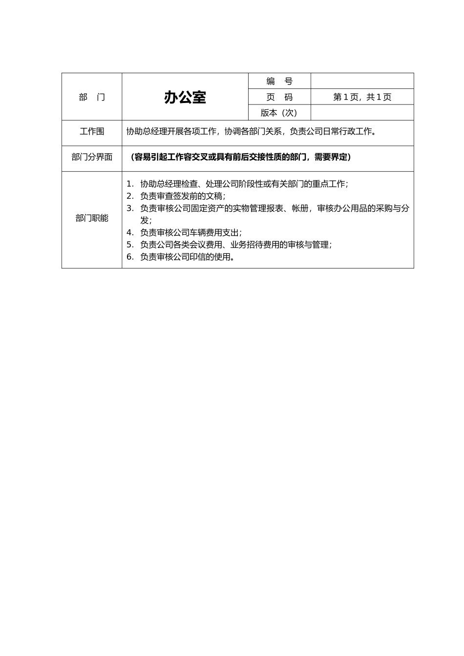
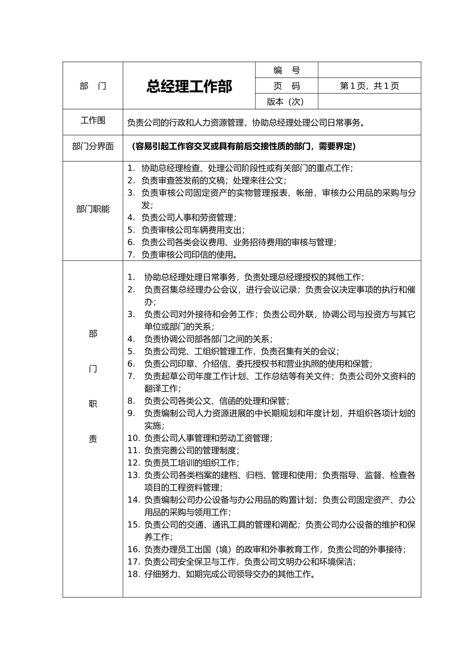
部 门总经理工作部编 号页 码第 1 页,共 1 页版本(次)工作围负责公司的行政和人力资源管理,协助总经理处理公司日常事务。部门分界面(容易引起工作容交叉或具有前后交接性质的部门,需要界定)部门职能1. 协助总经理检查、处理公司阶段性或有关部门的重点工作;2. 负责审查签发前的文稿;处理来往公文;3. 负责审核公司固定资产的实物管理报表、帐册,审核办公用品的采购与分发;4. 负责公司人事和劳资管理;5. 负责审核公司车辆费用支出;6. 负责公司各类会议费用、业务招待费用的审核与管理;7. 负责审核公司印信的使用。部门职责1.协助总经理处理日常事务,负责处理总经理授权的其他工作;2.负责召集总经理办公会议,进行会议记录;负责会议决定事项的执行和催办;3.负责公司对外接待和会务工作;负责公司外联,协调公司与投资方与其它单位或部门的关系;4.负责协调公司部各部门之间的关系;5.负责公司党、工组织管理工作,负责召集有关的会议;6.负责公司印章、介绍信、委托授权书和营业执照的使用和保管;7.负责起草公司年度工作计划、工作总结等有关文件;负责公司外文资料的翻译工作;8.负责公司各类公文、信函的处理和保管;9.负责编制公司人力资源进展的中长期规划和年度计划,并组织各项计划的实施;10. 负责公司人事管理和劳动工资管理;11. 负责完善公司的管理制度;12. 负责员工培训的组织工作;13. 负责公司各类档案的建档、归档、管理和使用;负责指导、监督、检查各项目的工程资料管理;14. 负责编制公司办公设备与办公用品的购置计划;负责公司固定资产、办公用品的采购与领用工作;15. 负责公司的交通、通讯工具的管理和调配;负责公司办公设备的维护和保养工作;16. 负责办理员工出国(境)的政审和外事教育工作,负责公司的外事接待;17. 负责公司安全保卫与工作,负责公司文明办公和环境保洁;18. 仔细努力、如期完成公司领导交办的其他工作。部 门办公室编 号页 码第 1 页,共 1 页版本(次)工作围协助总经理开展各项工作,协调各部门关系,负责公司日常行政工作。部门分界面(容易引起工作容交叉或具有前后交接性质的部门,需要界定)部门职能1. 协助总经理检查、处理公司阶段性或有关部门的重点工作;2. 负责审查签发前的文稿;3. 负责审核公司固定资产的实物管理报表、帐册,审核办公用品的采购与分发;4. 负责审核公司车辆费用支出;5. 负责公司各类会议费用、业务招待费用的审...

1、当您付费下载文档后,您只拥有了使用权限,并不意味着购买了版权,文档只能用于自身使用,不得用于其他商业用途(如 [转卖]进行直接盈利或[编辑后售卖]进行间接盈利)。
2、本站所有内容均由合作方或网友上传,本站不对文档的完整性、权威性及其观点立场正确性做任何保证或承诺!文档内容仅供研究参考,付费前请自行鉴别。
3、如文档内容存在违规,或者侵犯商业秘密、侵犯著作权等,请点击“违规举报”。

碎片内容

公司各部门的岗位职责说明

确认删除?
VIP
微信客服
  • 扫码咨询
会员Q群
  • 会员专属群点击这里加入QQ群
客服邮箱
回到顶部