电脑桌面
添加小米粒文库到电脑桌面
安装后可以在桌面快捷访问

发酵食品工艺学课件

发酵食品工艺学课件_第1页
1/88
发酵食品工艺学课件_第2页
2/88
发酵食品工艺学课件_第3页
3/88
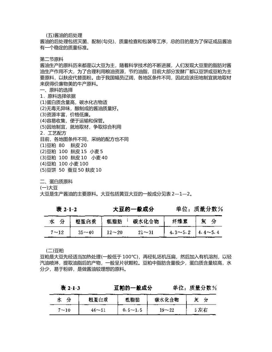
第一章酱油生产工艺第一节慨述一、酱油生产特点(1)酱油是一种调味品,直接供人们食用。因此,不仅要求其色、香、味、体完整,营养价值较高,而且在卫生方面也要安全,这样才能使消费者乐于接受。 (2)酱油是以农副产品为原料加工制成的发酵调味品。我国幅员辽阔,粮食原料品种繁多,发酵工厂可因池制宜合理利用,就地取材.就地生产,就地销售。 (3)酱油生产是通过微生物作用。对原料进行逐步降解的一种极其复杂的化学过程,影响其作用机理的因素繁多。(4)酱油生产的工艺方法很多,目前广为采纳的有固态低盐发酵,也有固态无盐发酵、稀圈发酵等。但生产技术水平差距甚大,产量也不能满足需要。因此,如何取长补短,把一些落后的企业提高起来是一个急待解决的问题。‘二、酱油生产的工艺流程一舱酱油生产均需经过原料处理、制曲、发酵、浸出淋油与加热配制等生产过程,现以固态低盐发酵为例列出工艺流程。原料处理和蒸煮原料处理主要是把原料经适当的破裂后加水润胀,再经蒸煮使蛋白质适度变性、淀粉质蒸熟糊化以便被酶所作用,同时也可杀灭原料中的微生物;给米曲霉正常发育制造有利约条件。现在一般利用旋转式蒸锅加压蒸料。 (二)制曲制曲的目的主要是使米曲霉在熟料上充分生长发育,同时分泌出酱油生产所需要的各种两类,如蛋白酶、淀粉酶、果胶酌、纤维素酶等,并促使原料发生变化,为以后发酵制造必要的条件。目前多数厂已采纳厚层通风制曲法。 (三)发酵发酵是将成曲拌以适量的盐水后,置于发酵容器中,在一定的温度下,利用微生物与其分泌的各种两类,将酱醅中复杂的有机质,进行一系列生化反应,例如把蛋白质分解成氨基园,淀粉分解成糖、产生醇、酸、酯;形成独持的色、香、味、体等请项调和的成品酱油。 (四)浸出淋油浸出淋油是从酱醅中提取酱油有效成分的过程,浸出是把酱油中的成分溶于盐水中,淋油则是把酱油与酱渣通过过滤分离出来。 (五)酱油的后处理酱油的后处理包括灭菌、配制(勾兑)、质量检查和包装等工序,总的目的是为了保证成品酱油有一个稳定的质量标准。第二节原料酱油生产的原料历来都是以大豆为主,随着科学技术的不断进展,人们发现大豆里的脂肪对酱油生产作用不大,为了合理利用粮油资源,节约油脂,目前大部分发酵厂都以豆饼或豆粕为主要原料,以麸皮代替面粉。由于我国幅员辽阔,各地区条件不同,因此应该田地制宜就地取材来获得价廉物美的牛产原料。一、原料的选择1.原料选择依据(1)蛋白质含量高,碳水化古物适(...

1、当您付费下载文档后,您只拥有了使用权限,并不意味着购买了版权,文档只能用于自身使用,不得用于其他商业用途(如 [转卖]进行直接盈利或[编辑后售卖]进行间接盈利)。
2、本站所有内容均由合作方或网友上传,本站不对文档的完整性、权威性及其观点立场正确性做任何保证或承诺!文档内容仅供研究参考,付费前请自行鉴别。
3、如文档内容存在违规,或者侵犯商业秘密、侵犯著作权等,请点击“违规举报”。

碎片内容

发酵食品工艺学课件

一二三四传媒+ 关注
实名认证
内容提供者

大量资料供您选择,没有合适的可以联系小二。

确认删除?
VIP
微信客服
  • 扫码咨询
会员Q群
  • 会员专属群点击这里加入QQ群
客服邮箱
回到顶部