电脑桌面
添加小米粒文库到电脑桌面
安装后可以在桌面快捷访问

电子元器件的质量等级

电子元器件的质量等级_第1页
1/11
电子元器件的质量等级_第2页
2/11
电子元器件的质量等级_第3页
3/11
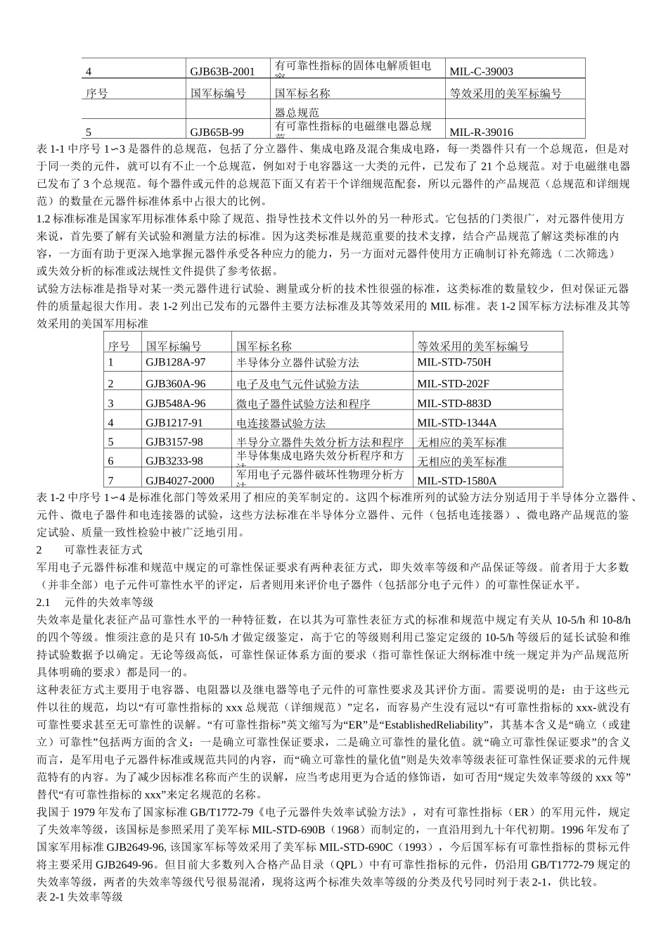
电子元器件的质量等级汇总整理张增照目录1元器件质量保证有关标准 31.1规范...31.2标准...42可靠性表征方式 52.1 元件的失效率等级...52.2 产品保证等级...63元器件的质量认证 74元器件的质量等级 84.1 用于元器件生产控制、选择和采购的质量等级...84.2 用于电子设备可靠性预计的质量等级...104.3 元器件两种质量等级的比较...105元器件的选用与质量标记 195.1 元器件的选用...195.2质量标记...216 结束语 221元器件质量保证有关标准为了保证军用元器件的质量,我国制订了一系列的元器件标准。在七十年代末期制订的“七专”7905 技术协议和八十年代初期制订的“七专”8406 技术条件(以下统称“七专”条件),“七专”技术条件是建立我国军用元器件标准的基础,目前按“七专”条件或其加严条件控制生产的元器件仍是航天等部门使用的主要品种。(注:“七专”指专人、专机、专料、专批、专检、专技、专卡)根据发展的趋势,“七专”条件将逐步向元器件的国家军用标准(GJB)过渡。因此,以下将主要介绍元器件国家军用标准的有关情况。从八十年代开始,我国军用标准化组织参照美国军用标准(MIL)体系建立了 GJB 体系,其中元器件的标准有规范、标准、指导性技术文件三种形式:a. 规范—主要包括:元器件的总规范和详细规范,这两种规范统称产品规范。b. 标准—主要包括:试验和测量标准、质量保证大纲和生产线认证标准、元器件材料和零件标准、型号命名标准、文字和图形符号标准等;c.指导性技术文件—主要包括:指导正确选择和使用元器件的指南、用于电子设备可靠性预计的手册、元器件系列型谱等。根据我国的具体情况,军标分为国家军用标准、行业军用标准、企业军用标准三个级别。下面对组成国家军用元器件标准体系的三种形式:规范、标准和指导性技术文件分别举例作简要的介绍。1.1 规范元器件规范主要包括:元器件的总规范(通用规范)和详细规范两个层次。总规范对某一类元器件的质量控制规定了共性的要求,详细规范是对某一类元器件中的一个或一系列型号规定的具体的性能和质量控制要求,总规范必须与详细规范配套使用。元器件的产品规范是元器件生产线认证和元器件鉴定的依据之一,也是使用方选择、采购元器件的主要依据。现在我国国防工业主管部门已发布了大量的元器件总规范,但是详细规范还没完全配套,所以往往由器件生产单位制定了详细规范(属于企业军标准级别)经标准化机构确认后贯彻执行。已发布的军用元器件...

1、当您付费下载文档后,您只拥有了使用权限,并不意味着购买了版权,文档只能用于自身使用,不得用于其他商业用途(如 [转卖]进行直接盈利或[编辑后售卖]进行间接盈利)。
2、本站所有内容均由合作方或网友上传,本站不对文档的完整性、权威性及其观点立场正确性做任何保证或承诺!文档内容仅供研究参考,付费前请自行鉴别。
3、如文档内容存在违规,或者侵犯商业秘密、侵犯著作权等,请点击“违规举报”。

碎片内容

电子元器件的质量等级

wxg+ 关注
实名认证
内容提供者

该用户很懒,什么也没介绍

确认删除?
VIP
微信客服
  • 扫码咨询
会员Q群
  • 会员专属群点击这里加入QQ群
客服邮箱
回到顶部