电脑桌面
添加小米粒文库到电脑桌面
安装后可以在桌面快捷访问

16人教版四年级下学期数学期末试卷

16人教版四年级下学期数学期末试卷_第1页
1/5
16人教版四年级下学期数学期末试卷_第2页
2/5
16人教版四年级下学期数学期末试卷_第3页
3/5
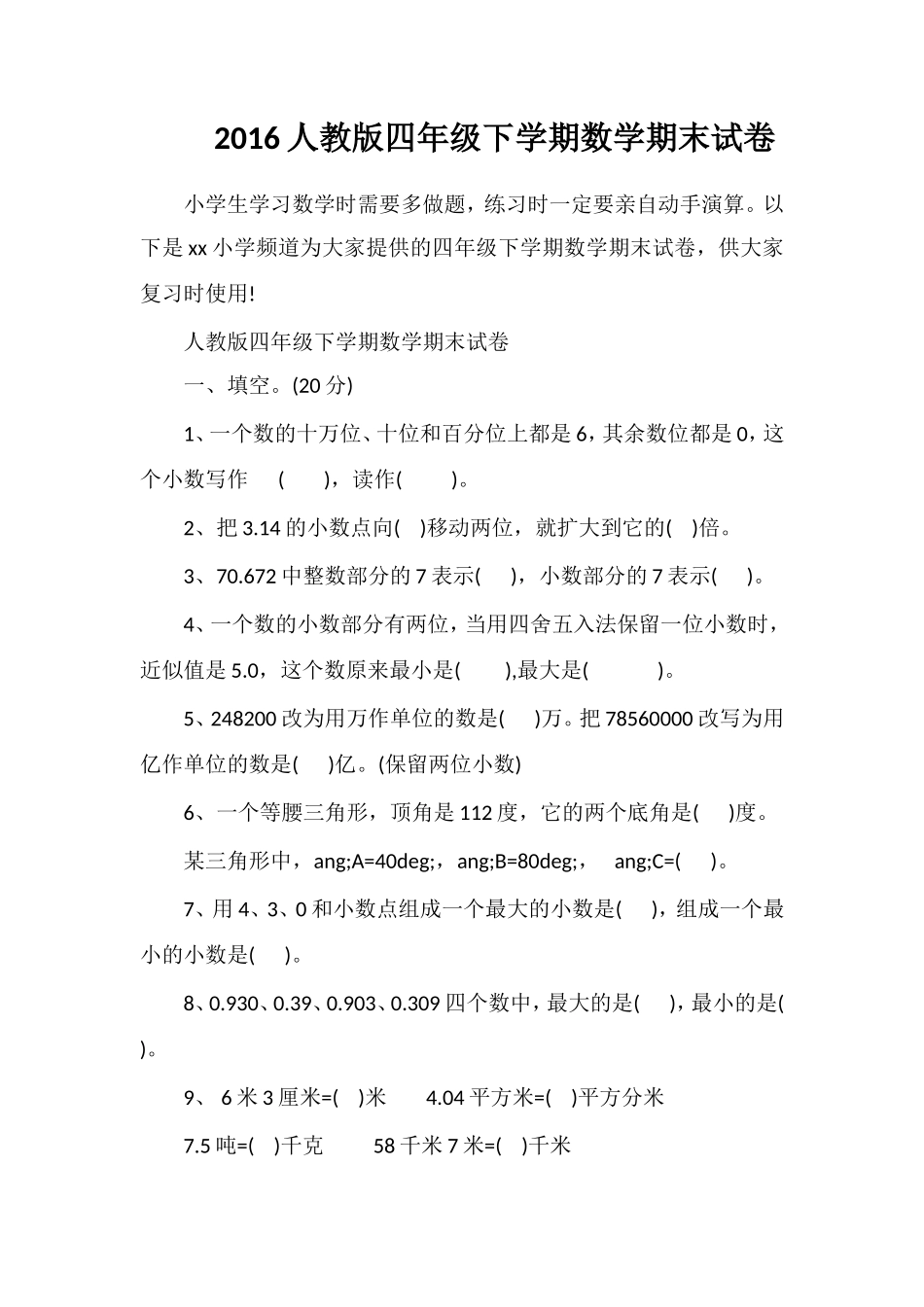
2016 人教版四年级下学期数学期末试卷小学生学习数学时需要多做题,练习时一定要亲自动手演算。以下是 xx 小学频道为大家提供的四年级下学期数学期末试卷,供大家复习时使用!人教版四年级下学期数学期末试卷一、填空。(20 分)1、一个数的十万位、十位和百分位上都是 6,其余数位都是 0,这个小数写作 ( ),读作( )。2、把 3.14 的小数点向( )移动两位,就扩大到它的( )倍。3、70.672 中整数部分的 7 表示( ),小数部分的 7 表示( )。4、一个数的小数部分有两位,当用四舍五入法保留一位小数时,近似值是 5.0,这个数原来最小是( ),最大是( )。5、248200 改为用万作单位的数是( )万。把 78560000 改写为用亿作单位的数是( )亿。(保留两位小数)6、一个等腰三角形,顶角是 112 度,它的两个底角是( )度。某三角形中,ang;A=40deg;,ang;B=80deg;, ang;C=( )。7、用 4、3、0 和小数点组成一个最大的小数是( ),组成一个最小的小数是( )。8、0.930、0.39、0.903、0.309 四个数中,最大的是( ),最小的是( )。9、 6 米 3 厘米=( )米 4.04 平方米=( )平方分米7.5 吨=( )千克 58 千米 7 米=( )千米10、有龟和鹤共 20 只,龟的腿和鹤的腿共 56 条。其中,鹤有( )只,龟有( ) 只。二、判断。(对的在括号里打 radic;,错的在括号里打×。)(6 分)l、0 和任何数相乘都得 0,0 除以任何数都得 0。( )2、35×(7×3)=35×7+35×3。( )3、三条边分别是 4 厘米、4 厘米、8 厘米的三角形是一个等腰三角形。( )4、7.05 和 7.0599 保留一位小数都是 7.l。 ( )5、被除数比除数大,商就一定大于 1。 ( )6、大于 0.4 小于 0.6 的小数只有 0.5。 ( )7. 小 数 加 法 的 意 义 与 整 数 加 法 的 意 义 完 全 相 同 。 ( )8.小数一定比整数小。 ( )9. 被 减 数 减 去2 , 减 数 加 上2 , 差 不 变 。 ( )10.如果一个三角形有两个角是锐角,它就一定是锐角三角形。 ( )11.57×101的简便算法是57×100+57=5757。 ( )12.a×b的积一定大于a。 ( )三、选择题。(把正确答案的序号填在括号里。)(6 分)1、两个锐角均为 60 度的三角形是( )。A、一般三角形 B、锐角三角形 C、钝角三角形 D、等边三角形2、下面可以用乘法分配律进行简便计算的算式是( )。A、(125+90)×8 B、52×25×4 C、7.6 十 1.25+2.4D、(258 十 45)十 ...

1、当您付费下载文档后,您只拥有了使用权限,并不意味着购买了版权,文档只能用于自身使用,不得用于其他商业用途(如 [转卖]进行直接盈利或[编辑后售卖]进行间接盈利)。
2、本站所有内容均由合作方或网友上传,本站不对文档的完整性、权威性及其观点立场正确性做任何保证或承诺!文档内容仅供研究参考,付费前请自行鉴别。
3、如文档内容存在违规,或者侵犯商业秘密、侵犯著作权等,请点击“违规举报”。

碎片内容

16人教版四年级下学期数学期末试卷

确认删除?
VIP
微信客服
  • 扫码咨询
会员Q群
  • 会员专属群点击这里加入QQ群
客服邮箱
回到顶部