电脑桌面
添加小米粒文库到电脑桌面
安装后可以在桌面快捷访问

固定带式输送机安装施工工艺标准VIP专享

固定带式输送机安装施工工艺标准_第1页
1/11
固定带式输送机安装施工工艺标准_第2页
2/11
固定带式输送机安装施工工艺标准_第3页
3/11
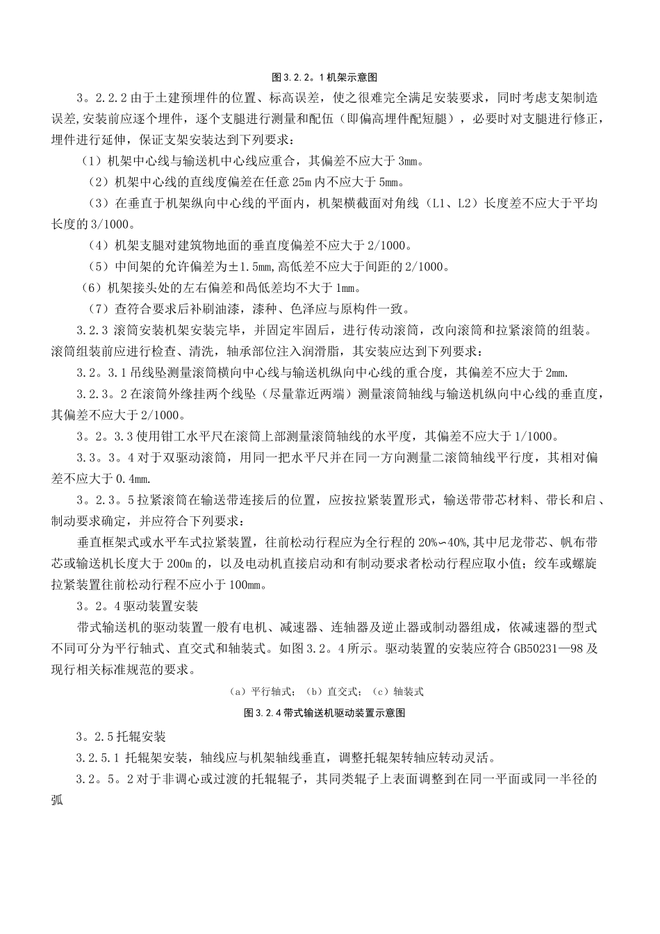
固定带式输送机安装施工工艺标准1. 适用范围本工艺标准适用于输送各种块状、粒状等松散物料及成件物品的固定带式输送机的安装。不适用于橡胶输送带和塑料输送带以外的输送机安装。2。施工准备2。1 技术准备2。1.1 施工技术资料设计文件和设备技术文件2。1。2 现行施工标准规范2.1.2。1《连续输送设备安装工程施工及验收规范》GB502702。1.2。2《机械设备安装工程施工及验收通用规范》GB502312.1。2。3《现场设备、工业管道焊接工程施工及验收规范》GB502362.1.2。4《工业设备、管道防腐蚀工程施工及验收规范》HGJ2292.1。2.6《化学工业工程建设交工技术规定》HG202372。1.3 施工方案设备安装施工方案2.2 作业人员表 2.2 主要作业人员序号工种持证上岗要求备注1钳工2起重工持证上岗3焊工持证上岗4电工持证上岗5油漆工2.3 设备、材料的验收及保管2。3.1 设备的验收及保管2。3.1。1 参加人员对业主供应的设备要有业主、供货厂家、监理、安装单位四方共同参加。2.3.1.2 验收程序① 验收检查包装物是否损坏,如有损坏做出记录。② 开箱并取出装箱清单③ 查验产品合格证、质量证明书、安装使用说明书等技术资料是否齐全.④ 点验实物:按装箱清单核对设备及其零部件的名称、规格、型号、数量,应符合设计和产品标准要求。⑤ 参加开箱各方代表在开箱记录上签字⑥ 设备入库保管2。3。2 辅料准备焊条、氧气、乙炔、平垫铁、斜垫铁、煤油、润滑脂、油漆、胶带粘接料等,胶带粘接料应尽量使用胶带生产厂家配套产品。2。4 主要施工机具2。4。1 施工机械设备吊车、叉车、电焊机、气割工具等.2.4。2 施工工具卷扬机、扳手、手锤、大锤、手拉葫芦、千斤顶、墨斗、刀具、碘钨灯、木版、电动钢丝盘刷毛刷等。2.5 测量及计量器具连通管、水准仪、经纬仪、框式水平尺、钢丝线、线锤、钢卷尺、钢盘尺及钢板尺等.2。6 作业条件2.6.1 图纸会审并完成设计技术交底、施工方案编制完毕并获得批准.2.6.2 现场质量、安全管理体系已建立并已正常运行。2.6。3 土建基础验收并完成中间交接。2.6.4 必要的电源接至现场。2.6。5 必要的安全防护设施准备齐全。2。6。6 开工报告得到批准。2.6。7 施工机具、劳动力、材料已准备就绪。3。施工工艺3.1 施工工艺流程3。2.1 测量放线3。2.1。1 用经纬仪确定输送机纵向中心线,与基础实际轴线偏差应不大于±20mm。3.2。1.2 放出滚筒轴线,同时引出母线投影线,以便安装时测量滚筒与纵向中心线的垂直度.3.2...

1、当您付费下载文档后,您只拥有了使用权限,并不意味着购买了版权,文档只能用于自身使用,不得用于其他商业用途(如 [转卖]进行直接盈利或[编辑后售卖]进行间接盈利)。
2、本站所有内容均由合作方或网友上传,本站不对文档的完整性、权威性及其观点立场正确性做任何保证或承诺!文档内容仅供研究参考,付费前请自行鉴别。
3、如文档内容存在违规,或者侵犯商业秘密、侵犯著作权等,请点击“违规举报”。

碎片内容

固定带式输送机安装施工工艺标准

确认删除?
VIP
微信客服
  • 扫码咨询
会员Q群
  • 会员专属群点击这里加入QQ群
客服邮箱
回到顶部