电脑桌面
添加小米粒文库到电脑桌面
安装后可以在桌面快捷访问

PCBA常见故障排除手册

PCBA常见故障排除手册_第1页
1/22
PCBA常见故障排除手册_第2页
2/22
PCBA常见故障排除手册_第3页
3/22
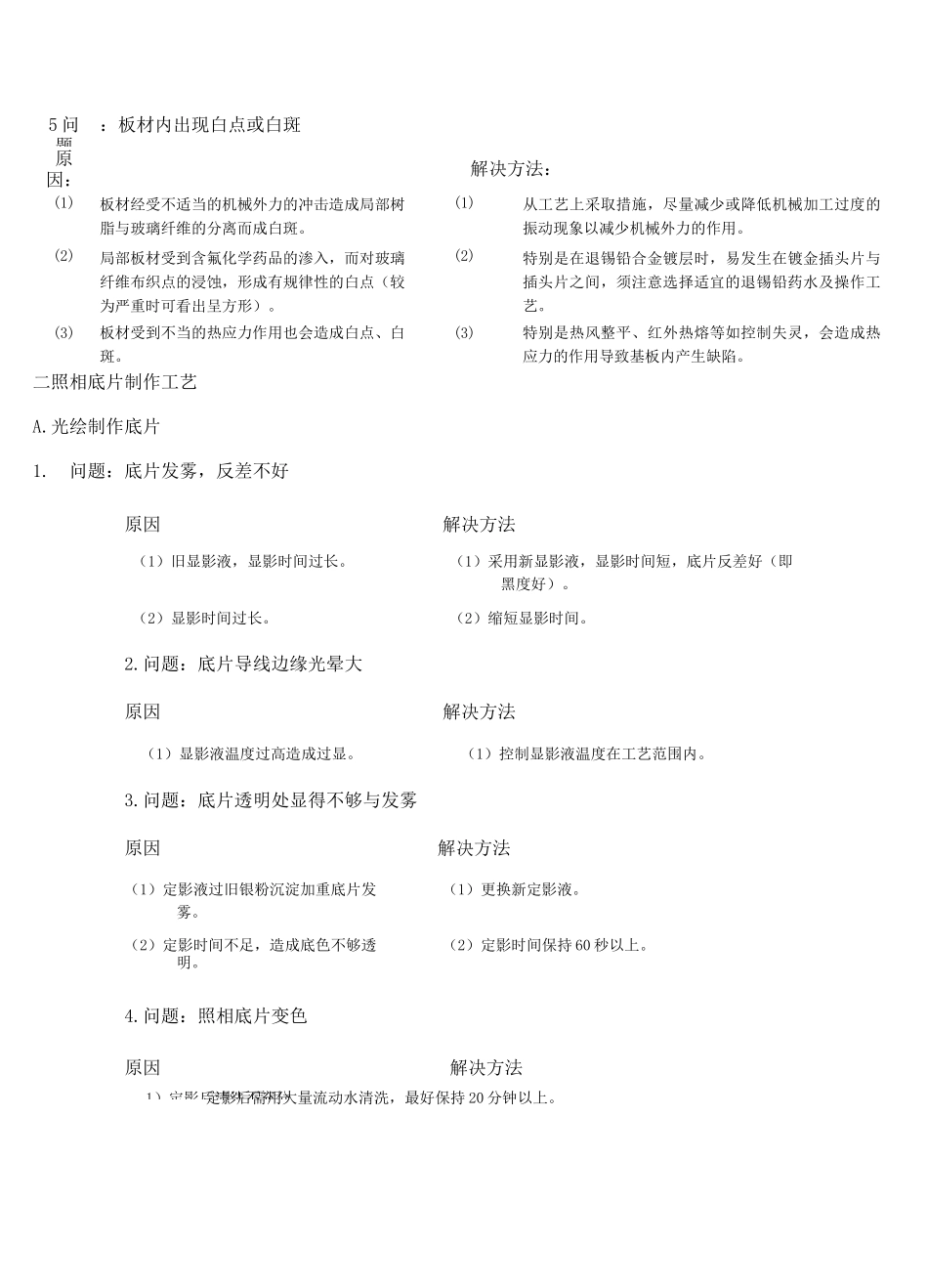
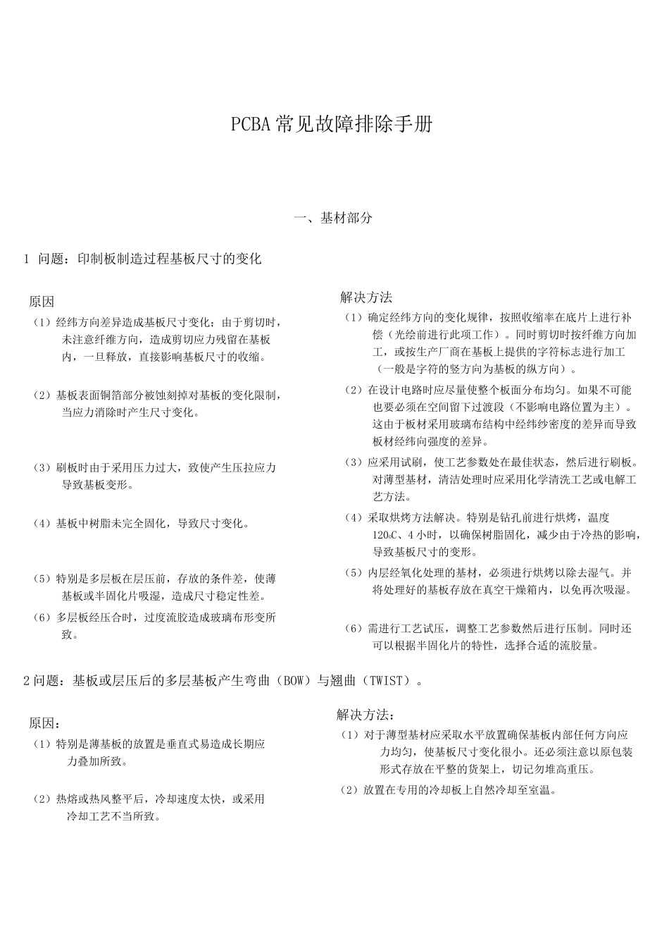
原因(1)经纬方向差异造成基板尺寸变化;由于剪切时,未注意纤维方向,造成剪切应力残留在基板内,一旦释放,直接影响基板尺寸的收缩。(2)基板表面铜箔部分被蚀刻掉对基板的变化限制,当应力消除时产生尺寸变化。(3)刷板时由于采用压力过大,致使产生压拉应力导致基板变形。(4)基板中树脂未完全固化,导致尺寸变化。(5)特别是多层板在层压前,存放的条件差,使薄基板或半固化片吸湿,造成尺寸稳定性差。(6)多层板经压合时,过度流胶造成玻璃布形变所致。原因:(1)特别是薄基板的放置是垂直式易造成长期应力叠加所致。(2)热熔或热风整平后,冷却速度太快,或采用冷却工艺不当所致。PCBA 常见故障排除手册一、基材部分1 问题:印制板制造过程基板尺寸的变化解决方法(1)确定经纬方向的变化规律,按照收缩率在底片上进行补偿(光绘前进行此项工作)。同时剪切时按纤维方向加工,或按生产厂商在基板上提供的字符标志进行加工(一般是字符的竖方向为基板的纵方向)。(2)在设计电路时应尽量使整个板面分布均匀。如果不可能也要必须在空间留下过渡段(不影响电路位置为主)。这由于板材采用玻璃布结构中经纬纱密度的差异而导致板材经纬向强度的差异。(3)应采用试刷,使工艺参数处在最佳状态,然后进行刷板。对薄型基材,清洁处理时应采用化学清洗工艺或电解工艺方法。(4)采取烘烤方法解决。特别是钻孔前进行烘烤,温度1200C、4 小时,以确保树脂固化,减少由于冷热的影响,导致基板尺寸的变形。(5)内层经氧化处理的基材,必须进行烘烤以除去湿气。并将处理好的基板存放在真空干燥箱内,以免再次吸湿。(6)需进行工艺试压,调整工艺参数然后进行压制。同时还可以根据半固化片的特性,选择合适的流胶量。2 问题:基板或层压后的多层基板产生弯曲(BOW)与翘曲(TWIST)。解决方法:(1)对于薄型基材应采取水平放置确保基板内部任何方向应力均匀,使基板尺寸变化很小。还必须注意以原包装形式存放在平整的货架上,切记勿堆高重压。(2)放置在专用的冷却板上自然冷却至室温。3)基板在进行处理过程中,较长时间内处于冷热交变的状态下进行处理,再加基板内应力分布不均,引起基板弯曲或翘曲。4)基板固化不足,造成内应力集中,致使基板本身产生弯曲或翘曲。5)基板上下面结构的差异即铜箔厚度不同所至。解决方法:(1)原材料问题,需向供应商提出更换(2)同上处理方法解决之。原因:(1)铜箔出现凹点或凹坑,这是由于叠层压制时所使...

1、当您付费下载文档后,您只拥有了使用权限,并不意味着购买了版权,文档只能用于自身使用,不得用于其他商业用途(如 [转卖]进行直接盈利或[编辑后售卖]进行间接盈利)。
2、本站所有内容均由合作方或网友上传,本站不对文档的完整性、权威性及其观点立场正确性做任何保证或承诺!文档内容仅供研究参考,付费前请自行鉴别。
3、如文档内容存在违规,或者侵犯商业秘密、侵犯著作权等,请点击“违规举报”。

碎片内容

PCBA常见故障排除手册

确认删除?
VIP
微信客服
  • 扫码咨询
会员Q群
  • 会员专属群点击这里加入QQ群
客服邮箱
回到顶部