电脑桌面
添加小米粒文库到电脑桌面
安装后可以在桌面快捷访问

交流伺服电机的工作原理VIP免费

交流伺服电机的工作原理_第1页
1/4
交流伺服电机的工作原理_第2页
2/4
交流伺服电机的工作原理_第3页
3/4
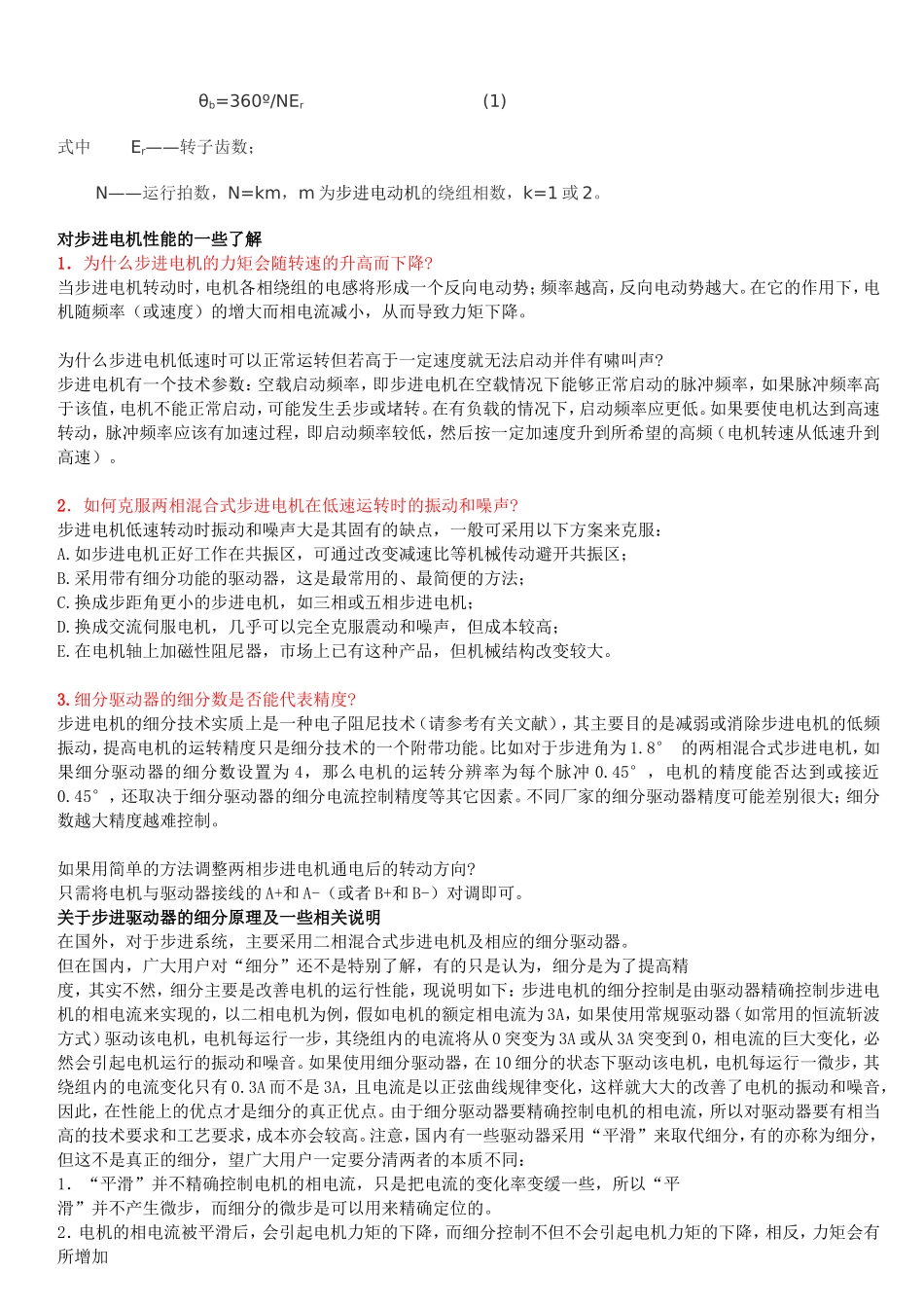
交流伺服电机的工作原理伺服电机内部的转子是永磁铁,驱动器控制的U/V/W三相电形成电磁场,转子在此磁场的作用下转动,同时电机自带的编码器反馈信号给驱动器,驱动器根据反馈值与目标值进行比较,调整转子转动的角度。伺服电机的精度决定于编码器的精度(线数)。伺服电动机又称执行电动机,在自动控制系统中,用作执行元件,把所收到的电信号转换成电动机轴上的角位移或角速度输出。分为直流和交流伺服电动机两大类,其主要特点是,当信号电压为零时无自转现象,转速随着转矩的增加而匀速下降什么是步进电机?步进电机是一种将电脉冲转化为角位移的执行机构。通俗一点讲:当步进驱动器接收到一个脉冲信号,它就驱动步进电机按设定的方向转动一个固定的角度(及步进角)。您可以通过控制脉冲个数来控制角位移量,从而达到准确定位的目的;同时您可以通过控制脉冲频率来控制电机转动的速度和加速度,从而达到调速的目的。步进电动机的工作原理图1三相反应式步进电动机的结构示意图1——定子2——转子3——定子绕组{{分页}}图1是最常见的三相反应式步进电动机的剖面示意图。电机的定子上有六个均布的磁极,其夹角是60º。各磁极上套有线圈,按图1连成A、B、C三相绕组。转子上均布40个小齿。所以每个齿的齿距为θE=360º/40=9º,而定子每个磁极的极弧上也有5个小齿,且定子和转子的齿距和齿宽均相同。由于定子和转子的小齿数目分别是30和40,其比值是一分数,这就产生了所谓的齿错位的情况。若以A相磁极小齿和转子的小齿对齐,如图1,那么B相和C相磁极的齿就会分别和转子齿相错三分之一的齿距,即3º。因此,B、C极下的磁阻比A磁极下的磁阻大。若给B相通电,B相绕组产生定子磁场,其磁力线穿越B相磁极,并力图按磁阻最小的路径闭合,这就使转子受到反应转矩(磁阻转矩)的作用而转动,直到B磁极上的齿与转子齿对齐,恰好转子转过3º;此时A、C磁极下的齿又分别与转子齿错开三分之一齿距。接着停止对B相绕组通电,而改为C相绕组通电,同理受反应转矩的作用,转子按顺时针方向再转过3º。依次类推,当三相绕组按A→B→C→A顺序循环通电时,转子会按顺时针方向,以每个通电脉冲转动3º的规律步进式转动起来。若改变通电顺序,按A→C→B→A顺序循环通电,则转子就按逆时针方向以每个通电脉冲转动3º的规律转动。因为每一瞬间只有一相绕组通电,并且按三种通电状态循环通电,故称为单三拍运行方式。单三拍运行时的步矩角θb为30º。三相步进电动机还有两种通电方式,它们分别是双三拍运行,即按AB→BC→CA→AB顺序循环通电的方式,以及单、双六拍运行,即按A→AB→B→BC→C→CA→A顺序循环通电的方式。六拍运行时的步矩角将减小一半。反应式步进电动机的步距角可按下式计算:θb=360º/NEr(1)式中Er——转子齿数;N——运行拍数,N=km,m为步进电动机的绕组相数,k=1或2。对步进电机性能的一些了解1.为什么步进电机的力矩会随转速的升高而下降?当步进电机转动时,电机各相绕组的电感将形成一个反向电动势;频率越高,反向电动势越大。在它的作用下,电机随频率(或速度)的增大而相电流减小,从而导致力矩下降。为什么步进电机低速时可以正常运转但若高于一定速度就无法启动并伴有啸叫声?步进电机有一个技术参数:空载启动频率,即步进电机在空载情况下能够正常启动的脉冲频率,如果脉冲频率高于该值,电机不能正常启动,可能发生丢步或堵转。在有负载的情况下,启动频率应更低。如果要使电机达到高速转动,脉冲频率应该有加速过程,即启动频率较低,然后按一定加速度升到所希望的高频(电机转速从低速升到高速)。2.如何克服两相混合式步进电机在低速运转时的振动和噪声?步进电机低速转动时振动和噪声大是其固有的缺点,一般可采用以下方案来克服:A.如步进电机正好工作在共振区,可通过改变减速比等机械传动避开共振区;B.采用带有细分功能的驱动器,这是最常用的、最简便的方法;C.换成步距角更小的步进电机,如三相或五相步进电机;D.换成交流伺服电机,几乎可以完全克服震动和噪声,但成本较高;E.在电机轴上加磁性阻尼器,市场上已有这种产品,但机械结构改变较大。3.细分驱动器的...

1、当您付费下载文档后,您只拥有了使用权限,并不意味着购买了版权,文档只能用于自身使用,不得用于其他商业用途(如 [转卖]进行直接盈利或[编辑后售卖]进行间接盈利)。
2、本站所有内容均由合作方或网友上传,本站不对文档的完整性、权威性及其观点立场正确性做任何保证或承诺!文档内容仅供研究参考,付费前请自行鉴别。
3、如文档内容存在违规,或者侵犯商业秘密、侵犯著作权等,请点击“违规举报”。

碎片内容

交流伺服电机的工作原理

文章天下+ 关注
实名认证
内容提供者

各种文档应有尽有

确认删除?
VIP
微信客服
  • 扫码咨询
会员Q群
  • 会员专属群点击这里加入QQ群
客服邮箱
回到顶部