电脑桌面
添加小米粒文库到电脑桌面
安装后可以在桌面快捷访问

齐鲁医学六大病句类型

齐鲁医学六大病句类型_第1页
1/3
齐鲁医学六大病句类型_第2页
2/3
齐鲁医学六大病句类型_第3页
3/3
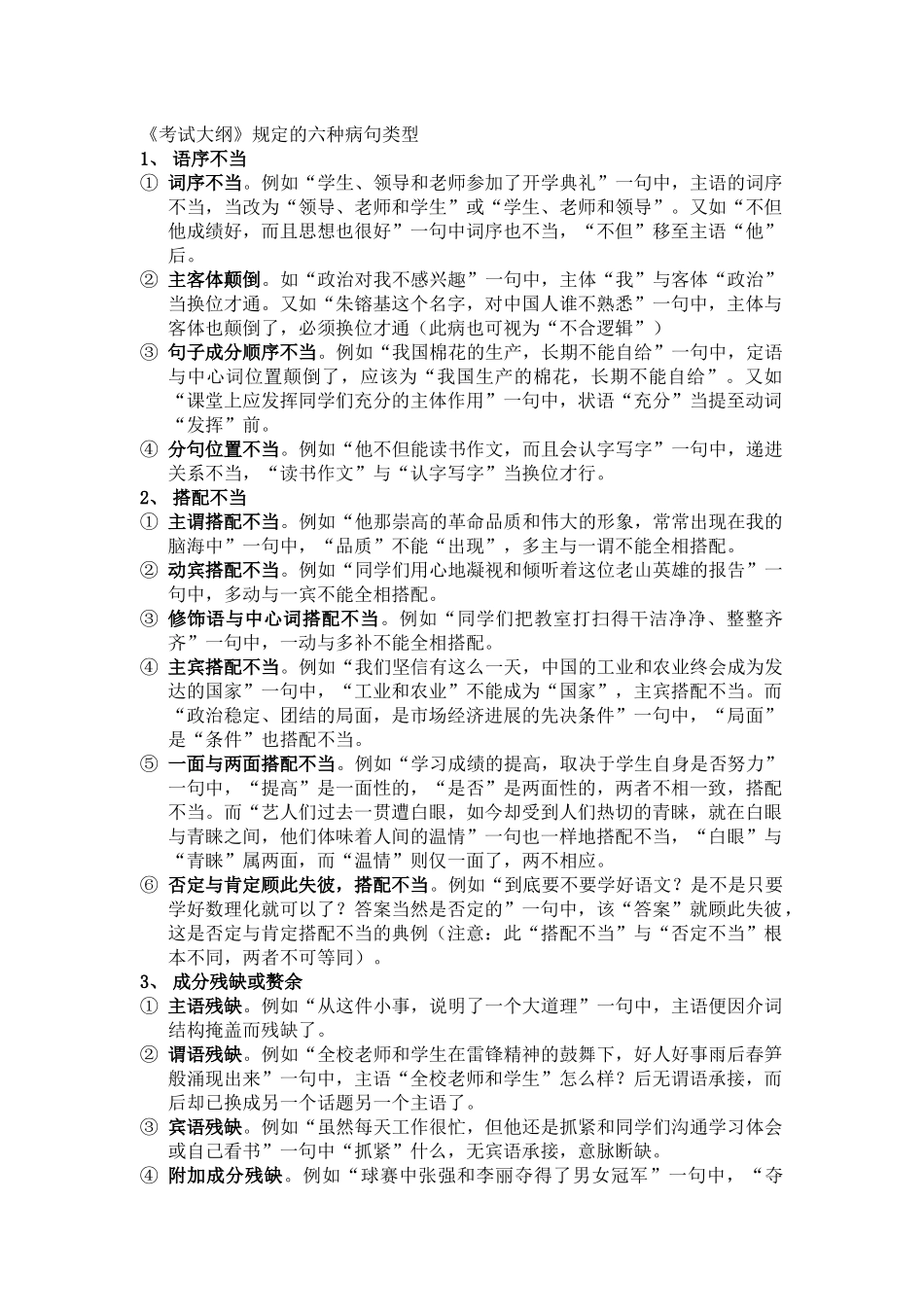
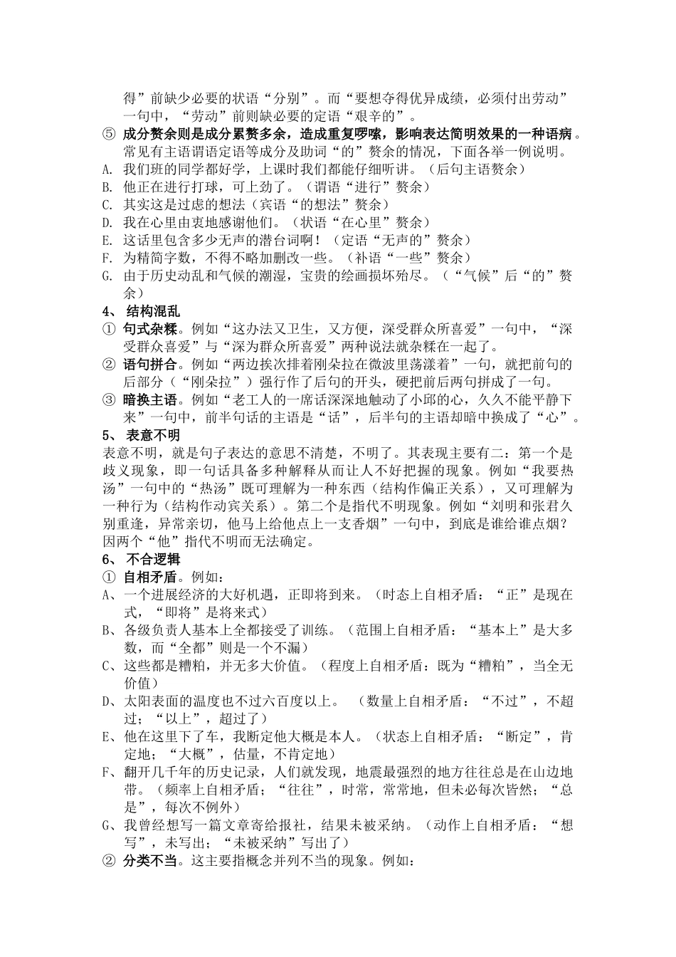
《考试大纲》规定的六种病句类型1、 语序不当① 词序不当。例如“学生、领导和老师参加了开学典礼”一句中,主语的词序不当,当改为“领导、老师和学生”或“学生、老师和领导”。又如“不但他成绩好,而且思想也很好”一句中词序也不当,“不但”移至主语“他”后。② 主客体颠倒。如“政治对我不感兴趣”一句中,主体“我”与客体“政治”当换位才通。又如“朱镕基这个名字,对中国人谁不熟悉”一句中,主体与客体也颠倒了,必须换位才通(此病也可视为“不合逻辑”)③ 句子成分顺序不当。例如“我国棉花的生产,长期不能自给”一句中,定语与中心词位置颠倒了,应该为“我国生产的棉花,长期不能自给”。又如“课堂上应发挥同学们充分的主体作用”一句中,状语“充分”当提至动词“发挥”前。④ 分句位置不当。例如“他不但能读书作文,而且会认字写字”一句中,递进关系不当,“读书作文”与“认字写字”当换位才行。2、 搭配不当① 主谓搭配不当。例如“他那崇高的革命品质和伟大的形象,常常出现在我的脑海中”一句中,“品质”不能“出现”,多主与一谓不能全相搭配。② 动宾搭配不当。例如“同学们用心地凝视和倾听着这位老山英雄的报告”一句中,多动与一宾不能全相搭配。③ 修饰语与中心词搭配不当。例如“同学们把教室打扫得干洁净净、整整齐齐”一句中,一动与多补不能全相搭配。④ 主宾搭配不当。例如“我们坚信有这么一天,中国的工业和农业终会成为发达的国家”一句中,“工业和农业”不能成为“国家”,主宾搭配不当。而“政治稳定、团结的局面,是市场经济进展的先决条件”一句中,“局面”是“条件”也搭配不当。⑤ 一面与两面搭配不当。例如“学习成绩的提高,取决于学生自身是否努力”一句中,“提高”是一面性的,“是否”是两面性的,两者不相一致,搭配不当。而“艺人们过去一贯遭白眼,如今却受到人们热切的青睐,就在白眼与青睐之间,他们体味着人间的温情”一句也一样地搭配不当,“白眼”与“青睐”属两面,而“温情”则仅一面了,两不相应。⑥ 否定与肯定顾此失彼,搭配不当。例如“到底要不要学好语文?是不是只要学好数理化就可以了?答案当然是否定的”一句中,该“答案”就顾此失彼,这是否定与肯定搭配不当的典例(注意:此“搭配不当”与“否定不当”根本不同,两者不可等同)。3、 成分残缺或赘余① 主语残缺。例如“从这件小事,说明了一个大道理”一句中,主语便因介词结构掩盖而残缺了。② ...

1、当您付费下载文档后,您只拥有了使用权限,并不意味着购买了版权,文档只能用于自身使用,不得用于其他商业用途(如 [转卖]进行直接盈利或[编辑后售卖]进行间接盈利)。
2、本站所有内容均由合作方或网友上传,本站不对文档的完整性、权威性及其观点立场正确性做任何保证或承诺!文档内容仅供研究参考,付费前请自行鉴别。
3、如文档内容存在违规,或者侵犯商业秘密、侵犯著作权等,请点击“违规举报”。

碎片内容

齐鲁医学六大病句类型

您可能关注的文档

确认删除?
VIP
微信客服
  • 扫码咨询
会员Q群
  • 会员专属群点击这里加入QQ群
客服邮箱
回到顶部