电脑桌面
添加小米粒文库到电脑桌面
安装后可以在桌面快捷访问

齐鲁医学医德考评办法、医德考评表及结果汇总表

齐鲁医学医德考评办法、医德考评表及结果汇总表_第1页
1/5
齐鲁医学医德考评办法、医德考评表及结果汇总表_第2页
2/5
齐鲁医学医德考评办法、医德考评表及结果汇总表_第3页
3/5
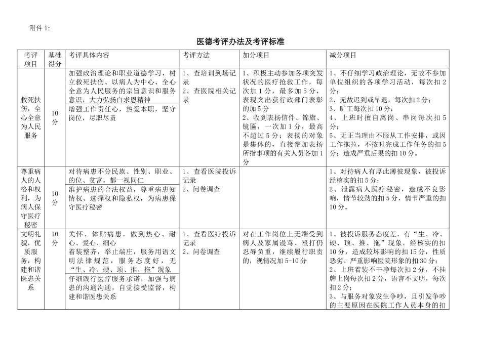
附件 1:医德考评办法及考评标准考评项目基础得分考评具体内容考评方法加分项目减分项目救死扶伤,全心全意为人民服务10分加强政治理论和职业道德学习,树立救死扶伤、以病人为中心、全心全意为人民服务的宗旨意识和服务意识,大力弘扬白求恩精神1、查培训到场记录2、查医院相关记录1、积极主动参加各项突发状况的医疗抢救工作,每次加 1 分,最多加 5 分,表现突出获行政部门表彰的加 5 分2、收到表扬信件、锦旗、镜匾,一次加 1 分,最高不超过 5 分;表扬的对象是集体的,直接参加表扬所指事项的有关人员各加 1分1、不仔细学习政治理论,无故不参加单位组织的各项学习活动,每次扣 2分;2、无故迟到或早退,每次扣 2 分;3、旷工每次扣 10 分;4、上班时擅自离岗、串岗每次扣 5分;5、无正当理由不服从工作安排,或因工作拖拉,不按时完成工作任务的扣 5分;造成严重后果的扣 10 分。增强工作责任心,热爱本职,坚守岗位,尽职尽责尊重病人的人格和权利,为病人保守医疗秘密10分对待病患不分民族、性别、职业、的位、贫富,都一视同仁1、查看医院投诉记录2、问卷调查1、对待病人有厚此薄彼现象,被投诉经核实的扣 5 分;2、泄露病人医疗秘密,造成不良影响,情节较劲的扣 5 分,情节严重的扣10 分。维护病患的合法权益,尊重病患知情权、选择权和隐私权,为病患保守医疗秘密文明礼貌,优质服务,构建和谐医患关系10分关怀、体贴病患,做到热心、耐心、爱心、细心着装整齐,举止端庄,服务用语文明 法 律 规 范 , 服 务 态 度 好 , 无“生、冷、硬、顶、推、拖”现象1、查看医疗投诉记录2、问卷调查对在工作岗位上无端受到病人及家属谩骂、殴打仍忍辱负重,继续履行职责的,视情况加 5-10 分1、被投诉服务态度差,有“生、冷、硬、顶、推、拖”现象,经核实的扣10 分,造成较坏影响的扣 15 分,性质恶劣、严重影响医院形象的扣 30 分;2、上班着装不干净每次扣 2 分,不挂牌上岗每次扣 2 分,语言不文明,每次扣 2 分;3、与服务对象发生争吵,且引发争吵的主要原因在医院工作人员本身的扣仔细践行医疗服务承诺,加强与病患的沟通沟通,自觉接受监督,构建和谐医患关系15 分;主要原因在服务对象的扣 10分;根据情节轻重扣 5-10 分。遵纪守法,廉洁行医15分严格遵守卫生法律法规,严格执行各项医疗护理规章管理制度及技术操作章程,坚持依法执业,廉洁行医,保证医疗质量和安全1、查医...

1、当您付费下载文档后,您只拥有了使用权限,并不意味着购买了版权,文档只能用于自身使用,不得用于其他商业用途(如 [转卖]进行直接盈利或[编辑后售卖]进行间接盈利)。
2、本站所有内容均由合作方或网友上传,本站不对文档的完整性、权威性及其观点立场正确性做任何保证或承诺!文档内容仅供研究参考,付费前请自行鉴别。
3、如文档内容存在违规,或者侵犯商业秘密、侵犯著作权等,请点击“违规举报”。

碎片内容

齐鲁医学医德考评办法、医德考评表及结果汇总表

您可能关注的文档

确认删除?
VIP
微信客服
  • 扫码咨询
会员Q群
  • 会员专属群点击这里加入QQ群
客服邮箱
回到顶部