电脑桌面
添加小米粒文库到电脑桌面
安装后可以在桌面快捷访问

自然地理类简答题答题模式VIP免费

自然地理类简答题答题模式_第1页
1/5
自然地理类简答题答题模式_第2页
2/5
自然地理类简答题答题模式_第3页
3/5
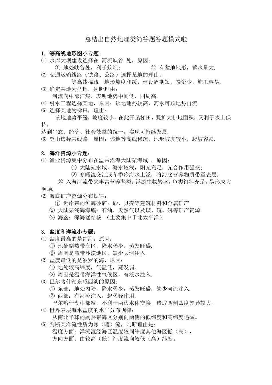
总结出自然地理类简答题答题模式啦1.等高线地形图小专题:⑴水库大坝建设选择在河流峡谷处,原因:①地处峡谷处,利于筑坝;②有盆地地形,蓄水量大.⑵交通运输线路(铁路、公路)选择某地的理由:等高线稀疏,地形坡度和缓,建设周期短,投资少,施工容易.⑶确定某地为盆地,判断理由:河流向中部汇集,表明地势中间低,四周高.⑷引水工程选择某地,原因:该地地势较高,河水可顺地势自流.⑸选择某地为梯田,理由:该地地势平缓,坡度较小,在此开垦梯田,既扩大耕地面积,又利于水土保持,达到生态、经济、社会效益的统一,实现可持续发展.⑹登山选择某线路,原因:该地等高线稀疏,地形坡度较小,爬坡容易.2.海洋资源小专题:⑴渔业资源集中分布在温带沿海大陆架海域,原因:①大陆架水域,海水较浅,阳光充足,光合作用强盛;②寒暖流交汇或冬季冷海水上泛,将海底营养物质带至表层;③入海河流带来丰富营养盐类;浮游生物繁盛,鱼类饵料充足,易形成大渔场.⑵海底矿产资源分布规律:①近岸带的滨海砂矿:砂、贝壳等建筑材料和金属矿产②大陆架浅海海底:石油、天然气以及煤、硫、磷等矿产资源③海盆:深海锰结核(主要集中于北太平洋)3.盐度和洋流小专题:⑴盐度最高的是红海,原因:①地处副热带海区,降水稀少,蒸发旺盛.②周围是热带沙漠地区,缺少大河注入.⑵盐度最低的是波罗的海,原因:①地处较高纬度,气温低,蒸发弱。②周围是温带海洋性气候区,有淡水注入.⑶巴尔喀什湖东咸西淡的原因:①东部:地处内陆,降水稀少,蒸发旺盛;缺少河流注入.②西部:有河流注入,起稀释作用.巴尔喀什湖中部窄,不利于两边水体交换,造成两侧盐度差异较大。⑷世界表层海水盐度的水平分布规律:从南北半球的副热带海区分别向两侧的低纬度和高纬度递减。⑸判断某洋流性质为寒(暖)流,判断理由是:温度方面:洋流流经海区温度较同纬度其他海区低(高),方向方面:由较高(低)纬度流向较低(高)纬度。4.河流及交通小专题:⑴中国南流出境河流境内外名称变化:元江---------红河澜沧江---------湄公河怒江---------萨尔温江雅鲁藏布江-----布拉马普特拉河⑵西欧河流航运价值大的原因:河流水量充沛,水位稳定,含沙量小,无冰期,航运价值大.⑶俄罗斯鄂毕河(叶尼塞河、勒拿河)航运价值不大的原因:纬度较高,封冻期长,有凌汛现象.⑷极地航路开辟的重要意义:缩短航程,节时节能.⑸我国西南地区水能丰富,主要原因是:①地处湿润地区,降水丰沛,径流量大;②地处一、二阶梯交界处,河流落差大。变式:三峡地区水能丰富,主要原因是:①地处湿润地区,降水丰沛,径流量大;②地处二、三阶梯交界处,河流落差大。⑹南昆铁路建设的意义:经济意义:①有利于资源开发和物资输出。②有利于发挥铁路对经济辐射的作用,促进外向型经济发展。③有利于开发旅游资源,带动第三产业发展。政治意义:①有利于巩固民族团结。②有利于加快西南区脱贫速度。③有利于社会稳定;战略意义:①有利于加快对外开放,发展外向型经济。②有利于巩固国防,保卫边疆。⑺俄罗斯修建西伯利亚大铁路的重要意义:①加强东西部经济联系,促进物资交流;②加快资源开发,化资源优势为经济优势;5.地质地形小专题:⑴南极发现有丰富煤炭(北极地区埋藏丰富石油),说明:南极(北极)地区曾经位于温暖湿润地区,森林茂密,后经大陆漂移至此,这是板块构造学说的有力佐证。⑵刚果盆地的形成原因:刚果盆地原来是内陆湖,后经地壳抬升,河流下切,湖水外泻而成.⑶死海(贝加尔湖、坦噶尼喀湖、汾河谷地、渭河谷地)成因:内力作用----断裂陷落⑷北美五大淡水湖(欧洲峡湾地形、湖泊)成因:外力作用----冰川作用⑸庐山(华山、泰山)的形成:断块山地⑹七大洲地形特色:亚洲:①地形复杂多样,起伏很大,高原、山地面积广;②地势中部高,四周低,平原多分布在河流的中下游;非洲:①地形以高原为主,地面地伏不大;②东部纵贯着巨大的东非裂谷带;③地势特点:东南高,西北低欧洲:①欧洲地形以山地、平原为主,平原面积广大,占总面积2/3;②地势低平,为世界地势最低一洲(300m),地势南北高,中部低;③冰川地形广布北美洲:...

1、当您付费下载文档后,您只拥有了使用权限,并不意味着购买了版权,文档只能用于自身使用,不得用于其他商业用途(如 [转卖]进行直接盈利或[编辑后售卖]进行间接盈利)。
2、本站所有内容均由合作方或网友上传,本站不对文档的完整性、权威性及其观点立场正确性做任何保证或承诺!文档内容仅供研究参考,付费前请自行鉴别。
3、如文档内容存在违规,或者侵犯商业秘密、侵犯著作权等,请点击“违规举报”。

碎片内容

自然地理类简答题答题模式

您可能关注的文档

确认删除?
VIP
微信客服
  • 扫码咨询
会员Q群
  • 会员专属群点击这里加入QQ群
客服邮箱
回到顶部