电脑桌面
添加小米粒文库到电脑桌面
安装后可以在桌面快捷访问

食品采购流程与标准

食品采购流程与标准_第1页
1/2
食品采购流程与标准_第2页
2/2
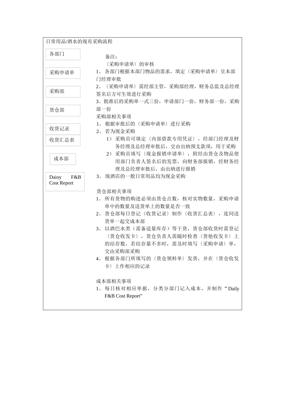
食品采购流程与标准文件名称:食品采购流程版本:A页次:9of16文件状态:受控文件文件编号:PU-I-009 版次:1生效日期:食品的现有采购流程备注:厨房相关事务1、 根据当日需求,每日填定〈每天购货表〉,经由厨房大佬签名名,交由采购部采购根据当日需求,每日填定〈每天购货表〉,经由厨房大佬签名名,交由采购部采购食品价格的确定1、 每月由厨房,财务,成本,采购部相关人员对食品市场进行调查2、 根据调查结果,由采购,财务,成本部相关人员及总经理共同审批〈报价单〉根据调查结果,由采购,财务,成本部相关人员及总经理共同审批〈报价单〉根据调查结果,由采购,财务,成本部相关人员及总经理共同审批〈报价单〉3、 根据审批后的〈报价单〉及厨房提供的〈每日购货表〉安排采购根据审批后的〈报价单〉及厨房提供的〈每日购货表〉安排采购根据审批后的〈报价单〉及厨房提供的〈每日购货表〉安排采购货仓及厨房相关事项1、 由货仓与厨房相关负责人共同清点,验收食品2、 由货仓部在 D/O 单上盖单,并由厨房负责人签名3、 由货仓部开〈收货记录〉(并填定金额),收货人需在收货记录上签名4、 由货仓部将 D/O 单,〈收货记录〉及〈收货汇总表〉交成本部,相关单据采购部需保留一联成本部相关事项1、 成本员审核相关单据及〈收货汇总表〉,若〈收货汇总表〉准确无误,签名确认由会计主管将相关数据登录进应付帐款。厨房每天购物表采购部供应商货仓收货记录收货汇总表成本部报价单日常用品/酒水的现有采购流程备注:〈采购申请单〉的审核1、 各部门根据本部门物品的需求,填定〈采购申请单〉呈本部门经理审批2、〈采购申请单〉需经部主管,采购部经理,财务总监及总经理签名后方可生效进行采购3、批准后的采购单一式三份,申请部门一份,财务部一份,采购部一份采购部相关事项1、 根据审批后的〈采购申请单〉进行采购2、 若为现金采购1) 采购员可填定〈内部借款专用凭证〉,经部门经理及财务经理及总经理审批后,交由出纳预支款项,用于采购2) 采购员填写〈现金报销申请单〉,附经由货仓及物品使用部门负责人签名后的发票,向财务部报销,经财务经理及总经理审批后,由出纳进行报销3、 现酒店的一般日常用品均为现金采购货仓部相关事项1、 所有货物的购进必须由货仓点数,核对实物数量,采购申请单中的数量及送货单上的数量是否一致2、 货仓部每日登记〈收货记录〉制作〈收货汇总表〉,连同送货单一起交成本部3、 以...

1、当您付费下载文档后,您只拥有了使用权限,并不意味着购买了版权,文档只能用于自身使用,不得用于其他商业用途(如 [转卖]进行直接盈利或[编辑后售卖]进行间接盈利)。
2、本站所有内容均由合作方或网友上传,本站不对文档的完整性、权威性及其观点立场正确性做任何保证或承诺!文档内容仅供研究参考,付费前请自行鉴别。
3、如文档内容存在违规,或者侵犯商业秘密、侵犯著作权等,请点击“违规举报”。

碎片内容

食品采购流程与标准

您可能关注的文档

确认删除?
VIP
微信客服
  • 扫码咨询
会员Q群
  • 会员专属群点击这里加入QQ群
客服邮箱
回到顶部