电脑桌面
添加小米粒文库到电脑桌面
安装后可以在桌面快捷访问

高考物理大二轮复习 专题七 第1讲 力学实验与创新练习(含解析)试题VIP免费

高考物理大二轮复习 专题七 第1讲 力学实验与创新练习(含解析)试题_第1页
1/9
高考物理大二轮复习 专题七 第1讲 力学实验与创新练习(含解析)试题_第2页
2/9
高考物理大二轮复习 专题七 第1讲 力学实验与创新练习(含解析)试题_第3页
3/9
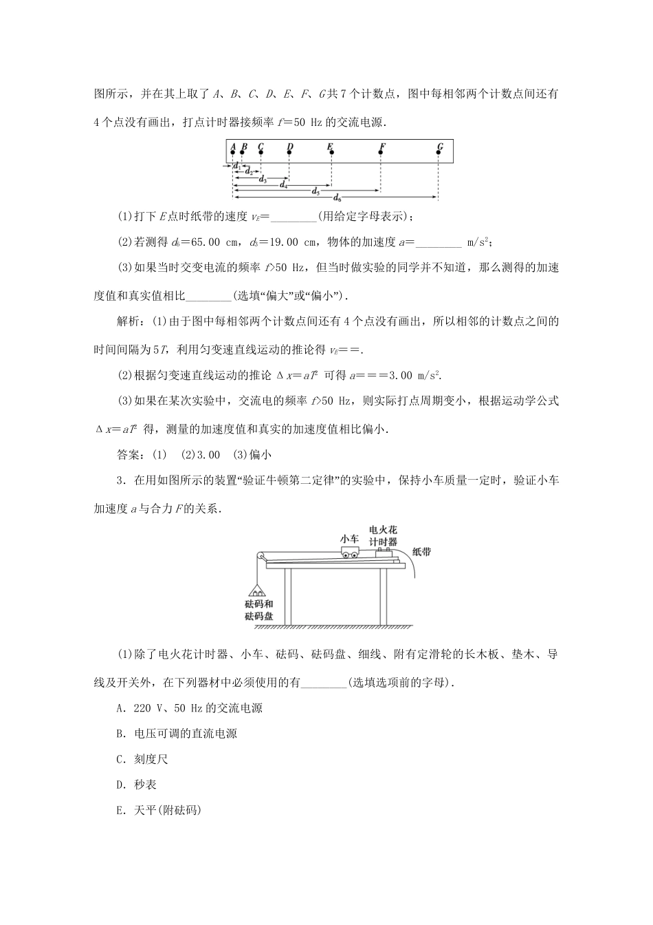
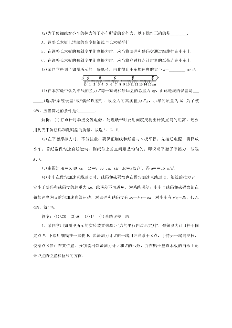
力学实验与创新1.如图所示,用铁架台、弹簧和多个质量均为m的钩码探究在弹性限度内弹簧弹力与弹簧伸长量的关系.(1)为完成实验,还需要的实验器材有:_________________________________.(2)实验中需要测量的物理量有:________________________________.(3)为完成该实验,设计实验步骤如下:A.以弹簧伸长量为横坐标,以弹力为纵坐标,描出各组(x,F)对应的点,并用平滑的曲线连接起来;B.记下弹簧不挂钩码时其下端在刻度尺上的刻度l0;C.将铁架台固定于桌子上,并将弹簧的一端系于横梁上,在弹簧附近竖直固定一把刻度尺;D.依次在弹簧下端挂上1个、2个、3个、4……个钩码,并分别记下钩码静止时弹簧下端所对应的刻度,并记录在表格内,然后取下钩码;E.以弹簧伸长量为自变量,写出弹力与伸长量的关系式.首先尝试写成一次函数,如果不行,则考虑二次函数;F.解释函数表达式中常数的物理意义;G.整理仪器.请将以上步骤按操作的先后顺序排列出来:________________________________________________________________________.解析:(1)根据实验原理可知还需要刻度尺来测量弹簧原长和伸长量;(2)根据实验原理,实验中需要测量的物理量有弹簧的原长、弹簧所受外力与对应的伸长量(或与弹簧对应的长度);(3)根据完成实验的合理性可知先后顺序为CBDAEFG.答案:(1)刻度尺(2)弹簧原长、弹簧所受外力与对应的伸长量(或与弹簧对应的长度)(3)CBDAEFG2.“”在做研究匀变速直线运动的实验时,某同学得到一条用打点计时器打下的纸带,如图所示,并在其上取了A、B、C、D、E、F、G共7个计数点,图中每相邻两个计数点间还有4个点没有画出,打点计时器接频率f=50Hz的交流电源.(1)打下E点时纸带的速度vE=________(用给定字母表示);(2)若测得d6=65.00cm,d3=19.00cm,物体的加速度a=________m/s2;(3)如果当时交变电流的频率f>50Hz,但当时做实验的同学并不知道,那么测得的加速度值和真实值相比________(“”“”选填偏大或偏小).解析:(1)由于图中每相邻两个计数点间还有4个点没有画出,所以相邻的计数点之间的时间间隔为5T,利用匀变速直线运动的推论得vE==.(2)根据匀变速直线运动的推论Δx=aT2可得a===3.00m/s2.(3)如果在某次实验中,交流电的频率f>50Hz,则实际打点周期变小,根据运动学公式Δx=aT2得,测量的加速度值和真实的加速度值相比偏小.答案:(1)(2)3.00(3)偏小3.“”在用如图所示的装置验证牛顿第二定律的实验中,保持小车质量一定时,验证小车加速度a与合力F的关系.(1)除了电火花计时器、小车、砝码、砝码盘、细线、附有定滑轮的长木板、垫木、导线及开关外,在下列器材中必须使用的有________(选填选项前的字母).A.220V、50Hz的交流电源B.电压可调的直流电源C.刻度尺D.秒表E.天平(附砝码)(2)为了使细线对小车的拉力等于小车所受的合外力,以下操作正确的是________.A.调整长木板上滑轮的高度使细线与长木板平行B.在调整长木板的倾斜度平衡摩擦力时,应当将砝码和砝码盘通过细线挂在小车上C.在调整长木板的倾斜度平衡摩擦力时,应当将穿过打点计时器的纸带连在小车上(3)某同学得到了如图所示的一条纸带,由此得到小车加速度的大小a=________m/s2.(4)在本实验中认为细线的拉力F等于砝码和砝码盘的总重力mg,由此造成的误差是________(“”“”选填系统误差或偶然误差).设拉力的真实值为F真,小车的质量为M,为了使<5%,应当满足的条件是<________.解析:(1)打点计时器接交流电源,处理纸带时要用刻度尺测出计数点间的距离,还要用到天平测砝码和砝码盘的质量,故选A、C、E.(2)在平衡摩擦力时,不能挂盘;要保证细线和纸带与木板平行,先接通电源,再释放小车,若纸带做匀速直线运动,则纸带上的点间距是均匀的,即说明平衡了摩擦力,故选A、C.(3)由图知AC=6.40cm,CE=8.80cm,CE-AC=a(2T)2,得a==15m/s2.(4)小车在做匀加速直线运动时,砝码和砝码盘也在做匀加速直线运动,细线的拉力F一定小于砝码和砝码盘的总重力mg,此误差不可避免,为系统误差;小车与砝码和砝码盘都在做加速度为a的匀加速直线运动,对砝码和砝码盘有mg—F真=ma,对...

1、当您付费下载文档后,您只拥有了使用权限,并不意味着购买了版权,文档只能用于自身使用,不得用于其他商业用途(如 [转卖]进行直接盈利或[编辑后售卖]进行间接盈利)。
2、本站所有内容均由合作方或网友上传,本站不对文档的完整性、权威性及其观点立场正确性做任何保证或承诺!文档内容仅供研究参考,付费前请自行鉴别。
3、如文档内容存在违规,或者侵犯商业秘密、侵犯著作权等,请点击“违规举报”。

碎片内容

高考物理大二轮复习 专题七 第1讲 力学实验与创新练习(含解析)试题

您可能关注的文档

确认删除?
VIP
微信客服
  • 扫码咨询
会员Q群
  • 会员专属群点击这里加入QQ群
客服邮箱
回到顶部