电脑桌面
添加小米粒文库到电脑桌面
安装后可以在桌面快捷访问

2013高考历史一轮复习研析教案 第1单元 单元总结 岳麓版必修1

2013高考历史一轮复习研析教案 第1单元 单元总结 岳麓版必修1_第1页
1/5
2013高考历史一轮复习研析教案 第1单元 单元总结 岳麓版必修1_第2页
2/5
2013高考历史一轮复习研析教案 第1单元 单元总结 岳麓版必修1_第3页
3/5
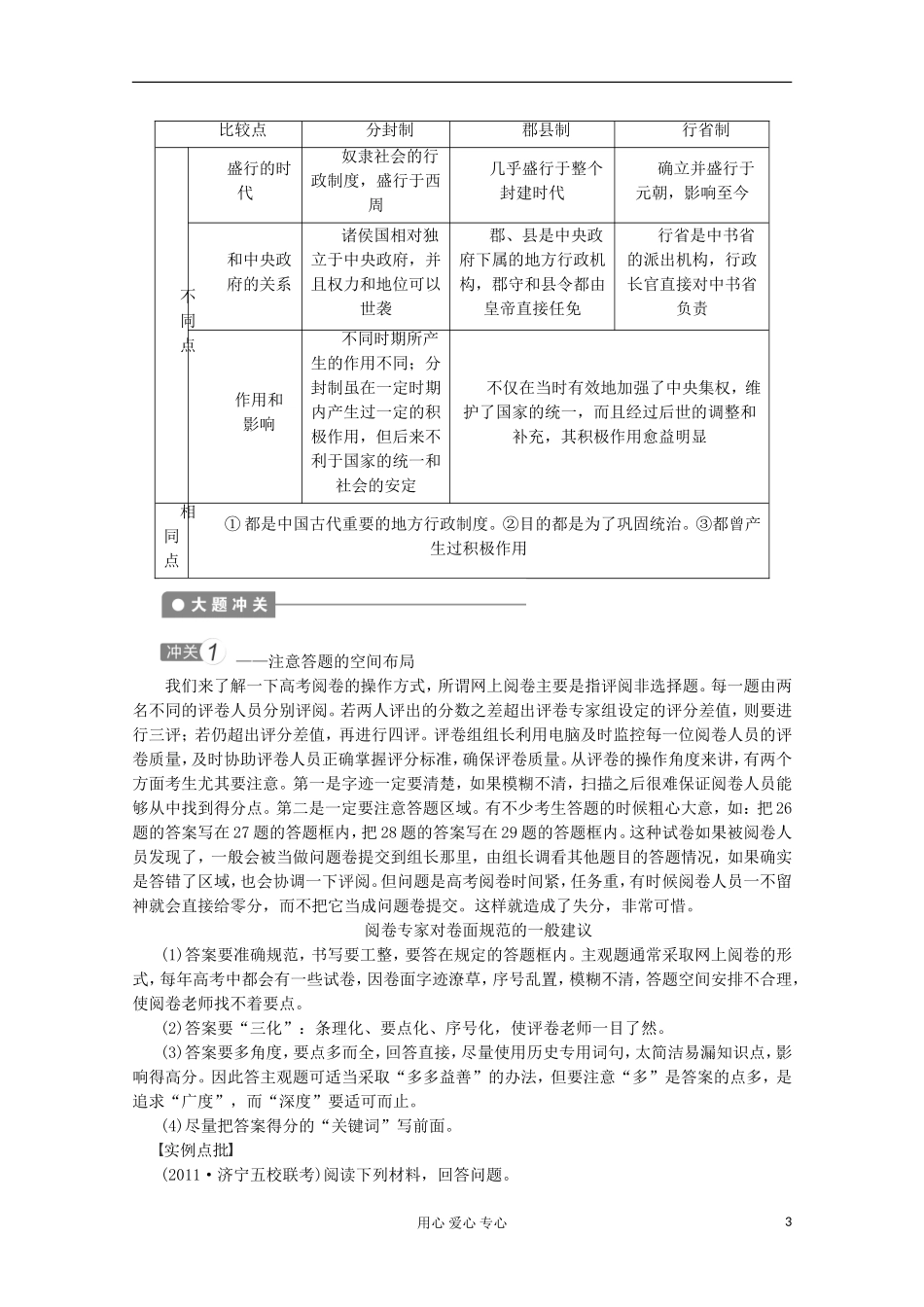
单元总结专题一 君主专制中央集权制度的演变1.中央权力机构的演变朝代制度内容评价秦朝创立皇帝制,确立至高无上的皇权;实行三公九卿制权力高度集中;皇权至上,皇位世袭;三公互不相属,互相牵制西汉汉武帝改革官制,形成内外朝削弱了相权,加强了皇权隋唐确立和完善三省六部制提高了行政效率,削弱了相权,加强了皇权北宋设置参知政事(行政)、枢密使(军政)、三司使(财政)分割相权相权被进一步分割,皇权加强元中书省(最高行政机关)、枢密院加强了中央集权,提高了行政用心 爱心 专心1朝(最高军事机关)、御史台(最高监察机关)效率明朝明太祖废除丞相制度,权分六部,六部直接对皇帝负责;明成祖设立内阁皇帝权力空前加强清朝雍正帝时设军机处,军国大事完全由皇帝裁决专制皇权高度发展的重要标志2.地方管理体制的演变朝代制度内容评价秦朝废除分封制,推行郡县制建立起地方官僚机构,郡县长官由皇帝直接任免汉代汉初在地方实行郡国并存的体制王国势力膨胀,威胁中央汉武帝实行“推恩令”,设刺史加强对地方郡国的监察,加强了中央集权北宋宋初设通判,文臣任知州,地方财赋运往京师或指定地点改变了藩镇割据局面,加强了中央集权;过分削弱地方权力,造成“冗兵”“冗官”“冗费”的局面元朝元朝在地方实行行省制度中国地方行政制度的重大变革,是中国省制的开端专题二 中国古代加强中央集权的措施和地方重要政治制度的比较1.中国古代加强中央集权的措施在中国封建社会,为解决君权与相权的矛盾和中央与地方的矛盾,历朝统治者都采取了巩固统治、加强中央集权的措施,可以概括为以下几个方面:(1)加强君主权力。如秦始皇确立皇权至高无上的皇帝制度;汉武帝接受董仲舒的“天人感应”思想,神化皇权;明朝废除丞相制度,皇帝直接控制六部;清朝设立军机处,强化君主专制等。(2)加强思想控制。如秦始皇焚书坑儒;汉武帝“罢黜百家,独尊儒术”;明清八股取士、大兴文字狱等。(3)变革中央和地方政府机构。如秦朝在中央实行三公九卿制,在地方推行郡县制,加强了皇帝对中央和地方官吏的控制;汉代实行中外朝制度和刺史制度;唐朝实行三省六部制,分割了相权;宋朝用分化事权的办法加强君主专制,有利于防止地方割据的出现;明代废丞相,设内阁和特务机构;清设军机处等。(4)注重选拔官吏和任免官吏。自秦废分封制后,官吏任免权由皇帝一人决定;汉代实行察举制度,加强了中央政府对官吏的控制;隋唐以后用科举考试的办法选拔官吏,提高了官吏的...

1、当您付费下载文档后,您只拥有了使用权限,并不意味着购买了版权,文档只能用于自身使用,不得用于其他商业用途(如 [转卖]进行直接盈利或[编辑后售卖]进行间接盈利)。
2、本站所有内容均由合作方或网友上传,本站不对文档的完整性、权威性及其观点立场正确性做任何保证或承诺!文档内容仅供研究参考,付费前请自行鉴别。
3、如文档内容存在违规,或者侵犯商业秘密、侵犯著作权等,请点击“违规举报”。

碎片内容

2013高考历史一轮复习研析教案 第1单元 单元总结 岳麓版必修1

您可能关注的文档

确认删除?
VIP
微信客服
  • 扫码咨询
会员Q群
  • 会员专属群点击这里加入QQ群
客服邮箱
回到顶部