电脑桌面
添加小米粒文库到电脑桌面
安装后可以在桌面快捷访问

4.7用牛顿定律解决问题(四)

4.7用牛顿定律解决问题(四)_第1页
1/6
4.7用牛顿定律解决问题(四)_第2页
2/6
4.7用牛顿定律解决问题(四)_第3页
3/6
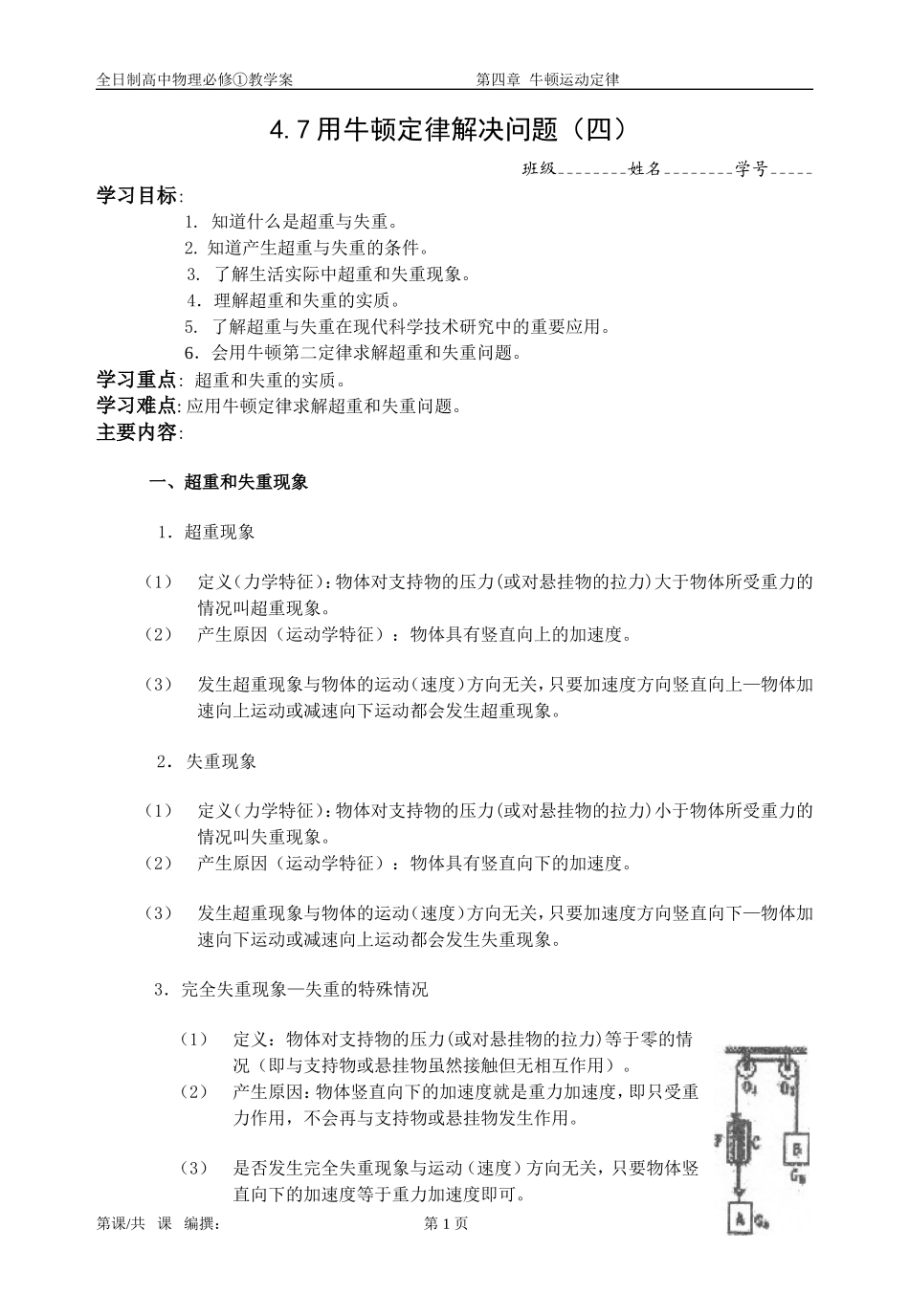
全日制高中物理必修①教学案 第四章 牛顿运动定律4.7 用牛顿定律解决问题(四)班级________姓名________学号_____学习目标: 1. 知道什么是超重与失重。2. 知道产生超重与失重的条件。3. 了解生活实际中超重和失重现象。4.理解超重和失重的实质。5. 了解超重与失重在现代科学技术研究中的重要应用。6.会用牛顿第二定律求解超重和失重问题。学习重点: 超重和失重的实质。学习难点: 应用牛顿定律求解超重和失重问题。主要内容:一、超重和失重现象 1.超重现象(1)定义(力学特征):物体对支持物的压力(或对悬挂物的拉力)大于物体所受重力的情况叫超重现象。(2)产生原因(运动学特征):物体具有竖直向上的加速度。(3)发生超重现象与物体的运动(速度)方向无关,只要加速度方向竖直向上—物体加速向上运动或减速向下运动都会发生超重现象。 2.失重现象(1)定义(力学特征):物体对支持物的压力(或对悬挂物的拉力)小于物体所受重力的情况叫失重现象。(2)产生原因(运动学特征):物体具有竖直向下的加速度。(3)发生超重现象与物体的运动(速度)方向无关,只要加速度方向竖直向下—物体加速向下运动或减速向上运动都会发生失重现象。3.完全失重现象—失重的特殊情况(1)定义:物体对支持物的压力(或对悬挂物的拉力)等于零的情况(即与支持物或悬挂物虽然接触但无相互作用)。(2)产生原因:物体竖直向下的加速度就是重力加速度,即只受重力作用,不会再与支持物或悬挂物发生作用。(3)是否发生完全失重现象与运动(速度)方向无关,只要物体竖直向下的加速度等于重力加速度即可。第课/共 课 编撰:第 1 页年 月 日全日制高中物理必修①教学案 第四章 牛顿运动定律问题:试在右图中分别讨论当 GA>GB和 GA

1、当您付费下载文档后,您只拥有了使用权限,并不意味着购买了版权,文档只能用于自身使用,不得用于其他商业用途(如 [转卖]进行直接盈利或[编辑后售卖]进行间接盈利)。
2、本站所有内容均由合作方或网友上传,本站不对文档的完整性、权威性及其观点立场正确性做任何保证或承诺!文档内容仅供研究参考,付费前请自行鉴别。
3、如文档内容存在违规,或者侵犯商业秘密、侵犯著作权等,请点击“违规举报”。

碎片内容

4.7用牛顿定律解决问题(四)

您可能关注的文档

文章天下+ 关注
实名认证
内容提供者

各种文档应有尽有

相关文档

确认删除?
微信客服
  • 扫码咨询
会员Q群
  • 会员专属群点击这里加入QQ群