电脑桌面
添加小米粒文库到电脑桌面
安装后可以在桌面快捷访问

某小区工程监理规划

某小区工程监理规划_第1页
1/36
某小区工程监理规划_第2页
2/36
某小区工程监理规划_第3页
3/36
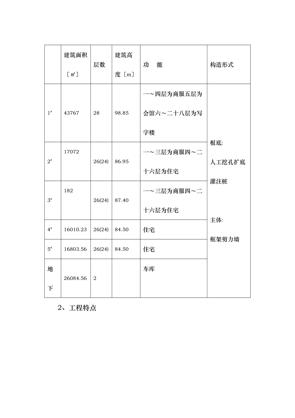
一、工程工程概况天洋华府小区工程位于哈尔滨经济技术开发区红旗大街与湘江路交汇处总用地面积为 18873 ㎡总建筑面积 138379.35㎡由1#、2#、3#、4#、5#楼及地下车库工程组成呈 U 型布小区主入口设在湘江路一侧。本小区建筑工程等级一级设计使用年限 100 年建筑耐火等级一级抗震设防烈度 6 度。1、工程概况一览表工程名称天洋华府小区工程工程地点哈尔滨经济技术开发区红旗大街与湘江路交汇处建立黑龙江天洋房地产开发设计黑龙江建筑设计讨论院施工中铁三集团方案开工日2024 年 3 月 25 日方案开工日2024 年 8 月 30 日工程质量龙江杯工程建筑面积〔㎡〕层数建筑高度〔m〕功 能构造形式1#437672898.85一~四层为商服五层为会馆六~二十八层为写字楼根底:人工挖孔扩底灌注桩主体:框架剪力墙2#1707226(24)86.95一~三层为商服四~二十六层为住宅3#18226(24)87.40一~三层为商服四~二十六层为住宅4#16010.2326(24)84.50住宅5#16803.5626(24)84.50住宅地下26084.562车库2、工程特点〔1〕本小区工程呈 U 型布 1#楼主风光对城干道红旗大街其余四栋南北向布小区主人口设在湘江路;1#楼设五层裙房 2#、3#楼设三层裙房在三层裙房相连 4#、5#楼之间设 13m 宽通道;〔2〕小区结合庭院绿化高层周围均形成环形消防通道消防车道路承载力为轮压 30T 消防车道转弯半径 12m 地下车库入口分别设在红旗大街与湘江路一侧;〔3〕本小区工程根底均采纳人工挖孔扩底灌注桩;〔4〕主体构造型式为框架剪力墙地上部设计采纳短肢剪力墙。〔5〕建筑物外墙构造:写字楼、商服部 300 厚陶粒混凝土轻质砌块剪力墙部位外贴 100 厚聚苯乙烯板;住宅部 200 厚高效陶粒混凝土轻质砌块外贴 100 厚聚苯乙烯板剪力墙部位外贴 100 厚聚苯乙烯板;〔6〕屋面防水二道设防保温层采纳 80 厚挤塑聚苯乙烯板〔40厚二层错缝〕;〔7〕外饰面:1#楼裙房以下干挂花岗岩裙房以上铝塑板;2#、3#楼裙房以下干挂花岗岩裙房以上高级外墙涂料;4#、5#楼高级外墙涂料;〔8〕写字楼、商服、住宅采暖均采纳地热形式。二、监理工作范围根据本工程建立工程委托工程工程理合同专用条件本工程监理工作范围为:土建、装饰、给排水、采暖、通风、消防、电气、综合布线、小区庭院和网等本小区所含全部工程。三、监理工作内容根据本工程委托工程工程理合同的约定本工程监理工作内容为:施工阶段的质量、进度、控制;合同理;平安文明施工理;业主与施工承包之间...

1、当您付费下载文档后,您只拥有了使用权限,并不意味着购买了版权,文档只能用于自身使用,不得用于其他商业用途(如 [转卖]进行直接盈利或[编辑后售卖]进行间接盈利)。
2、本站所有内容均由合作方或网友上传,本站不对文档的完整性、权威性及其观点立场正确性做任何保证或承诺!文档内容仅供研究参考,付费前请自行鉴别。
3、如文档内容存在违规,或者侵犯商业秘密、侵犯著作权等,请点击“违规举报”。

碎片内容

某小区工程监理规划

确认删除?
VIP
微信客服
  • 扫码咨询
会员Q群
  • 会员专属群点击这里加入QQ群
客服邮箱
回到顶部