电脑桌面
添加小米粒文库到电脑桌面
安装后可以在桌面快捷访问

培训班合作协议(标准版)

培训班合作协议(标准版)_第1页
1/3
培训班合作协议(标准版)_第2页
2/3
培训班合作协议(标准版)_第3页
3/3
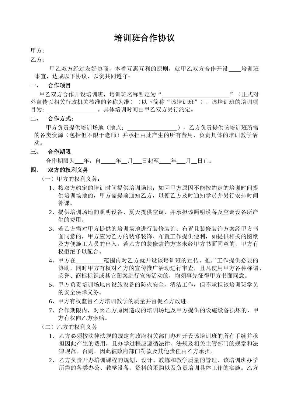
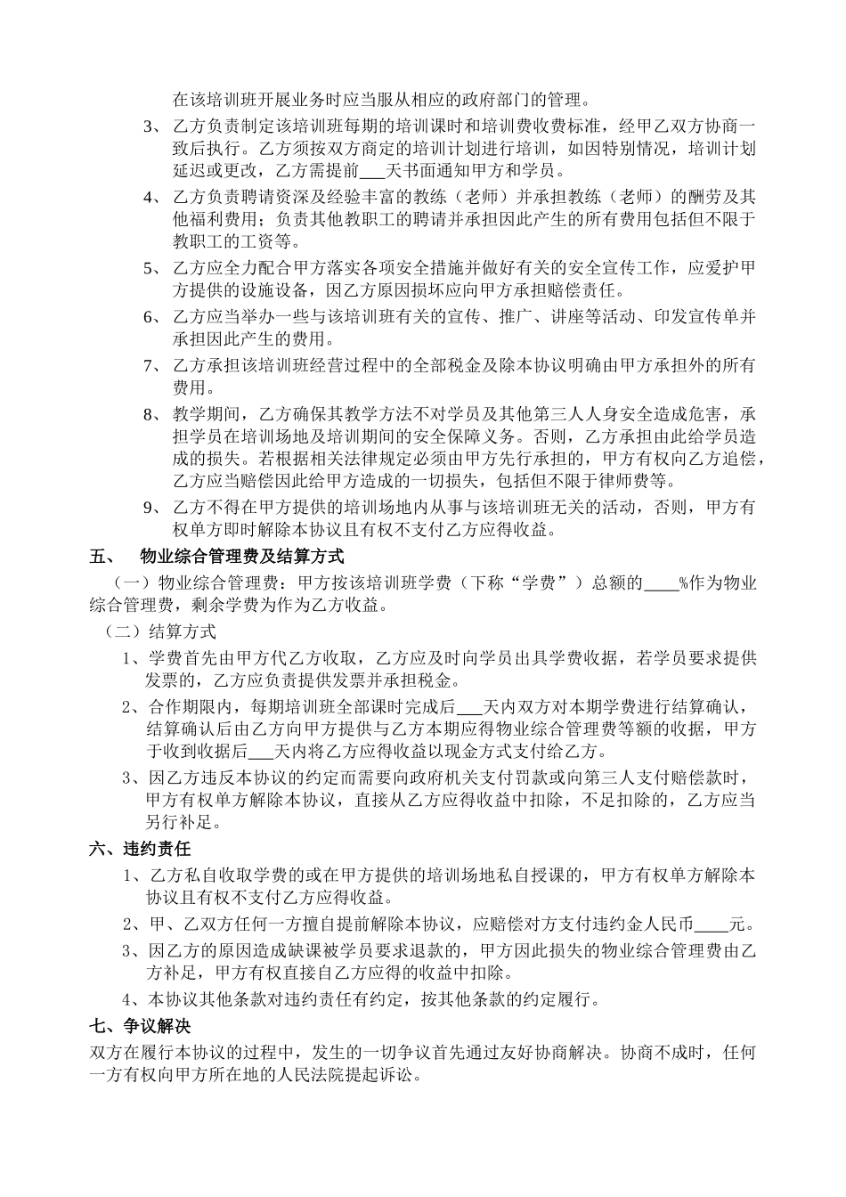
培训班合作协议甲方: 乙方:甲乙双方经过友好协商,本着互惠互利的原则,就甲乙双方合作开设 培训班事宜,达成以下协议,以资共同遵守:一、合作项目甲乙双方合作开设培训班,培训班名称暂定为“ ”(正式对外宣传以相关行政机关核准的名称为准)(以下简称“该培训班”),该培训班的培训项目为: 。具体培训时间由甲乙双方另行约定。二、合作方式:甲方负责提供培训场地(地点: ),乙方负责提供该培训班所需的各类资源(包括但不限于老师)并承担由此产生的所有费用、负责具体的培训教学活动。三、合作期限合作期限为 年,自 年 月 日起至 年 月 日止。四、双方的权利义务(一)甲方的权利义务:1、按双方约定的培训时间提供培训场地;如因甲方原因不能按约定的培训时间提供培训场地的,甲方需提前通知乙方,以便乙方及时通知学员并另行安排时间补课。2、提供培训场地的照明设备、夏天提供空调,并承担该照明设备及空调设备所产生的费用。3、若乙方需对甲方提供的培训场地进行装修装饰、布置且装修装饰方案经甲方书面同意的,甲方应为乙方的装修装饰、布置工作提供便利,如提供相关的图纸及方便施工人员的出入;若乙方的装修装饰方案未经甲方书面同意的,甲方有权拒绝予以配合。4、甲方在 范围内对乙方就开设该培训班的宣传、推广工作提供必要的协助,同时甲方有权对乙方的宣传推广活动进行审查,且凡使用甲方各种称谓、荣誉、商标标识或其它图案进行宣传活动的,均须事先征得甲方书面同意。5、甲方负责培训场地内设施设备的防火安全、清洁工作,但不承担该培训班学员的安全保障义务。6、甲方有权监督乙方培训教学的质量并督促乙方改进。7、合作期限内,对因乙方原因造成的培训场地及甲方提供的设施设备损坏的,甲方有权向乙方索赔。(二)乙方的权利义务1、 乙方必须按法律法规的规定向政府相关部门办理开设该培训班的所有手续并承担因此产生的费用,且办学过程应遵循法律、法规及相关主管部门的规章和法律规范。否则,因此被政府部门罚款及其他责任由乙方承担。2、 乙方负责开办培训课程的规划、设计、教练和教学质量的管理、该培训班办学所需的各类办公、教学设备、资料的采购以及负责培训具体工作的实施。乙方在该培训班开展业务时应当服从相应的政府部门的管理。3、 乙方负责制定该培训班每期的培训课时和培训费收费标准,经甲乙双方协商一致后执行。乙方须按双方商定的培训计划进行培训,如因特别情况,培训计划延迟或...

1、当您付费下载文档后,您只拥有了使用权限,并不意味着购买了版权,文档只能用于自身使用,不得用于其他商业用途(如 [转卖]进行直接盈利或[编辑后售卖]进行间接盈利)。
2、本站所有内容均由合作方或网友上传,本站不对文档的完整性、权威性及其观点立场正确性做任何保证或承诺!文档内容仅供研究参考,付费前请自行鉴别。
3、如文档内容存在违规,或者侵犯商业秘密、侵犯著作权等,请点击“违规举报”。

碎片内容

培训班合作协议(标准版)

办公文档专营+ 关注
实名认证
内容提供者

大量办公文档,欢迎选择

确认删除?
VIP
微信客服
  • 扫码咨询
会员Q群
  • 会员专属群点击这里加入QQ群
客服邮箱
回到顶部