电脑桌面
添加小米粒文库到电脑桌面
安装后可以在桌面快捷访问

房屋租赁合同(标准)

房屋租赁合同(标准)_第1页
1/4
房屋租赁合同(标准)_第2页
2/4
房屋租赁合同(标准)_第3页
3/4
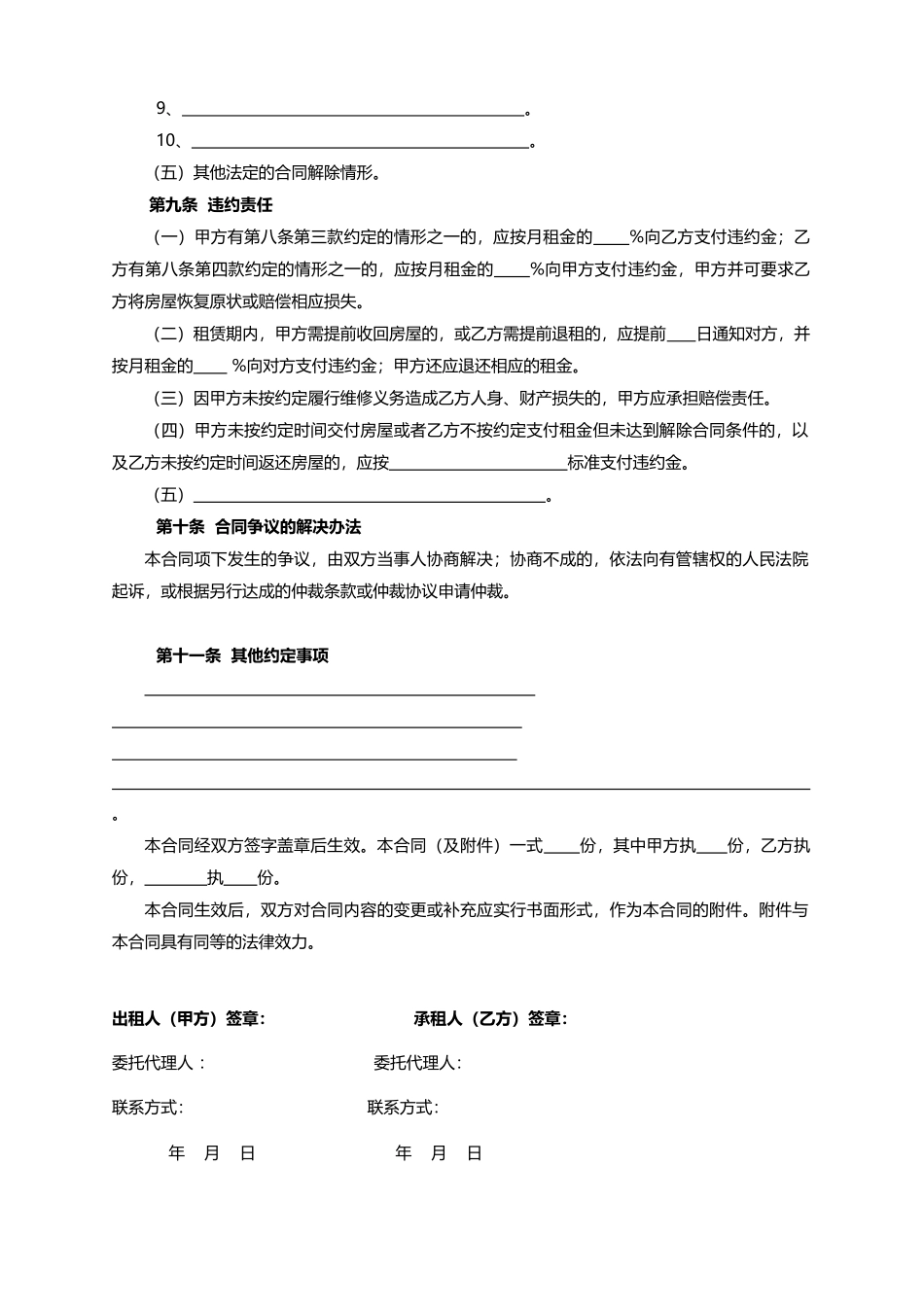
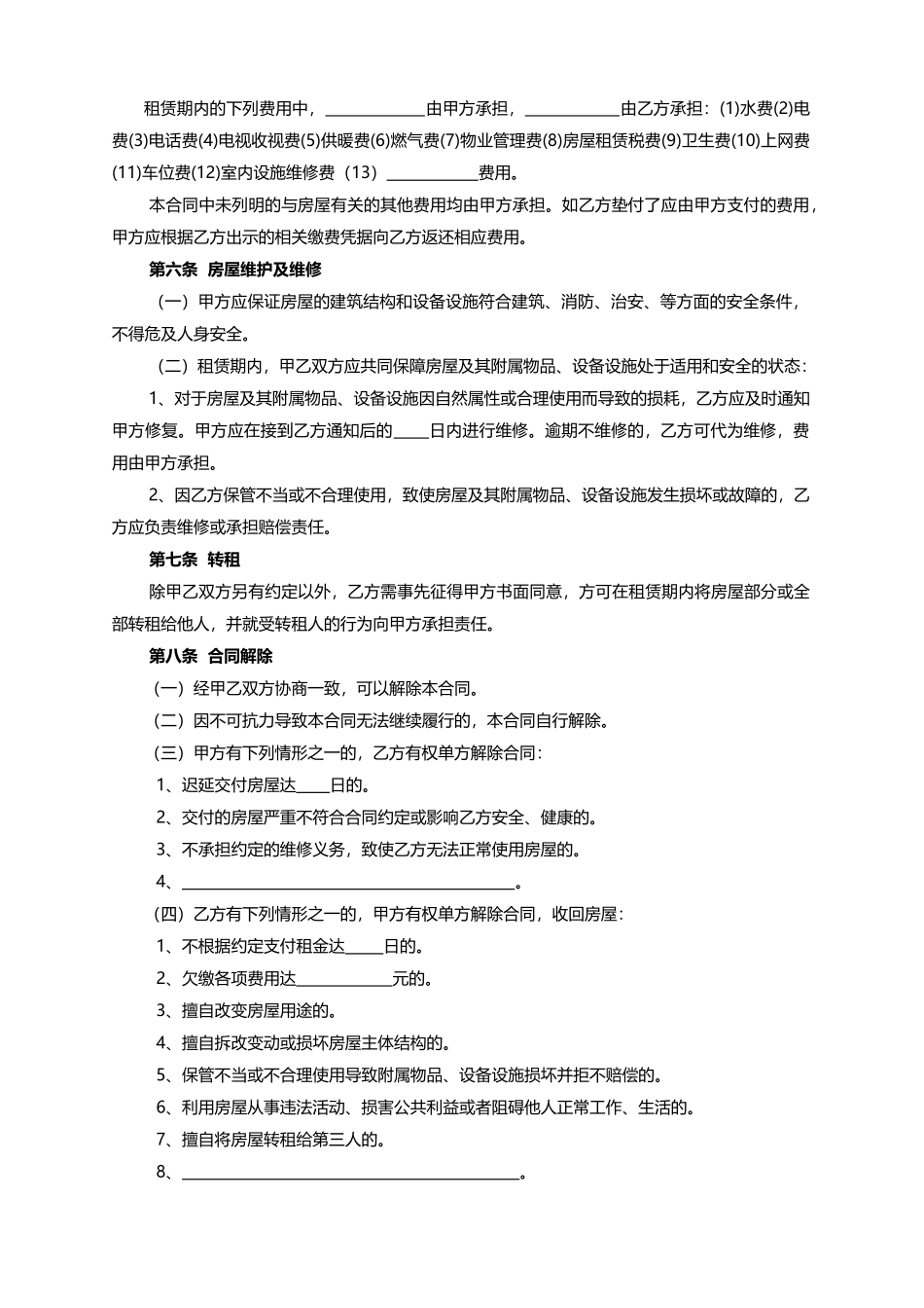
房屋租赁合同(自行成交版)出租人(甲方): 身份证: 承租人(乙方): 身份证: 依据《中华人民共和国合同法》及有关法律、法规的规定,甲乙双方在平等、自愿的基础上,就房屋租赁的有关事宜达成协议如下:第一条 房屋基本情况(一)房屋坐落于 省 县 乡 , 建筑面积 平方米。(二)房屋权属状况:甲方持有 (□房屋所有权证/ □公有住房租赁合同/ □房屋买卖合同/ □其他房屋来源证明文件),房屋所有权人: 。第二条 租赁期限(一)房屋租赁期自 年 月 日至 年 月 日,共计 年 个月。甲方应于 年 月 日前将房屋按约定条件交付给乙方。《房屋交割清单》(见附件一)经甲乙双方交验签字盖章并移交房门钥匙及 后视为交付完成。(二)租赁期满或合同解除后,甲方有权收回房屋,乙方应根据原状返还房屋及其附属物品设备设施。甲乙双方应对房屋和附属物品、设备设施及水电使用等情况进行验收,结清各自应当承担的费用。乙方继续承租的,应提前 日向甲方提出(□书面 / □口头)续租要求,协商一致后双方重新签订房屋租赁合同。第四条 租金及押金(一)租金标准及支付方式: 元/年,租金总计:人民币 元整(¥: )。支付方式:(□现金/□转账支票/□银行汇款),押 付 ,各期租金支付日期 : 。(二)押金:人民币 元整 (¥: ) 租赁期满或合同解除后,房屋租赁押金除抵扣应由乙方承担的费用、租金,以及乙方应当承担的违约赔偿责任外,剩余部分应如数返还给乙方。第五条 其他相关费用的承担方式租赁期内的下列费用中, 由甲方承担, 由乙方承担:(1)水费(2)电费(3)电话费(4)电视收视费(5)供暖费(6)燃气费(7)物业管理费(8)房屋租赁税费(9)卫生费(10)上网费(11)车位费(12)室内设施维修费(13) 费用。本合同中未列明的与房屋有关的其他费用均由甲方承担。如乙方垫付了应由甲方支付的费用,甲方应根据乙方出示的相关缴费凭据向乙方返还相应费用。第六条 房屋维护及维修(一)甲方应保证房屋的建筑结构和设备设施符合建筑、消防、治安、等方面的安全条件,不得危及人身安全。 (二)租赁期内,甲乙双方应共同保障房屋及其附属物品、设备设施处于适用和安全的状态:1、对于房屋及其附属物品、设备设施因自然属性或合理使用而导致的损耗,乙方应及时通知甲方修复。甲方应在接到乙方通知后的 日内进行维修。逾期不维修的,乙方可代为维修,费用由甲方承担。2、因乙方保管不当或不合理使用,致使房屋...

1、当您付费下载文档后,您只拥有了使用权限,并不意味着购买了版权,文档只能用于自身使用,不得用于其他商业用途(如 [转卖]进行直接盈利或[编辑后售卖]进行间接盈利)。
2、本站所有内容均由合作方或网友上传,本站不对文档的完整性、权威性及其观点立场正确性做任何保证或承诺!文档内容仅供研究参考,付费前请自行鉴别。
3、如文档内容存在违规,或者侵犯商业秘密、侵犯著作权等,请点击“违规举报”。

碎片内容

房屋租赁合同(标准)

您可能关注的文档

确认删除?
VIP
微信客服
  • 扫码咨询
会员Q群
  • 会员专属群点击这里加入QQ群
客服邮箱
回到顶部