电脑桌面
添加小米粒文库到电脑桌面
安装后可以在桌面快捷访问

病例分析小结

病例分析小结_第1页
1/13
病例分析小结_第2页
2/13
病例分析小结_第3页
3/13
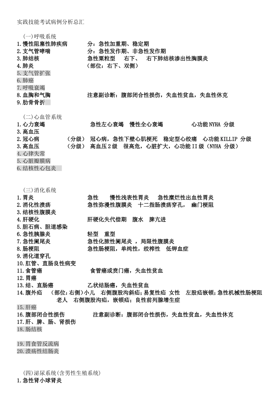
实践技能考试病例分析总汇(一)呼吸系统 1.慢性阻塞性肺疾病 分:急性加重期、稳定期2.支气管哮喘 分:急性发作期、非急性发作期3.肺结核 急性粟粒型 右下、 右下肺结核渗出性胸膜炎4.肺炎 (部位:右下、双侧)5.支气管扩张6.肺癌7.呼吸衰竭8.血胸和气胸 注意副诊断:腹部闭合性损伤,失血性贫血,失血性休克9.肋骨骨折 (二)心血管系统 1.心力衰竭 急性左心衰竭 慢性全心衰竭 心功能 NYHA 分级3.高血压2.冠心病 (分级) 冠心病,急性下壁心肌梗死 稳定型心绞痛 心功能 KILLIP 分级3.高血压 (分级) 高血压 2 级 很高危,心脏扩大,心功能 II 级(NYHA 分级)4.心律失常5.心脏瓣膜病6.结核性心包炎 (三)消化系统 1.胃炎 急性 慢性浅表性胃炎 急性糜烂性出血性胃炎2.消化性溃疡 急性弥漫性腹膜炎 十二指肠溃疡穿孔, 幽门梗阻3.结核性腹膜炎4.肝硬化 肝硬化失代偿期 腹水 脾亢进5.胆石病、胆道感染 6.急性胰腺炎 轻型 重型7.急性阑尾炎 急性化脓性阑尾炎 ,局限性腹膜炎8.肠梗阻 急性肠梗阻,单纯性,绞榨性 低钾血症9.消化道穿孔 10.肛管、直肠良性病变 11.食管癌 食管癌或贲门癌,失血性贫血12.胃癌13.结、直肠癌 乙状结肠癌,失血性贫血14.腹外疝 (部位:右侧)小儿 右侧腹股沟斜疝;易复性疝 女性 左股疝嵌顿;急性机械性肠梗阻 老人 右侧腹股沟疝,嵌顿疝;良性前列腺增生症15.肝癌16.腹部闭合性损伤 注意副诊断:腹部闭合性损伤,失血性贫血,失血性休克17.肝、脾、肠、肾损伤18.肠结核 19.胃食管反流病20.溃疡性结肠炎(四)泌尿系统(含男性生殖系统) 1.急性肾小球肾炎2.慢性肾小球肾炎3.尿路感染4.尿路结石5.前列腺增生6.慢性肾脏病(慢性肾衰竭) (五)女性生殖系统 1.异位妊娠2.急性盆腔炎3.子宫颈癌4.子宫肌瘤5.卵巢癌6.卵巢囊肿蒂扭转或破裂 (六)血液系统1.缺铁性贫血2.再生障碍性贫血3.急性白血病 急性早幼粒细胞白血病,弥漫性血管内凝血4.淋巴瘤5.特发性血小板减少性紫癜 (七)内分泌系统 1.甲状腺功能亢进症 弥漫性毒性甲状腺肿,甲状腺危象 ;上呼吸道感染 白细胞减少症2.单纯性甲状腺肿3.糖尿病 分型:1 型;2 型 (八)神经系统 1.脑出血 (部位:左侧、右侧) 右侧脑(右侧大脑半球)出血2.脑梗死 急性左侧脑血栓形成 ;高血压 3 级,很高危3.蛛网膜下腔出血4.急性硬膜外血肿 (九)运动系统 1.四肢长管状骨骨折 注意副诊断:腹部闭合性损伤,失血...

1、当您付费下载文档后,您只拥有了使用权限,并不意味着购买了版权,文档只能用于自身使用,不得用于其他商业用途(如 [转卖]进行直接盈利或[编辑后售卖]进行间接盈利)。
2、本站所有内容均由合作方或网友上传,本站不对文档的完整性、权威性及其观点立场正确性做任何保证或承诺!文档内容仅供研究参考,付费前请自行鉴别。
3、如文档内容存在违规,或者侵犯商业秘密、侵犯著作权等,请点击“违规举报”。

碎片内容

病例分析小结

确认删除?
VIP
微信客服
  • 扫码咨询
会员Q群
  • 会员专属群点击这里加入QQ群
客服邮箱
回到顶部