电脑桌面
添加小米粒文库到电脑桌面
安装后可以在桌面快捷访问

2025年劳动合同-简单劳动合同

2025年劳动合同-简单劳动合同_第1页
1/8
2025年劳动合同-简单劳动合同_第2页
2/8
2025年劳动合同-简单劳动合同_第3页
3/8
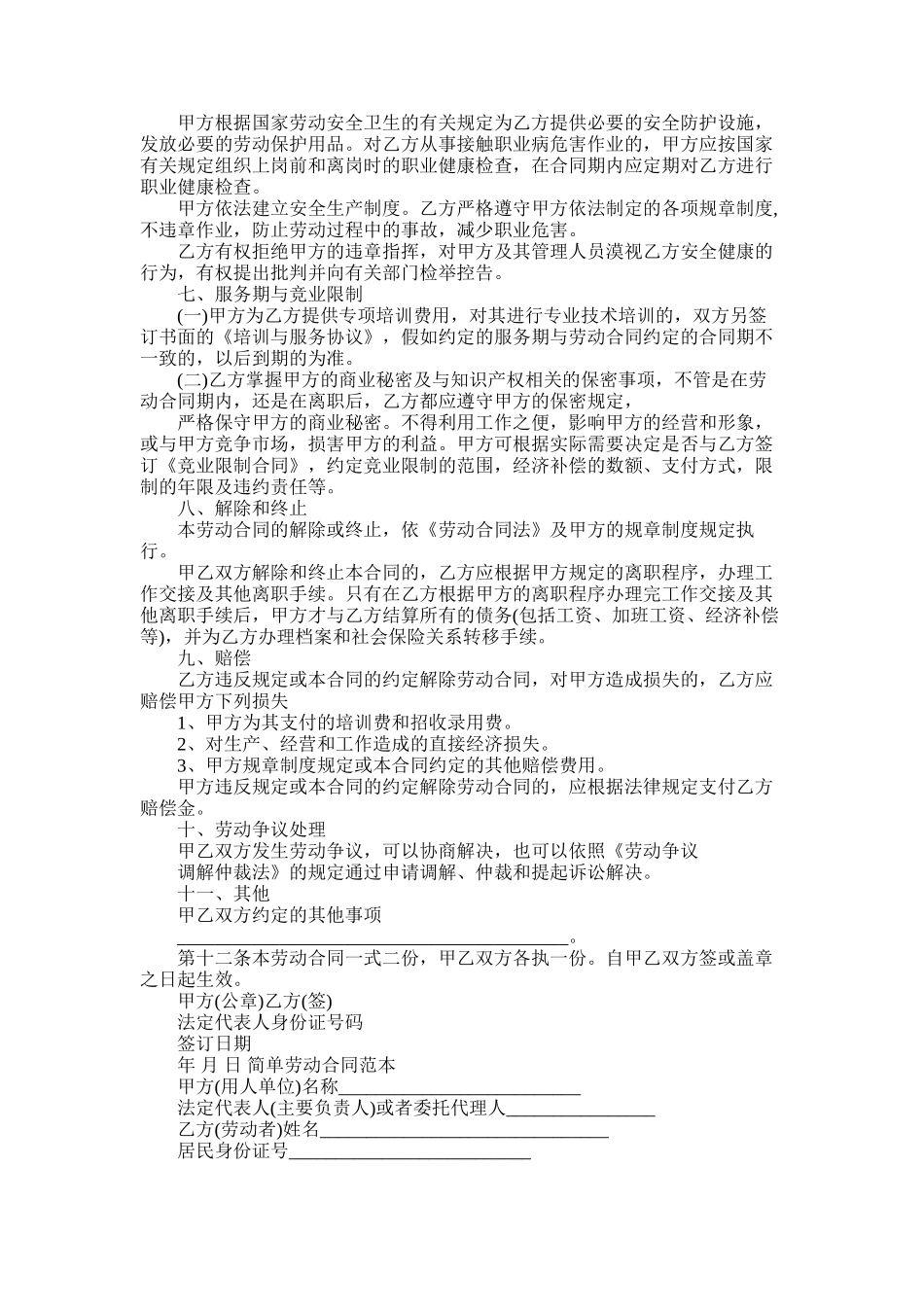
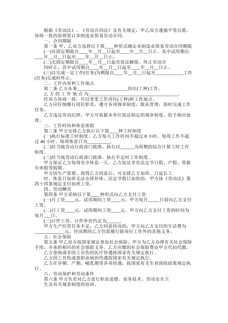
简单劳动合同 4 篇 甲方(用人单位) 乙方(劳动者) 名称姓名 法定代表人身份证号码 联系地址联系地址 根据《中华人民共和国劳动法》、《中华人民共和国劳动合同法》和国家及省的有关规定,甲乙双方根据合法、公平、平等自愿、协商一致、诚实信用的原则订立本合同。 一、合同期限 自____年__月__日起至____年__月__日止( 前 个月是试用期)。 二、工作内容和工作地点 乙 方 从 事 _______ 岗 位 ( 工 种 ) 工 作 , 乙 方 的 工 作 地 点_____________________。 乙方同意甲方可以根据生产经营需要及其身体健康情况,单方变更工作岗位(工种)和工作地点,并同意薪随岗位而变更。 乙方应仔细履行岗位职责,遵守各项规章制度,服从管理,按时完成工作任务。乙方违反劳动纪律,甲方可依据本单位依法制定的规章制度,给予相应处罚。 三、工作时间和休息休假 乙方每天工作时间不超过 8 小时,每周工作不超过 40 小时。甲 方因生产需要,可安排乙方加班。 乙方依法享有法定节日假、产假、带薪年休假等假期。具体的休息休假的条件、程序和需要办理的手续,按甲方的规章制度规定来执行。 四、劳动酬劳及支付时间 1 、正常工作时间工资为人民币 元; 2 、加班工资 元,甲方安排乙方延长工作时间或者在休息日、法定休假日加班的,乙方同意加班工资以正常工作时间工资为计算基数,休息日加班的优先安排补休,被安排补休的公司不支付加班工资(加班时间的确定及加班的程序见公司的规章制度)。 (二)发薪日期 甲方每月 日左右发放上月工资。如遇法定休假日或休息日,则提前到最近的工作日支付。 (三)调薪 乙方同意甲方根据实际经营状况、内部规章制度、对乙方的考核结果,以及乙方的工作年限、奖罚记录、岗位和工作内容变化等,调整乙方的工资水平,但调整的工资不可低于国家规定的最低工资标准。 五、社会保险及福利待遇 甲乙双方按国家规定参加社会保险。乙方同意购买社会保险,并主动向甲方提供购买社会保险需要的材料。乙方故意拖延或不办理购买社会保险的,属于严重违反甲方规章制度,甲方有权解除劳动合同, 并不支付经济补偿。 乙方患病或非因工负伤的医疗待遇按国家有关规定执行。 乙方因工负伤或患职业病的待遇按国家有关规定执行。 乙方在孕期、产期、哺乳期等各项待遇,按国家有关生育保险政策规定执行。 六、劳动保护、劳动条件和职业危害防护 甲方负责对乙方进行职业道德、业务技术、劳动...

1、当您付费下载文档后,您只拥有了使用权限,并不意味着购买了版权,文档只能用于自身使用,不得用于其他商业用途(如 [转卖]进行直接盈利或[编辑后售卖]进行间接盈利)。
2、本站所有内容均由合作方或网友上传,本站不对文档的完整性、权威性及其观点立场正确性做任何保证或承诺!文档内容仅供研究参考,付费前请自行鉴别。
3、如文档内容存在违规,或者侵犯商业秘密、侵犯著作权等,请点击“违规举报”。

碎片内容

2025年劳动合同-简单劳动合同

确认删除?
VIP
微信客服
  • 扫码咨询
会员Q群
  • 会员专属群点击这里加入QQ群
客服邮箱
回到顶部