电脑桌面
添加小米粒文库到电脑桌面
安装后可以在桌面快捷访问

双体系考试试卷1及答案

双体系考试试卷1及答案_第1页
1/3
双体系考试试卷1及答案_第2页
2/3
双体系考试试卷1及答案_第3页
3/3
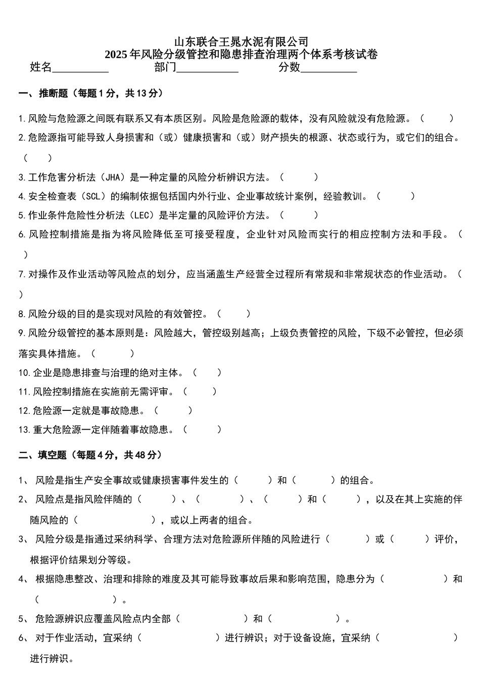
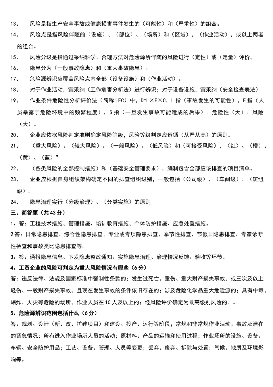
山东联合王晁水泥有限公司2025 年风险分级管控和隐患排查治理两个体系考核试卷姓名 部门 分数 一、推断题(每题 1 分,共 13 分)1.风险与危险源之间既有联系又有本质区别。风险是危险源的载体,没有风险就没有危险源。( ) 2.危险源指可能导致人身损害和(或)健康损害和(或)财产损失的根源、状态或行为,或它们的组合。( )3.工作危害分析法(JHA)是一种定量的风险分析辨识方法。( )4.安全检查表(SCL)的编制依据包括国内外行业、企业事故统计案例,经验教训。( )5.作业条件危险性分析法(LEC)是半定量的风险评价方法。( )6.风险控制措施是指为将风险降低至可接受程度,企业针对风险而实行的相应控制方法和手段。( )7.对操作及作业活动等风险点的划分,应当涵盖生产经营全过程所有常规和非常规状态的作业活动。( )8.风险分级的目的是实现对风险的有效管控。( ) 9.风险分级管控的基本原则是:风险越大,管控级别越高;上级负责管控的风险,下级不必管控,但必须落实具体措施。( )10.企业是隐患排查与治理的绝对主体。( )11.风险控制措施在实施前无需评审。( )12.危险源一定就是事故隐患。( )13.重大危险源一定伴随着事故隐患。( )二、填空题(每题 4 分,共 48 分)1、 风险是指生产安全事故或健康损害事件发生的( )和( )的组合。2、 风险点是指风险伴随的( )、( )、( )和( ),以及在其上实施的伴随风险的( ),或以上两者的组合。3、 风险分级是指通过采纳科学、合理方法对危险源所伴随的风险进行( )或( )评价,根据评价结果划分等级。4、 根据隐患整改、治理和排除的难度及其可能导致事故后果和影响范围,隐患分为( )和( )。5、 危险源辨识应覆盖风险点内全部( )和( )。6、 对于作业活动,宜采纳( )进行辨识;对于设备设施,宜采纳( )进行辨识。7、 作业条件危险性分析评价法( )中,D=L×E×C,L 指( ),E 指( ),S 指( )。D 值越大,说明该作业活动危险性( )、风险( )。8、 企业应依据风险判定准则确定风险等级,风险等级判定应遵循( )的原则。9、 风险管控级别分为( )、( )、( )、( )和( ),分别用“( )、( )、( )、( )”四种颜色标识。10、企业应依据确定的( )和( ),编制包含全部应该排查的项目清单。11、企业应根据自身组织架构确定不同的排查组织级别,一般包...

1、当您付费下载文档后,您只拥有了使用权限,并不意味着购买了版权,文档只能用于自身使用,不得用于其他商业用途(如 [转卖]进行直接盈利或[编辑后售卖]进行间接盈利)。
2、本站所有内容均由合作方或网友上传,本站不对文档的完整性、权威性及其观点立场正确性做任何保证或承诺!文档内容仅供研究参考,付费前请自行鉴别。
3、如文档内容存在违规,或者侵犯商业秘密、侵犯著作权等,请点击“违规举报”。

碎片内容

双体系考试试卷1及答案

您可能关注的文档

确认删除?
VIP
微信客服
  • 扫码咨询
会员Q群
  • 会员专属群点击这里加入QQ群
客服邮箱
回到顶部