电脑桌面
添加小米粒文库到电脑桌面
安装后可以在桌面快捷访问

高考地理一轮复习 区域空间定位知识点素材-人教版高三全册地理素材

高考地理一轮复习 区域空间定位知识点素材-人教版高三全册地理素材_第1页
1/7
高考地理一轮复习 区域空间定位知识点素材-人教版高三全册地理素材_第2页
2/7
高考地理一轮复习 区域空间定位知识点素材-人教版高三全册地理素材_第3页
3/7
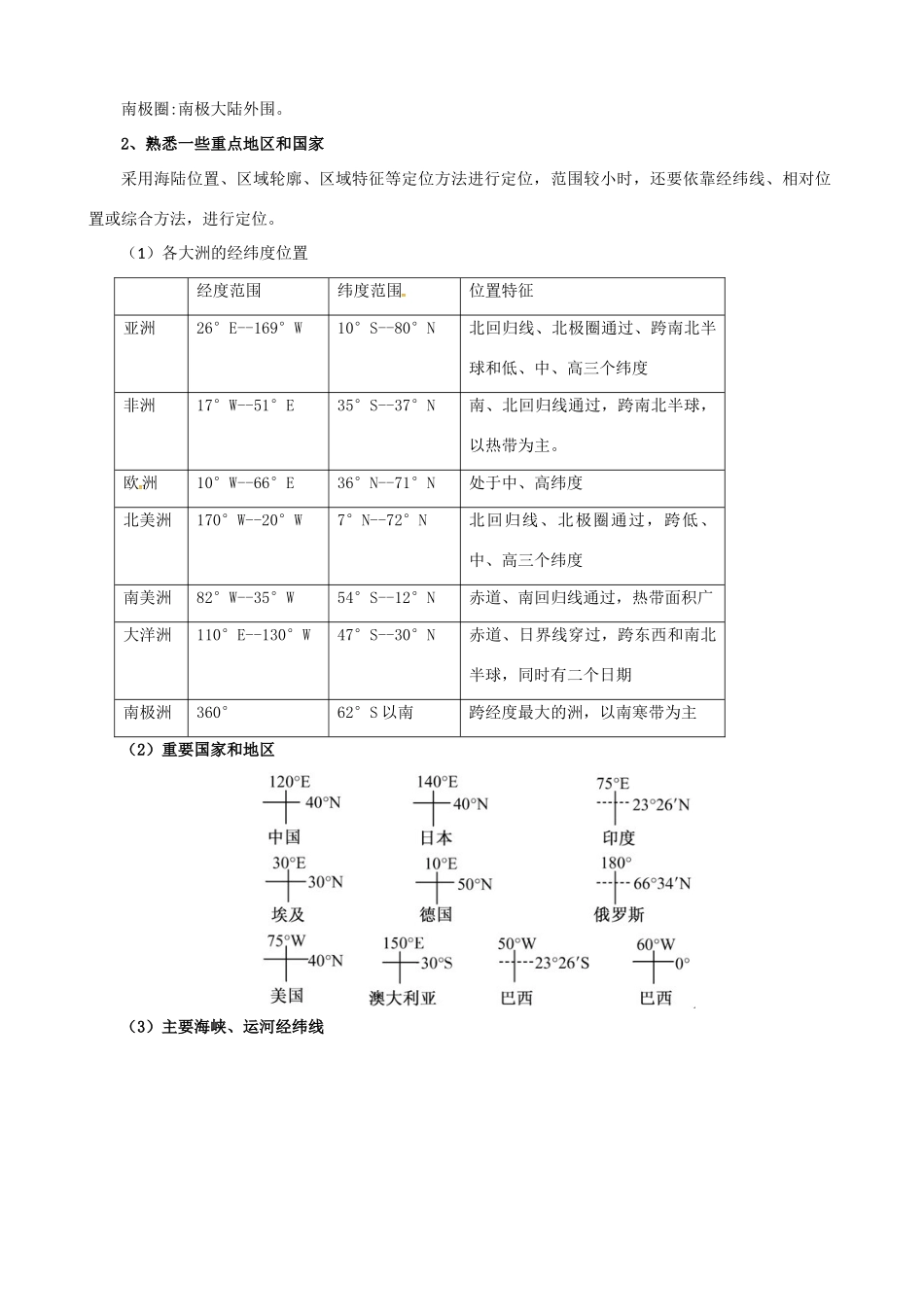
区域空间定位【命题趋势】1.以特征显著的区域图为背景,如特殊地形区域、气候区域、水文区域、海陆区域、农业或工业区域等,考查地理位置的判断,分析区域的自然环境特征和人文环境特征。2.近期发生的区域发展、生态环境、自然灾害等问题考查学生的综合能力。【知识点拨】一、区域定位方法(1)是根据经纬网定位熟悉重要地理事物的经纬度位置,这是常见的,因此主要经纬线穿过地区的大洲、海域、岛屿、国家(地区)、地形区、地 形剖面、河流、湖泊、城市、工业区、农业区等要清楚。如:北美洲的中心经度约为 90°W、澳大利亚介于 10°S~40°S 和 120°E~150°E 之间且南回归线穿过其中部。(2)是根据区域特征定位(自然或人文地理特征)如地势起伏、水系形状、自然带分布和更替、气压带风带位置、气候分布、植被分布等;再如人口、民族、风俗、国家轮廓、经济发展水平、产业结构特征等。(3)是根据区域轮廓形态定位(典型区域特征)一些国家、地区、省市、河流、湖泊等都有自己轮廓特征,如:意大利半岛像个长筒高跟靴踢足球、黄河则像个“几字”形、青海省像玉兔、广东省像象鼻等等。(4)是根据地理景观定位不同区域因气候不同,地理景观不同。(5)是根据相对位置定位有时可以通过周围事物(如湖泊、山脉、洋流等)判断、推理地理事物的相对位置,如看到五大淡水湖群,可以知道此区域位于美国东北或者加拿大东南。(6)综合题目所给信息进行区域定位如河流流向、盛行风向、洋流流向、地质构造、气候要素分布、等值线分布规律等来判断定位。二、记住重要的经纬线1、熟悉 16 条重要的经纬线0°、30°E、60°E、90°E、120°E、180°、120°W、90°W、60°W,以及赤道、南北回归线30°N、40°N、南北极圈,掌握这些经纬线所经过的重点地区,如山脉、河流、国家、城市、经济区等。主要经线如下:0°经线:穿过欧洲和非洲西部。附近的地理事物有伦敦、巴黎(0°东侧)、地中海、撒哈拉沙漠、几内亚湾等。东经 30°:穿过欧洲中部、非洲东部。主要的地理事物有摩尔曼斯克(30°东侧)、莫斯科(30°东侧)、东欧平原和波德平原交界处、黑海、小亚细亚半岛(西侧)、地中海、开罗、尼罗河、东非高原(西侧)、南非高原(东侧)等。东经 60°:穿过亚洲西部。主要的地理事物有乌拉尔山脉、咸海、伊朗高原、阿拉伯半岛东侧、阿拉伯海等。东经 90°:穿过亚洲中部。主要的地理事物有叶尼塞河(西西伯利亚平原与中西伯利亚高原界河)、阿尔泰山、准噶尔盆地、...

1、当您付费下载文档后,您只拥有了使用权限,并不意味着购买了版权,文档只能用于自身使用,不得用于其他商业用途(如 [转卖]进行直接盈利或[编辑后售卖]进行间接盈利)。
2、本站所有内容均由合作方或网友上传,本站不对文档的完整性、权威性及其观点立场正确性做任何保证或承诺!文档内容仅供研究参考,付费前请自行鉴别。
3、如文档内容存在违规,或者侵犯商业秘密、侵犯著作权等,请点击“违规举报”。

碎片内容

高考地理一轮复习 区域空间定位知识点素材-人教版高三全册地理素材

您可能关注的文档

文章天下+ 关注
实名认证
内容提供者

各种文档应有尽有

确认删除?
VIP
微信客服
  • 扫码咨询
会员Q群
  • 会员专属群点击这里加入QQ群
客服邮箱
回到顶部