电脑桌面
添加小米粒文库到电脑桌面
安装后可以在桌面快捷访问

数据库期末考试试卷答案

数据库期末考试试卷答案_第1页
1/15
数据库期末考试试卷答案_第2页
2/15
数据库期末考试试卷答案_第3页
3/15
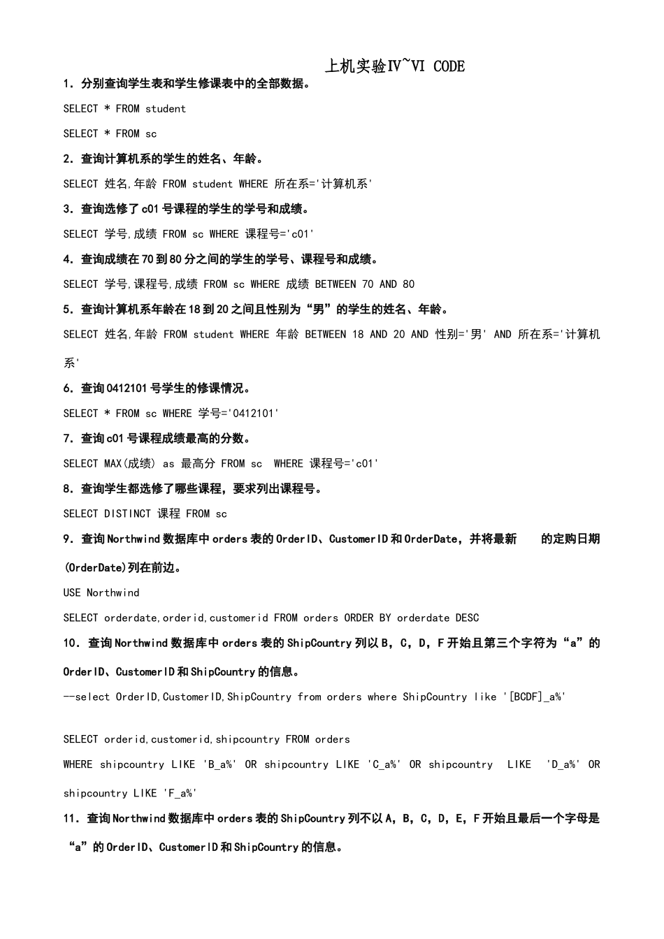
上机实验Ⅳ~Ⅵ CODE1.分别查询学生表和学生修课表中的全部数据。SELECT * FROM studentSELECT * FROM sc2.查询计算机系的学生的姓名、年龄。SELECT 姓名,年龄 FROM student WHERE 所在系='计算机系'3.查询选修了 c01 号课程的学生的学号和成绩。SELECT 学号,成绩 FROM sc WHERE 课程号='c01'4.查询成绩在 70 到 80 分之间的学生的学号、课程号和成绩。SELECT 学号,课程号,成绩 FROM sc WHERE 成绩 BETWEEN 70 AND 805.查询计算机系年龄在 18 到 20 之间且性别为“男”的学生的姓名、年龄。SELECT 姓名,年龄 FROM student WHERE 年龄 BETWEEN 18 AND 20 AND 性别='男' AND 所在系='计算机系'6.查询 0412101 号学生的修课情况。SELECT * FROM sc WHERE 学号='0412101'7.查询 c01 号课程成绩最高的分数。SELECT MAX(成绩) as 最高分 FROM sc WHERE 课程号='c01'8.查询学生都选修了哪些课程,要求列出课程号。SELECT DISTINCT 课程 FROM sc9.查询 Northwind 数据库中 orders 表的 OrderlD、CustomerID 和 OrderDate,并将最新 的定购日期(OrderDate)列在前边。USE NorthwindSELECT orderdate,orderid,customerid FROM orders ORDER BY orderdate DESC10.查询 Northwind 数据库中 orders 表的 ShipCountry 列以 B,C,D,F 开始且第三个字符为“a”的OrderlD、CustomerID 和 ShipCountry 的信息。--select OrderID,CustomerID,ShipCountry from orders where ShipCountry like '[BCDF]_a%'SELECT orderid,customerid,shipcountry FROM ordersWHERE shipcountry LIKE 'B_a%' OR shipcountry LIKE 'C_a%' OR shipcountry LIKE 'D_a%' OR shipcountry LIKE 'F_a%'11.查询 Northwind 数据库中 orders 表的 ShipCountry 列不以 A,B,C,D,E,F 开始且最后一个字母是“a”的 OrderlD、CustomerlD 和 ShipCountry 的信息。SELECT orderid,customerid,shipcountry FROM ordersWHERE shipcountry LIKE '[^ABCDEF]%a'12.查询学生数据库中学生的最大年龄和最小年龄。SELECT MAX(年龄) 最大年龄,MIN(年龄) 最小年龄 FROM student13.查询修了 c02 号课程的所有学生的平均成绩、最高成绩和最低成绩。SELECT AVG(成绩) 平均成绩,MAX(成绩) 最高成绩,MIN(成绩) 最低成绩 FROM scWHERE 课程...

1、当您付费下载文档后,您只拥有了使用权限,并不意味着购买了版权,文档只能用于自身使用,不得用于其他商业用途(如 [转卖]进行直接盈利或[编辑后售卖]进行间接盈利)。
2、本站所有内容均由合作方或网友上传,本站不对文档的完整性、权威性及其观点立场正确性做任何保证或承诺!文档内容仅供研究参考,付费前请自行鉴别。
3、如文档内容存在违规,或者侵犯商业秘密、侵犯著作权等,请点击“违规举报”。

碎片内容

数据库期末考试试卷答案

您可能关注的文档

确认删除?
VIP
微信客服
  • 扫码咨询
会员Q群
  • 会员专属群点击这里加入QQ群
客服邮箱
回到顶部