电脑桌面
添加小米粒文库到电脑桌面
安装后可以在桌面快捷访问

机械原理习题-整理

机械原理习题-整理_第1页
1/8
机械原理习题-整理_第2页
2/8
机械原理习题-整理_第3页
3/8
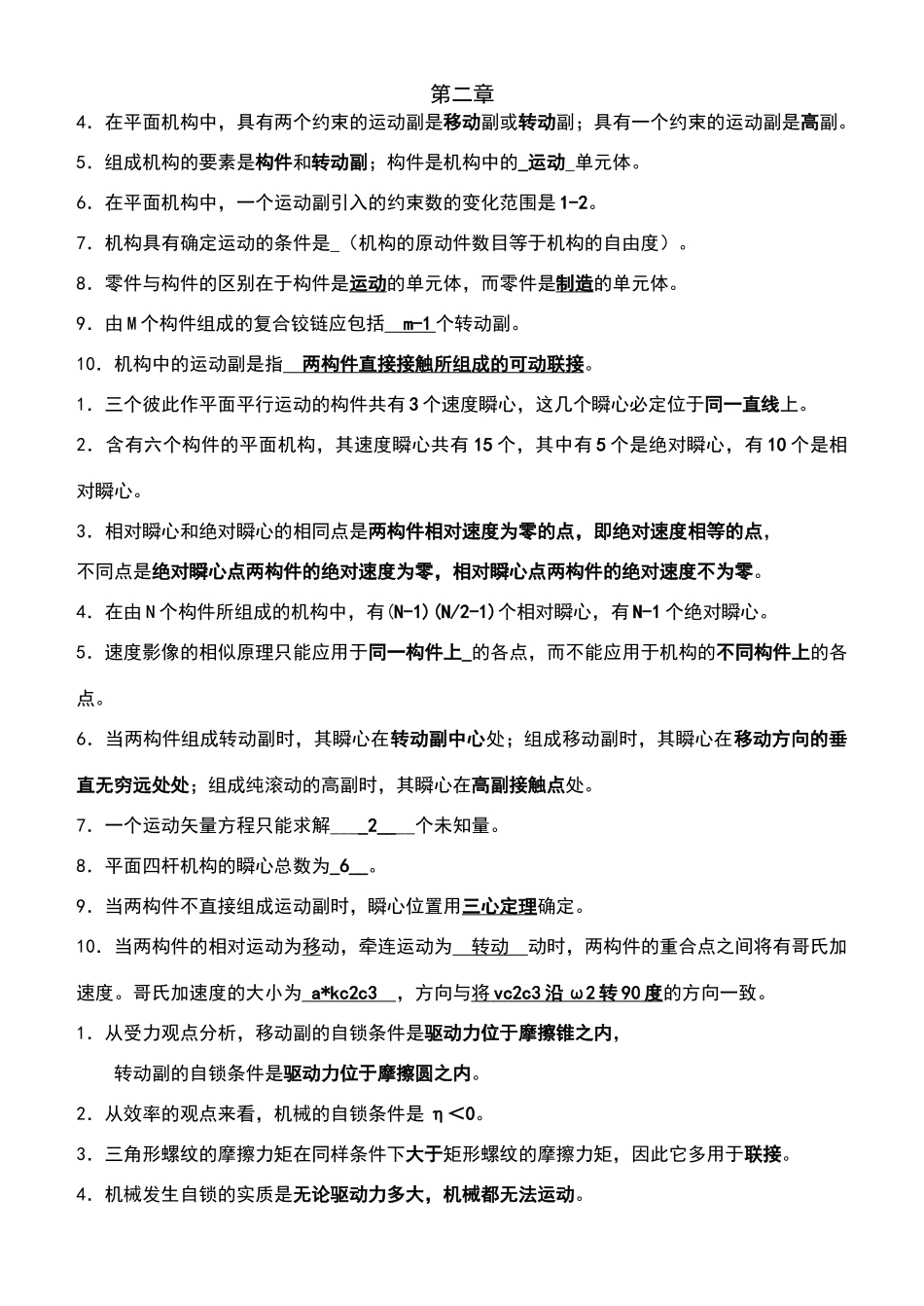
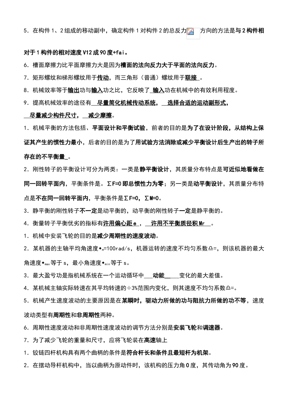
第二章4.在平面机构中,具有两个约束的运动副是移动副或转动副;具有一个约束的运动副是高副。5.组成机构的要素是构件和转动副;构件是机构中的_运动_单元体。6.在平面机构中,一个运动副引入的约束数的变化范围是 1-2。7.机构具有确定运动的条件是_(机构的原动件数目等于机构的自由度)。8.零件与构件的区别在于构件是运动的单元体,而零件是制造的单元体。9.由 M 个构件组成的复合铰链应包括 m-1 个转动副。10.机构中的运动副是指 两构件直接接触所组成的可动联接 。1.三个彼此作平面平行运动的构件共有 3 个速度瞬心,这几个瞬心必定位于同一直线上。2.含有六个构件的平面机构,其速度瞬心共有 15 个,其中有 5 个是绝对瞬心,有 10 个是相对瞬心。3.相对瞬心和绝对瞬心的相同点是两构件相对速度为零的点,即绝对速度相等的点,不同点是绝对瞬心点两构件的绝对速度为零,相对瞬心点两构件的绝对速度不为零。4.在由 N 个构件所组成的机构中,有(N-1)(N/2-1)个相对瞬心,有 N-1 个绝对瞬心。5.速度影像的相似原理只能应用于同一构件上_的各点,而不能应用于机构的不同构件上的各点。6.当两构件组成转动副时,其瞬心在转动副中心处;组成移动副时,其瞬心在移动方向的垂直无穷远处处;组成纯滚动的高副时,其瞬心在高副接触点处。7.一个运动矢量方程只能求解____2____个未知量。8.平面四杆机构的瞬心总数为_6__。9.当两构件不直接组成运动副时,瞬心位置用三心定理确定。10.当两构件的相对运动为移动,牵连运动为 转动 动时,两构件的重合点之间将有哥氏加速度。哥氏加速度的大小为 a*kc2c3 ,方向与将 vc2c3 沿 ω2 转 90 度 的方向一致。1.从受力观点分析,移动副的自锁条件是驱动力位于摩擦锥之内, 转动副的自锁条件是驱动力位于摩擦圆之内。2.从效率的观点来看,机械的自锁条件是 η<0。3.三角形螺纹的摩擦力矩在同样条件下大于矩形螺纹的摩擦力矩,因此它多用于联接。4.机械发生自锁的实质是无论驱动力多大,机械都无法运动。5.在构件 1、2 组成的移动副中,确定构件 1 对构件 2 的总反力方向的方法是与 2 构件相对于 1 构件的相对速度 V12 成 90 度+fai。6.槽面摩擦力比平面摩擦力大是因为槽面的法向反力大于平面的法向反力。7.矩形螺纹和梯形螺纹用于传动,而三角形(普通)螺纹用于联接 。8.机械效率等于输出功与输入功之比,它反映了 输入 功在机械中的有...

1、当您付费下载文档后,您只拥有了使用权限,并不意味着购买了版权,文档只能用于自身使用,不得用于其他商业用途(如 [转卖]进行直接盈利或[编辑后售卖]进行间接盈利)。
2、本站所有内容均由合作方或网友上传,本站不对文档的完整性、权威性及其观点立场正确性做任何保证或承诺!文档内容仅供研究参考,付费前请自行鉴别。
3、如文档内容存在违规,或者侵犯商业秘密、侵犯著作权等,请点击“违规举报”。

碎片内容

机械原理习题-整理

确认删除?
VIP
微信客服
  • 扫码咨询
会员Q群
  • 会员专属群点击这里加入QQ群
客服邮箱
回到顶部