电脑桌面
添加小米粒文库到电脑桌面
安装后可以在桌面快捷访问

2025年第五单元化学与健康知识点

2025年第五单元化学与健康知识点_第1页
1/5
2025年第五单元化学与健康知识点_第2页
2/5
2025年第五单元化学与健康知识点_第3页
3/5
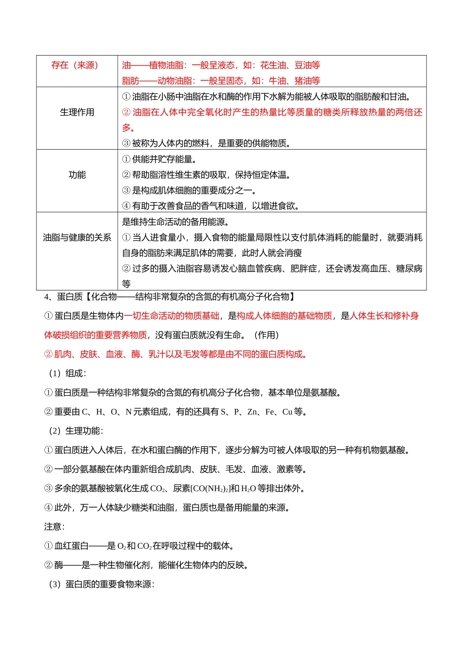
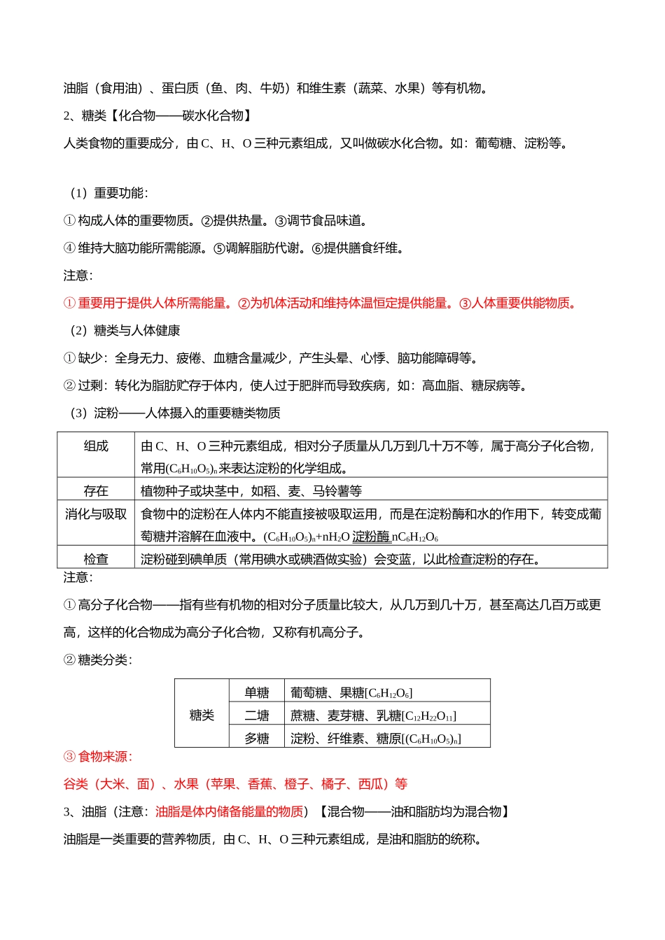
第五单元 化学与健康一、食物中的有机物1、有机化合物与无机化合物(1)概念:通常将具有碳元素的化合物叫做有机化合物,简称有机物,而把除有机物以外的其它化合物统称为无机化合物,简称无机物。注意:① 不是所有含碳元素的化合物都是有机物。(CO2、CO、H2CO3及碳酸盐等,都含碳元素,但具有无机物的特点,被划分为无机物)② 最简朴的有机物是甲烷(CH4),食醋中具有的醋酸(CH3COOH)、酒中的乙醇(C2H5OH)等也属于有机物。③ 有机物中除了具有碳元素外,还也许具有 H、O、N、Cl、P、S 等元素。(2)物质的分类:物质混合物空气、海水等纯净物单质金属单质铁、钠等非金属单质硫、氧气等稀有气体氦、氖、氩、氪、氙、氡化合物无机化合物氧化物水、二氧化碳等酸盐酸、硫酸等碱氢氧化钠、氢氧化钙等盐氯化钠、硝酸铵等有机化合物甲烷、乙醇等注意:无机物与有机物的区别无机物有机物含义一般为不含碳元素的化合物含碳元素的化合物(CO2、CO、H2CO3、碳酸盐等除外)种类种类较少种类繁多(数千万种)性质一般较易溶于水,不易燃烧一般不易溶于水,易溶于汽油、酒精等有机溶剂,易燃烧,熔点低,受热易分解,不易导电举例H2O、NaCl、CuO、CaCO3甲烷、糖类、蛋白质、脂肪(3)食物中的有机物人体摄取的物质中,除空气、水、食盐等无机物外,其余重要为糖类(大米、面粉——淀粉含糖)、油脂(食用油)、蛋白质(鱼、肉、牛奶)和维生素(蔬菜、水果)等有机物。2、糖类【化合物——碳水化合物】人类食物的重要成分,由 C、H、O 三种元素组成,又叫做碳水化合物。如:葡萄糖、淀粉等。(1)重要功能:① 构成人体的重要物质。②提供热量。③调节食品味道。④ 维持大脑功能所需能源。⑤调解脂肪代谢。⑥提供膳食纤维。注意:① 重要用于提供人体所需能量。②为机体活动和维持体温恒定提供能量。③人体重要供能物质。(2)糖类与人体健康① 缺少:全身无力、疲倦、血糖含量减少,产生头晕、心悸、脑功能障碍等。② 过剩:转化为脂肪贮存于体内,使人过于肥胖而导致疾病,如:高血脂、糖尿病等。(3)淀粉——人体摄入的重要糖类物质组成由 C、H、O 三种元素组成,相对分子质量从几万到几十万不等,属于高分子化合物,常用(C6H10O5)n来表达淀粉的化学组成。存在植物种子或块茎中,如稻、麦、马铃薯等消化与吸取食物中的淀粉在人体内不能直接被吸取运用,而是在淀粉酶和水的作用下,转变成葡萄糖并溶解在血液中。(C6H10O5)n+nH2O 淀粉...

1、当您付费下载文档后,您只拥有了使用权限,并不意味着购买了版权,文档只能用于自身使用,不得用于其他商业用途(如 [转卖]进行直接盈利或[编辑后售卖]进行间接盈利)。
2、本站所有内容均由合作方或网友上传,本站不对文档的完整性、权威性及其观点立场正确性做任何保证或承诺!文档内容仅供研究参考,付费前请自行鉴别。
3、如文档内容存在违规,或者侵犯商业秘密、侵犯著作权等,请点击“违规举报”。

碎片内容

2025年第五单元化学与健康知识点

您可能关注的文档

确认删除?
VIP
微信客服
  • 扫码咨询
会员Q群
  • 会员专属群点击这里加入QQ群
客服邮箱
回到顶部