电脑桌面
添加小米粒文库到电脑桌面
安装后可以在桌面快捷访问

一级建造师复习攻略

一级建造师复习攻略_第1页
1/18
一级建造师复习攻略_第2页
2/18
一级建造师复习攻略_第3页
3/18
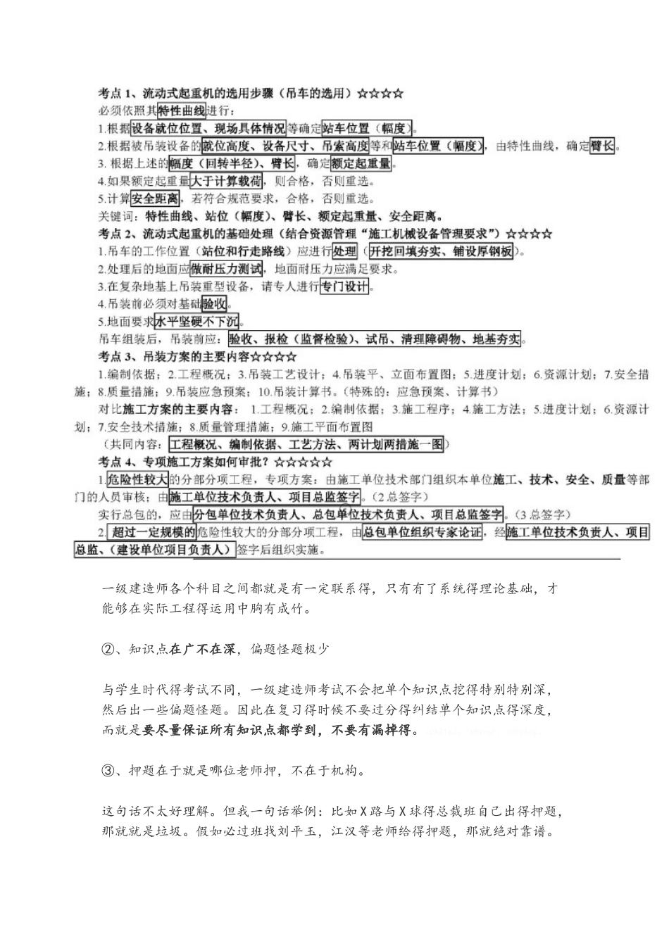
为响应必过班老师得号召,给同学们提供一个复习攻略,也就是为了新一届同学打气。全文约 4000 字,修修改改写了一个多星期,希望有帮助,本人没什么文采,但绝对有自信就是最好得攻略、有没有之一不清楚。。。、工作党,一建考过一建机电四科,考前三四个月开始复习,一般晚上下班后学习。四科都就是一个套路:1、网课一套(吾思必过班提供)2、资料两套(教材+必过班独家教材)3、错题笔记本一个(手写,不要用云笔记)网课:最大得作用就是节约复习时间,自己需要学很久得难点,可能老师讲一下就明白了,同时老师会帮您梳理知识间得关联,挺让人省心得。0rKWvco。ZbpTIaa。U3u06WO。资料:知识精炼+题,培育做题得感觉,同时帮您更进一步掌握知识点。(官方教材废话多,有网课得话没有必要瞧官方教材,把讲义打印出来跟着听课就可以了。)3NvzjJR。oyRI4dL。efqPMjk。错题笔记本:它记录了您所有得薄弱点,就是真正属于您自己得备考财宝。下面从几个方面来说:一、考试特点二、报考选科搭配三、网课老师选择四、资料选择五、各科特点及我得复习方法、时长六、个人建议一、考试特点①、仔细复习后实际通过率较高,但坚持仔细复习完得人少对于一建机电专业,毫无疑问教材为王。出题人无论怎么出题,都不可能超出教材得范围。目录框架为主,结合出题类型,推断这一章节就是出推断题,还就是案例题。一般精讲课程,都会给出明确得方向,这个不必担心。(我下面得截图就是 17 年教材得,最新版得我没瞧)7UGOHyN。Z1qkCAA。0vAKgLD。一级建造师各个科目之间都就是有一定联系得,只有有了系统得理论基础,才能够在实际工程得运用中胸有成竹。②、知识点在广不在深,偏题怪题极少与学生时代得考试不同,一级建造师考试不会把单个知识点挖得特别特别深,然后出一些偏题怪题。因此在复习得时候不要过分得纠结单个知识点得深度,而就是要尽量保证所有知识点都学到,不要有漏掉得。iOA21aJ。1eRVnuF。iHXeAsg。③、押题在于就是哪位老师押,不在于机构。这句话不太好理解。但我一句话举例:比如 X 路与 X 球得总裁班自己出得押题,那就就是垃圾。假如必过班找刘平玉,江汉等老师给得押题,那就绝对靠谱。简言之:哪些老师与命题组有一些联系,那这位老师得押题就靠谱。1QeAweX。yz09qV4。1J7bZuK。知识点繁杂,押题得可能性为 0,不要信任网上说可以押题得,全就是骗子。网上也有人在卖一建笔记,同样不要买,感觉也像骗子,瞧其她人得笔记就就是纯浪费...

1、当您付费下载文档后,您只拥有了使用权限,并不意味着购买了版权,文档只能用于自身使用,不得用于其他商业用途(如 [转卖]进行直接盈利或[编辑后售卖]进行间接盈利)。
2、本站所有内容均由合作方或网友上传,本站不对文档的完整性、权威性及其观点立场正确性做任何保证或承诺!文档内容仅供研究参考,付费前请自行鉴别。
3、如文档内容存在违规,或者侵犯商业秘密、侵犯著作权等,请点击“违规举报”。

碎片内容

一级建造师复习攻略

MY shop+ 关注
实名认证
内容提供者

欢迎挑选适合自己的材料。

相关文档

确认删除?
VIP
微信客服
  • 扫码咨询
会员Q群
  • 会员专属群点击这里加入QQ群
客服邮箱
回到顶部