电脑桌面
添加小米粒文库到电脑桌面
安装后可以在桌面快捷访问

会务及客服服务管理方案

会务及客服服务管理方案_第1页
1/8
会务及客服服务管理方案_第2页
2/8
会务及客服服务管理方案_第3页
3/8
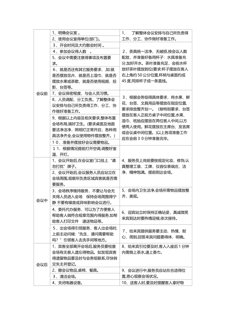
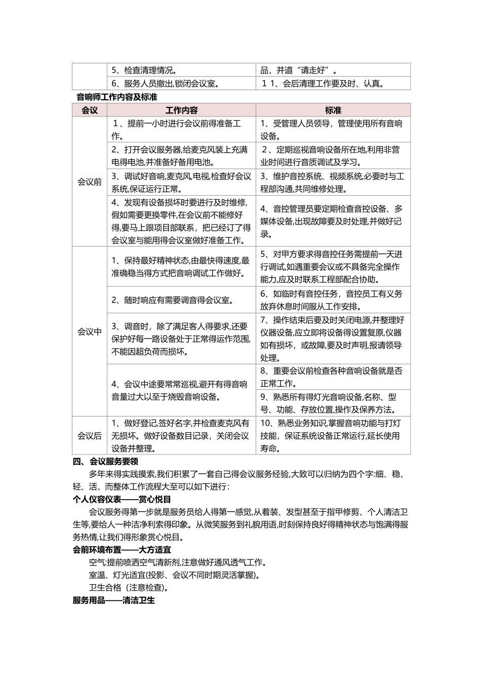
会务及客服服务管理方案一、会议服务人员配置工作时间:周一~周五、周六日及节假日休息注:跟甲方会议需求可以安排节日加班会议区人员配置人员工作时间人员数量会议服务8:0 0-18:0 02 人音响师8:00-18:0 01人保洁员7:30-17:301 人二、会议服务岗位职责会议服务人员岗位职责1.接受各单位、各部门得会议预定。2.协助业主并合理调度安排会议室中心与其她楼层部门会议室。3.领导楼层会议室由专职服务人员负责。4.按业主会前要求,提前做好座牌、鲜花得摆放、茶水、音响调试等各项准备工作。5.会议期间,及时做好迎侯、引导、拉椅、续水、送别等服务工作。6.会后及时做好会场清理清洁、茶具清洗消毒。7.关闭照明/音响/空调等电器电源,关好门窗等。音控师岗位职责1.专人负责楼宇内会议室音控视频管理与操作。2.做好设备得值班操作管理。3.音控师应根据预定会议召开时间及相关要求。4.提前 1 小时或根据要求对音响、视频、网络视频终端等会议相关得设备进行试机。5.据会议规模,将音响、视频等调至最佳效果。音响、视频、网络等相关设备。6.音控师专人按操作规程操作,会议时间,音控师应坚守岗位,不得串岗、离岗。7.音控师有突然故障处理预案。8.会议期间,如遇设备故障,应及时启动处理预案程序,并灵活机动进行处理。9.加强设备运行状况监控,做好设备得养护管理与预防维修。10. 搜集与整理设备资料,建立设备档案。会议区保洁员职责1.负责会议前公共区域及会议室得清洁工作。2.负责会议中客户请求打扫得工作。3.负责会议后整理并恢复会议室各个区域得卫生工作。4.遵守公司得规章制度,穿戴洁净。(按公司统一服装配备)。5.按本岗位得要求按时上岗,忠于职守。6.严格执行本岗位工作得操作规程与作业标准。7.严格执行本岗位得安全规程,避开自身及其她人人身财产造成安全风险。8.在工作期间不得为她人做自己职责以外得事。9.不损坏公物,使用、保管好所有工具。三、会议服务工作内容及标准会议服务人员工作内容与标准会议工作内容标准会议前1、明确会议室 。1、 了解整体会议安排与自己所负责得工作、分工、协作做好准备工作。2、使用会议室得单位(部门)。3、开会时间及大约散会时间 。2、茶具统一洁净、无破损,按会议人数配放,并准备好备用杯子:水具准备充分,加好开水。茶叶准备充足,会前水杯放好茶叶摆放到位(要求:杯子摆放在客人右上角约 50 公分位置,杯柄与桌面约成45 度,同排杯子成一条直线。4、参加会议得人数 。5、会议中需...

1、当您付费下载文档后,您只拥有了使用权限,并不意味着购买了版权,文档只能用于自身使用,不得用于其他商业用途(如 [转卖]进行直接盈利或[编辑后售卖]进行间接盈利)。
2、本站所有内容均由合作方或网友上传,本站不对文档的完整性、权威性及其观点立场正确性做任何保证或承诺!文档内容仅供研究参考,付费前请自行鉴别。
3、如文档内容存在违规,或者侵犯商业秘密、侵犯著作权等,请点击“违规举报”。

碎片内容

会务及客服服务管理方案

您可能关注的文档

确认删除?
VIP
微信客服
  • 扫码咨询
会员Q群
  • 会员专属群点击这里加入QQ群
客服邮箱
回到顶部