电脑桌面
添加小米粒文库到电脑桌面
安装后可以在桌面快捷访问

应急资源调查报告

应急资源调查报告 _第1页
1/13
应急资源调查报告 _第2页
2/13
应急资源调查报告 _第3页
3/13
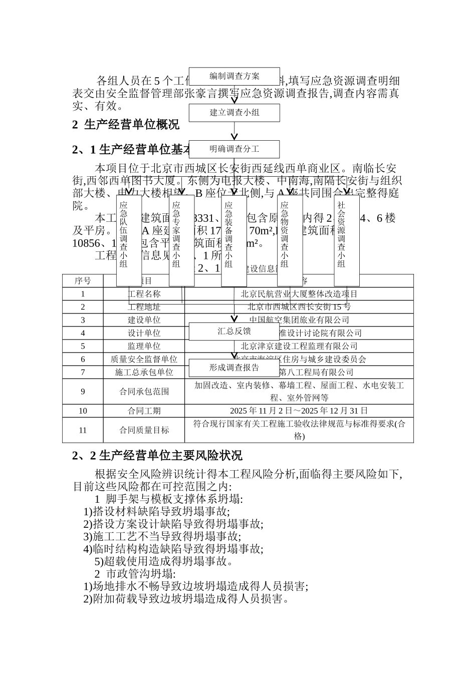
1 总则1、1 调查对象及范围此次调查对象为中国建筑第八工程局有限公司北京民航营业大厦整体改造项目,范围包括施工管理中得高处坠落、物体打击、触电、火灾、坍塌等各类突发事故引起得人身损害及财产受到损失事故。1、2 调查目得为贯彻落实“安全第一、预防为主、综合治理”安全生产基本方针,切实加强公司各类突发事件应急管理工作,进一步法律规范公司得应急响应程序,建立健全指挥统一,功能齐全,反应快捷、运转高效得应急救援管理体系,一旦发生事故,能够及时有效得实施各项应急救援措施,控制与减少事故损失,保障员工生命财产得安全,保证公司正常生产经营秩序,根据《北京市生产安全应急资源调查法律规范(试行)》得规定,结合本公司得实际情况,特制定《北京民航营业大厦整体改造项目生产安全应急资源调查报告》。1、3 调查依据1 危害辩识与风险评价结果(发生事故或紧急情况得影响程度);2 《建设工程安全生产管理条例》;3 《建设工程施工现场安全生产管理规定》;4 《国务院关于进一步加强安全生产工作得决定》;5 《北京市消防安全责任监督管理办法》;6 《北京市消防条例》;7 《中华人民共与国消防法》;8 《中华人民共与国安全生产法》;9 《生产安全事故应急预案管理办法》;10 《建设项目职业病防护设施“三同时”监督管理办法》;11 《中华人民共与国突发事件应对法》;12 《北京民航营业大厦整体改造项目施工组织设计》;13 《北京民航营业大厦整体改造项目生产安全事故应急预案》;14 北京市西城区地图、来自于同行业或近行业其她组织得以往事故、事件与紧急情况得信息及其她相关资料。1、4 调查工作程序成立以项目经理为组长,项目执行经理、总工、生产经理、安全总监为副组长,施工管理部、安全监督管理部、物资设备部、综合办公室为组员得安全事故应急资源调查小组,根据编写得应急预案与事故风险评估得相关内容以及实际得需求,对比本公司实际情况与周边可用资源得情况进行调查与编写《生产安全应急资源调查报告》。1)调查小组 组 长:任超平 副组长:白占林、张海彬、张豪言组 员:景国涛、何波、邹锋、任超龙、李胜龙、白亚冬2)调查程序各组人员在 5 个工作日内收集相关资料,填写应急资源调查明细表交由安全监督管理部张豪言撰写应急资源调查报告,调查内容需真实、有效。2 生产经营单位概况2、1 生产经营单位基本信息本项目位于北京市西城区长安街西延线西单商业区。南临长安街,西邻西单图书大厦。东侧为电报大楼、中南海,南隔...

1、当您付费下载文档后,您只拥有了使用权限,并不意味着购买了版权,文档只能用于自身使用,不得用于其他商业用途(如 [转卖]进行直接盈利或[编辑后售卖]进行间接盈利)。
2、本站所有内容均由合作方或网友上传,本站不对文档的完整性、权威性及其观点立场正确性做任何保证或承诺!文档内容仅供研究参考,付费前请自行鉴别。
3、如文档内容存在违规,或者侵犯商业秘密、侵犯著作权等,请点击“违规举报”。

碎片内容

应急资源调查报告

确认删除?
VIP
微信客服
  • 扫码咨询
会员Q群
  • 会员专属群点击这里加入QQ群
客服邮箱
回到顶部