电脑桌面
添加小米粒文库到电脑桌面
安装后可以在桌面快捷访问

(名师导学)高考物理总复习 第七章 第3节 电容器 带电粒子在电场中的运动教学案 新人教版-新人教版高三全册物理教学案

(名师导学)高考物理总复习 第七章 第3节 电容器 带电粒子在电场中的运动教学案 新人教版-新人教版高三全册物理教学案_第1页
1/23
(名师导学)高考物理总复习 第七章 第3节 电容器 带电粒子在电场中的运动教学案 新人教版-新人教版高三全册物理教学案_第2页
2/23
(名师导学)高考物理总复习 第七章 第3节 电容器 带电粒子在电场中的运动教学案 新人教版-新人教版高三全册物理教学案_第3页
3/23
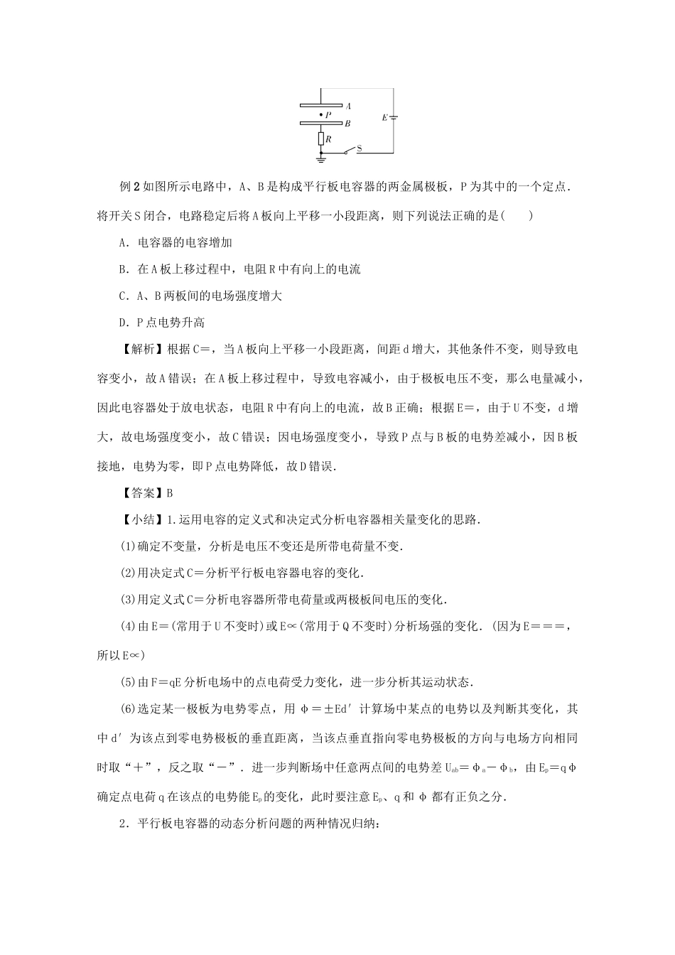
第 3 节 电容器 带电粒子在电场中的运动 【p118】夯实基础 1.静电平衡(1)概念:导体中(包括表面)没有电荷的__定向移动__的状态.(2)特点2.静电现象的应用(1)静电屏蔽:处于静电平衡的空腔导体,腔外电场对__腔内空间__不产生影响.(2)尖端放电:所带电荷与导体尖端的电荷符号相反的粒子,由于被吸引而奔向尖端,与尖端上的__电荷中和__的现象.3.电容器(1)组成:由两个彼此__绝缘__又相互__靠近__的导体组成.(2)带电荷量:一个极板所带电荷量的__绝对值__.(3)电容器的充、放电充电:使电容器带电的过程,充电后电容器两板带上等量的__异种电荷__,电容器中储存__电场能__.放电:使充电后的电容器失去电荷的过程,放电过程中__电场能__转化为其他形式的能.4.电容(1)定义:电容器所带的__电荷量 Q __与电容器两极板间的__电势差 U __的比值.(2)定义式:C=____.(3)物理意义:表示电容器__容纳电荷__本领的物理量.(4)单位:法拉(F) 1 F=__10 6 __μF=1012pF(5)决定因素:一个电容器电容的大小是由电容器__结构__决定的,与电容器是否带电、__带电量的多少__及__两极板间的电势差__无关.5.平行板电容器(1)决定电容大小的因素:平行板电容器的电容与两极板的__正对面积 S __成正比,与介质的__介电常数 ε r__成正比,与__两极板的距离 d __成反比.(2)决定式:C=____,k 为静电力常量.6.对电容器两个公式的理解(1)公式 C==是电容的定义式,对__任何__电容器都适用.对一个确定的电容器,其电容已确定,不会随其__电荷量__的改变而改变.(2)公式__C = __是__电容__的决定式,只对__平行板电容器__适用.考点突破 例 1一金属容器置于绝缘板上,带电小球用绝缘细线悬挂于容器中,容器内的电场线分布如图所示.容器内表面为等势面,A、B 为容器内表面上的两点,下列说法正确的是( )A.A 点的电场强度比 B 点的大B.小球表面的电势比容器内表面的低C.B 点的电场强度方向与该处内表面垂直D.将检验电荷从 A 点沿不同路径移到 B 点,电场力所做的功不同【答案】C【解析】依据电场线越疏,电场强度越弱,而电场线越密,则电场强度越强,由图可知,则 A 点的电场强度比 B 点的小,故 A 错误;根据沿着电场线方向电势是降低的,可知,小球表面的电势比容器内表面的高,故 B 错误;因容器内表面为等势面,且电场线总垂直于等势面,因此 B 点的电场强度方向与该处内表面垂直,故 C 正确;...

1、当您付费下载文档后,您只拥有了使用权限,并不意味着购买了版权,文档只能用于自身使用,不得用于其他商业用途(如 [转卖]进行直接盈利或[编辑后售卖]进行间接盈利)。
2、本站所有内容均由合作方或网友上传,本站不对文档的完整性、权威性及其观点立场正确性做任何保证或承诺!文档内容仅供研究参考,付费前请自行鉴别。
3、如文档内容存在违规,或者侵犯商业秘密、侵犯著作权等,请点击“违规举报”。

碎片内容

(名师导学)高考物理总复习 第七章 第3节 电容器 带电粒子在电场中的运动教学案 新人教版-新人教版高三全册物理教学案

您可能关注的文档

文章天下+ 关注
实名认证
内容提供者

各种文档应有尽有

相关文档

确认删除?
VIP
微信客服
  • 扫码咨询
会员Q群
  • 会员专属群点击这里加入QQ群
客服邮箱
回到顶部