电脑桌面
添加小米粒文库到电脑桌面
安装后可以在桌面快捷访问

(新课标)高考历史一轮复习 模块2 第十单元 世界经济的全球化趋势 第23讲 二战后世界经济格局的演变教学案(含解析)-人教版高三全册历史教学案

(新课标)高考历史一轮复习 模块2 第十单元 世界经济的全球化趋势 第23讲 二战后世界经济格局的演变教学案(含解析)-人教版高三全册历史教学案_第1页
1/18
(新课标)高考历史一轮复习 模块2 第十单元 世界经济的全球化趋势 第23讲 二战后世界经济格局的演变教学案(含解析)-人教版高三全册历史教学案_第2页
2/18
(新课标)高考历史一轮复习 模块2 第十单元 世界经济的全球化趋势 第23讲 二战后世界经济格局的演变教学案(含解析)-人教版高三全册历史教学案_第3页
3/18
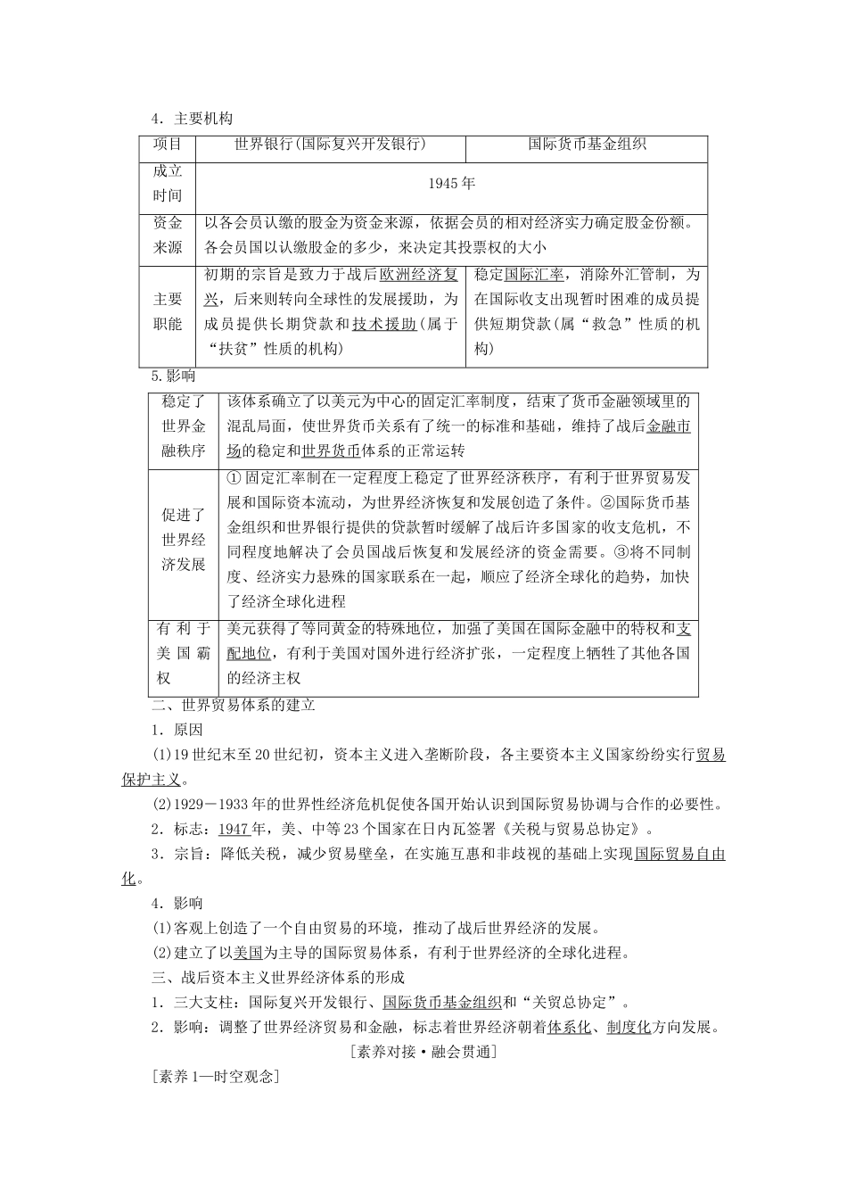
第十单元 世界经济的全球化趋势————————————[框图概览·线索归纳]————————————【认读导引】 一个核心:世界经济的全球化趋势。两大阶段:第二次世界大战结束后初期以美国为主导的世界资本主义经济体系与当今世界的经济全球化趋势。三大线索:第二次世界大战后初期世界金融、贸易体系的形成,世界经济区域集团化的发展演变,世界经济全球化趋势的加强。第 23 讲 二战后世界经济格局的演变考点 1 “美元帝国”——战后资本主义世界经济体系的形成[知识整合·厘清史实]一、布雷顿森林体系1.背景世界金融秩序混乱二战前,经济大危机使各国间展开了激烈的贸易战,每个国家或经济集团都想以牺牲他国利益为代价,解决自身的国际收支等问题,于是各国货币竞相贬值,国际货币金融关系一片混乱各国共同希望为规划战后世界秩序,各国都希望建立比较稳定的国际经济秩序英镑丧失国际货币地位二战后,西欧各国普遍衰落,以英镑为中心的资本主义货币体系难以维系美国经济实力大增美国的经济实力空前膨胀,使建立一个以美元为支柱的货币体系成为可能2.建立1944 年 7 月,美、英、法、苏、中等 44 国在美国新罕布什尔州的布雷顿森林召开国际货币金融会议。经过激烈的争论,美国凭借其强大的综合国力,最终迫使与会各国接受了美国提出的方案,签署了《布雷顿森林协定》。3.内容(1)确定国际货币制度(双挂钩一固定)① 美元与黄金直接挂钩。35 美元折合 1 盎司黄金,美国随时向各国按官价兑换黄金。②(国际货币基金组织)其他会员国的货币与美元挂钩。各国确定各自货币的含金量,通过含金量的比例确定同美元的汇率。③ 固定汇率(钉住汇率制)。各国货币对美元的汇率,只能在 1%的幅度内波动,否则各国政府有义务进行干预。(2)建立国际金融机构:决定成立世界银行(国际复兴开发银行)和国际货币基金组织。4.主要机构项目世界银行(国际复兴开发银行)国际货币基金组织成立时间1945 年资金来源以各会员认缴的股金为资金来源,依据会员的相对经济实力确定股金份额。各会员国以认缴股金的多少,来决定其投票权的大小主要职能初期的宗旨是致力于战后欧洲经济复兴,后来则转向全球性的发展援助,为成员提供长期贷款和技术援助(属于“扶贫”性质的机构)稳定国际汇率,消除外汇管制,为在国际收支出现暂时困难的成员提供短期贷款(属“救急”性质的机构)5.影响稳定了世界金融秩序该体系确立了以美元为中心的固定汇率制度,结束了货币金...

1、当您付费下载文档后,您只拥有了使用权限,并不意味着购买了版权,文档只能用于自身使用,不得用于其他商业用途(如 [转卖]进行直接盈利或[编辑后售卖]进行间接盈利)。
2、本站所有内容均由合作方或网友上传,本站不对文档的完整性、权威性及其观点立场正确性做任何保证或承诺!文档内容仅供研究参考,付费前请自行鉴别。
3、如文档内容存在违规,或者侵犯商业秘密、侵犯著作权等,请点击“违规举报”。

碎片内容

(新课标)高考历史一轮复习 模块2 第十单元 世界经济的全球化趋势 第23讲 二战后世界经济格局的演变教学案(含解析)-人教版高三全册历史教学案

您可能关注的文档

确认删除?
VIP
微信客服
  • 扫码咨询
会员Q群
  • 会员专属群点击这里加入QQ群
客服邮箱
回到顶部