电脑桌面
添加小米粒文库到电脑桌面
安装后可以在桌面快捷访问

起重伤害事故预案

起重伤害事故预案_第1页
1/10
起重伤害事故预案_第2页
2/10
起重伤害事故预案_第3页
3/10
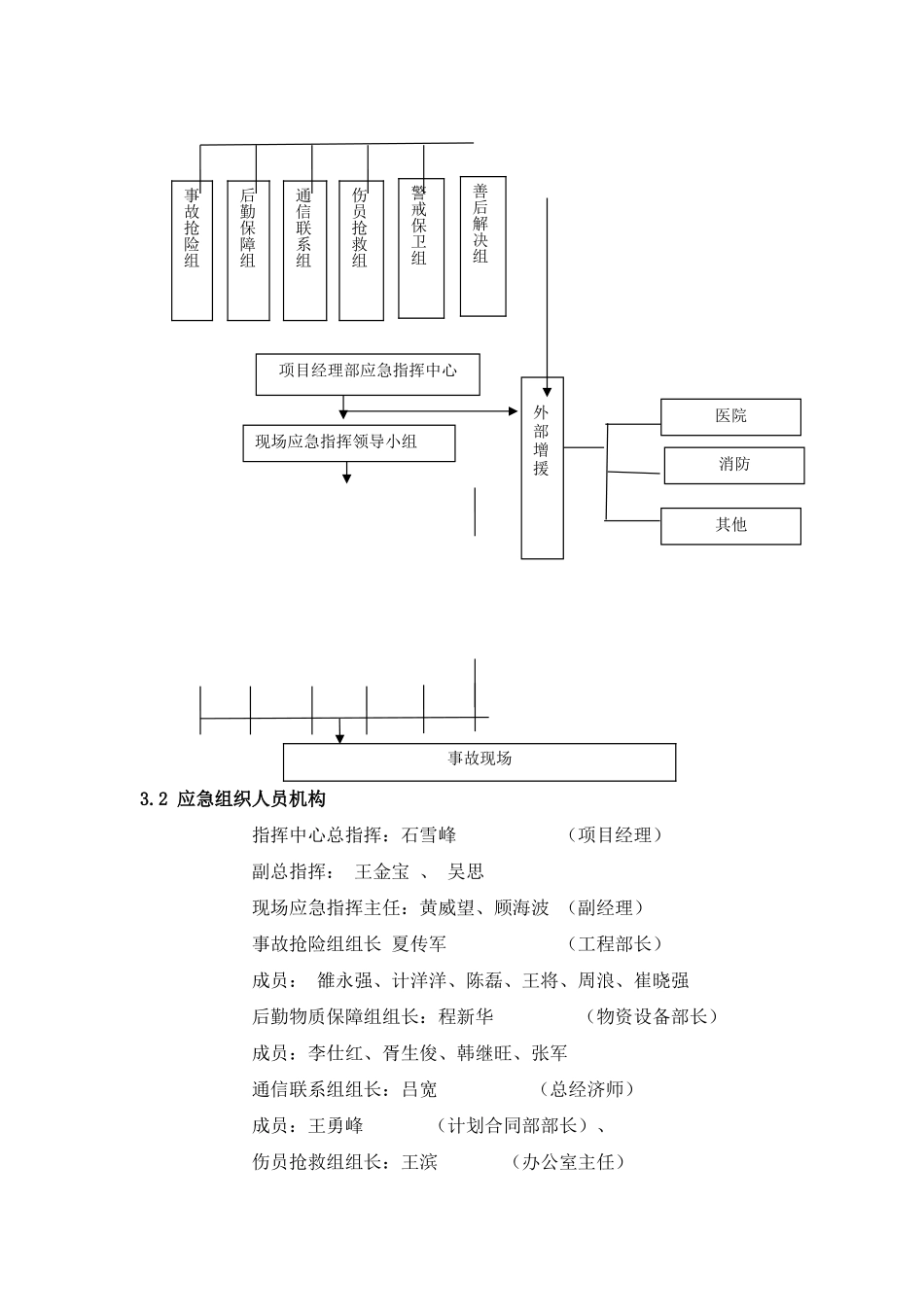
目 录1.事故类型和危害限度分析......................................................................................11.1 事故类型.......................................................................................................11.2 危害限度分析...............................................................................................12.应急处置基本原则..................................................................................................13.组织机构及职责......................................................................................................23.1 应急组织体系.................................................................................................23.2 应急组织人员机构........................................................................................23.3 指挥机构及职责.............................................................................................34.避开与预警..............................................................................................................54.1 危险源监控.....................................................................................................54.2 定期检查制度.................................................................................................64.3 起重机械安全装置.........................................................................................64.4 预警行动.........................................................................................................75. 信息报告程序........................................................................................................75.1 信息报告与告知.............................................................................................75.2 信息上报.........................................................................................................86. 应急处置................................................................................................................86.1 应急响应...

1、当您付费下载文档后,您只拥有了使用权限,并不意味着购买了版权,文档只能用于自身使用,不得用于其他商业用途(如 [转卖]进行直接盈利或[编辑后售卖]进行间接盈利)。
2、本站所有内容均由合作方或网友上传,本站不对文档的完整性、权威性及其观点立场正确性做任何保证或承诺!文档内容仅供研究参考,付费前请自行鉴别。
3、如文档内容存在违规,或者侵犯商业秘密、侵犯著作权等,请点击“违规举报”。

碎片内容

起重伤害事故预案

确认删除?
VIP
微信客服
  • 扫码咨询
会员Q群
  • 会员专属群点击这里加入QQ群
客服邮箱
回到顶部