电脑桌面
添加小米粒文库到电脑桌面
安装后可以在桌面快捷访问

企划部人员岗位职责

企划部人员岗位职责_第1页
1/18
企划部人员岗位职责_第2页
2/18
企划部人员岗位职责_第3页
3/18
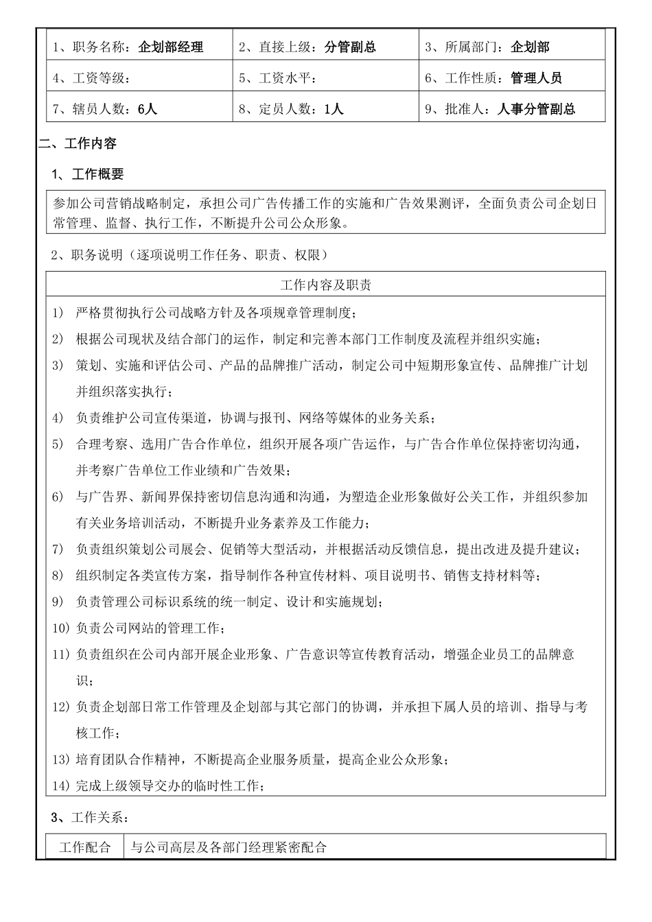
企划部人员岗位职责修订履历 (Revision Notes)核 准审 查制 (修) 订总经理人事分管副总经理人力资源部年月日年月日年月日公布实施日期:年月日 (一)企划部经理职务说明书一、基本资料 版本日 期修 改 摘 要 (Excerpts)备 注1、职务名称:企划部经理2、直接上级:分管副总3、所属部门:企划部4、工资等级:5、工资水平:6、工作性质:管理人员7、辖员人数:6人8、定员人数:1人9、批准人:人事分管副总二、工作内容1、工作概要参加公司营销战略制定,承担公司广告传播工作的实施和广告效果测评,全面负责公司企划日常管理、监督、执行工作,不断提升公司公众形象。2、职务说明(逐项说明工作任务、职责、权限)工作内容及职责1) 严格贯彻执行公司战略方针及各项规章管理制度;2) 根据公司现状及结合部门的运作,制定和完善本部门工作制度及流程并组织实施; 3) 策划、实施和评估公司、产品的品牌推广活动,制定公司中短期形象宣传、品牌推广计划并组织落实执行;4) 负责维护公司宣传渠道,协调与报刊、网络等媒体的业务关系;5) 合理考察、选用广告合作单位,组织开展各项广告运作,与广告合作单位保持密切沟通,并考察广告单位工作业绩和广告效果;6) 与广告界、新闻界保持密切信息沟通和沟通,为塑造企业形象做好公关工作,并组织参加有关业务培训活动,不断提升业务素养及工作能力;7) 负责组织策划公司展会、促销等大型活动,并根据活动反馈信息,提出改进及提升建议; 8) 组织制定各类宣传方案,指导制作各种宣传材料、项目说明书、销售支持材料等;9) 负责管理公司标识系统的统一制定、设计和实施规划;10) 负责公司网站的管理工作;11) 负责组织在公司内部开展企业形象、广告意识等宣传教育活动,增强企业员工的品牌意识;12) 负责企划部日常工作管理及企划部与其它部门的协调,并承担下属人员的培训、指导与考核工作;13) 培育团队合作精神,不断提高企业服务质量,提高企业公众形象;14) 完成上级领导交办的临时性工作;3、工作关系:工作配合与公司高层及各部门经理紧密配合所施监督对所属的经理助理、平面设计、SEO、PHP、文案策划进行管理所受监督人事分管副总经理职位关系可直接升迁的职位可相互转换的职位其它部门具备相关技能的经理可升迁至此的职位副经理、经理助理、文案策划等三、 任职资格:所需学历及专业最低学历 专业其它说明大专及以上学历营销、中文、广告其它相关专业同等学历也可所需...

1、当您付费下载文档后,您只拥有了使用权限,并不意味着购买了版权,文档只能用于自身使用,不得用于其他商业用途(如 [转卖]进行直接盈利或[编辑后售卖]进行间接盈利)。
2、本站所有内容均由合作方或网友上传,本站不对文档的完整性、权威性及其观点立场正确性做任何保证或承诺!文档内容仅供研究参考,付费前请自行鉴别。
3、如文档内容存在违规,或者侵犯商业秘密、侵犯著作权等,请点击“违规举报”。

碎片内容

企划部人员岗位职责

人从众+ 关注
实名认证
内容提供者

欢迎光临小店,本店以公文和教育为主,希望符合您的需求。

确认删除?
VIP
微信客服
  • 扫码咨询
会员Q群
  • 会员专属群点击这里加入QQ群
客服邮箱
回到顶部