电脑桌面
添加小米粒文库到电脑桌面
安装后可以在桌面快捷访问

关键工序管控要点

关键工序管控要点_第1页
1/22
关键工序管控要点_第2页
2/22
关键工序管控要点_第3页
3/22
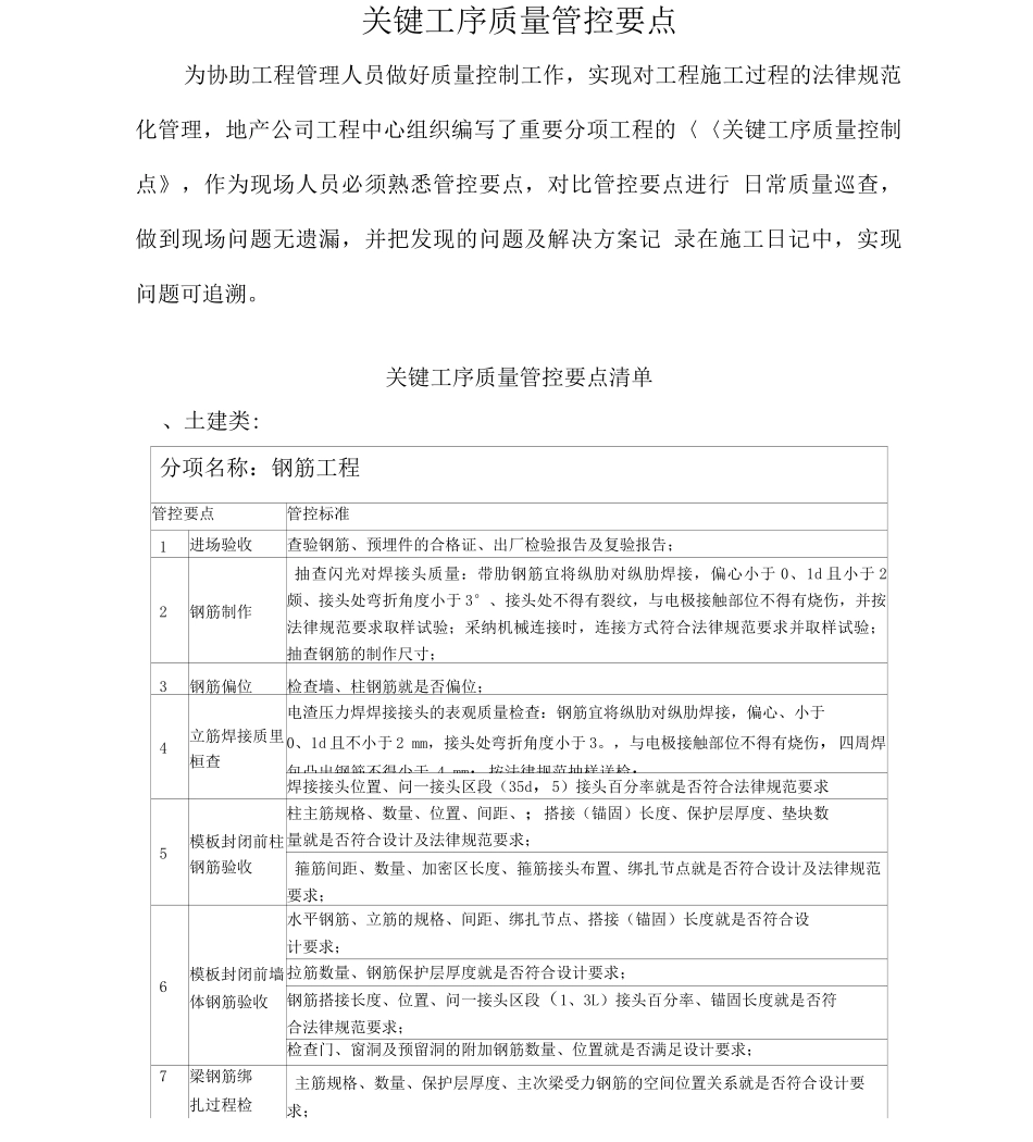
关键工序质量管控要点为协助工程管理人员做好质量控制工作,实现对工程施工过程的法律规范化管理,地产公司工程中心组织编写了重要分项工程的〈〈关键工序质量控制点》,作为现场人员必须熟悉管控要点,对比管控要点进行 日常质量巡查,做到现场问题无遗漏,并把发现的问题及解决方案记 录在施工日记中,实现问题可追溯。关键工序质量管控要点清单、土建类:分项名称:钢筋工程管控要点管控标准1进场验收查验钢筋、预埋件的合格证、出厂检验报告及复验报告;2钢筋制作抽查闪光对焊接头质量:带肋钢筋宜将纵肋对纵肋焊接,偏心小于 0、1d 且小于 2颇、接头处弯折角度小于 3°、接头处不得有裂纹,与电极接触部位不得有烧伤,并按法律规范要求取样试验;采纳机械连接时,连接方式符合法律规范要求并取样试验;抽查钢筋的制作尺寸;3钢筋偏位检查墙、柱钢筋就是否偏位;4立筋焊接质里桓查电渣压力焊焊接接头的表观质量检查:钢筋宜将纵肋对纵肋焊接,偏心、小于0、1d 且不小于 2 mm,接头处弯折角度小于 3。,与电极接触部位不得有烧伤,四周焊包凸出钢筋不得少于 4 mm;按法律规范抽样送检;焊接接头位置、问一接头区段(35d,5)接头百分率就是否符合法律规范要求5模板封闭前柱钢筋验收柱主筋规格、数量、位置、间距、;搭接(锚固)长度、保护层厚度、垫块数量就是否符合设计及法律规范要求;箍筋间距、数量、加密区长度、箍筋接头布置、绑扎节点就是否符合设计及法律规范要求;6模板封闭前墙体钢筋验收水平钢筋、立筋的规格、间距、绑扎节点、搭接(锚固)长度就是否符合设计要求;拉筋数量、钢筋保护层厚度就是否符合设计要求;钢筋搭接长度、位置、问一接头区段(1、3L)接头百分率、锚固长度就是否符合法律规范要求;检查门、窗洞及预留洞的附加钢筋数量、位置就是否满足设计要求;7梁钢筋绑扎过程检主筋规格、数量、保护层厚度、主次梁受力钢筋的空间位置关系就是否符合设计要求;查搭接焊接质量检查:双面搭接焊:焊缝长咿小于 5d,单面搭接焊:焊缝长度不小于10d;并按规 抽样送检;焊接接头位置、同一接头区段(35d,5 的取大值)接头百分率就是否符合法律规范要求;钢筋搭接长度及位置、问一接头区段(1、3L )接头百分率就是否符合法律规范要求;梁柱节点、主次梁节点钢筋的锚固长度就是否满足设计及法律规范要求;附加吊筋及主筋的起弯点位置、腰筋的数量及位置符合设计及法律规范要求;箍筋间距、加密区长度、箍筋接头...

1、当您付费下载文档后,您只拥有了使用权限,并不意味着购买了版权,文档只能用于自身使用,不得用于其他商业用途(如 [转卖]进行直接盈利或[编辑后售卖]进行间接盈利)。
2、本站所有内容均由合作方或网友上传,本站不对文档的完整性、权威性及其观点立场正确性做任何保证或承诺!文档内容仅供研究参考,付费前请自行鉴别。
3、如文档内容存在违规,或者侵犯商业秘密、侵犯著作权等,请点击“违规举报”。

碎片内容

关键工序管控要点

确认删除?
VIP
微信客服
  • 扫码咨询
会员Q群
  • 会员专属群点击这里加入QQ群
客服邮箱
回到顶部