电脑桌面
添加小米粒文库到电脑桌面
安装后可以在桌面快捷访问

初中信息技术模拟考试

初中信息技术模拟考试_第1页
1/7
初中信息技术模拟考试_第2页
2/7
初中信息技术模拟考试_第3页
3/7
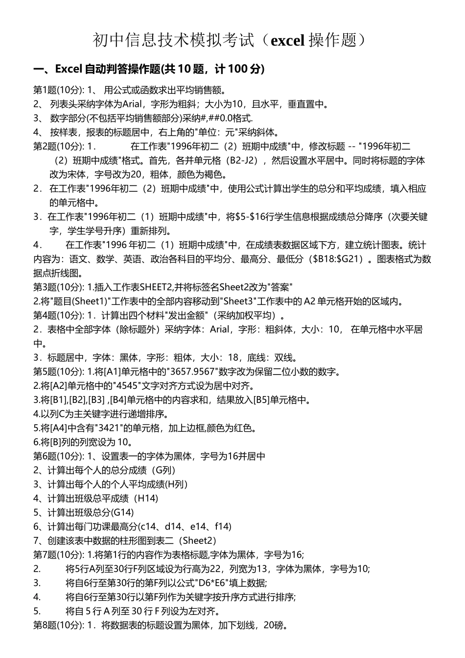
初中信息技术模拟考试(操作题)(6 页)Good is good, but better carries it.精益求精,善益求善。初中信息技术模拟考试(excel 操作题)一、Excel 自动判答操作题(共 10 题,计 100 分)第1题(10分): 1、 用公式或函数求出平均销售额。2、 列表头采纳字体为Arial,字形为粗斜;大小为10,且水平,垂直置中。 3、 数字部分(不包括平均销售额部分)采纳#,##0.0格式.4、 按样表,报表的标题居中,右上角的"单位:元"采纳斜体。第2题(10分): 1.在工作表"1996年初二(2)班期中成绩"中,修改标题 -- "1996年初二(2)班期中成绩"格式。首先,各并单元格(B2-J2),然后设置水平居中。同时将标题的字体改为宋体,字号改为20,粗体,颜色为褐色。2. 在工作表"1996年初二(2)班期中成绩"中,使用公式计算出学生的总分和平均成绩,填入相应的单元格中。3.在工作表"1996年初二(1)班期中成绩"中,将$5-$16行学生信息根据成绩总分降序(次要关键字,学生学号升序)重新排列。4.在工作表"1996 年初二(1)班期中成绩"中,在成绩表数据区域下方,建立统计图表。统计内容为:语文、数学、英语、政治各科目的平均分、最高分、最低分($B18:$G21)。图表格式为数据点折线图。第3题(10分): 1.插入工作表SHEET2,并将标签名Sheet2改为"答案"2.将"题目(Sheet1)"工作表中的全部内容移动到"Sheet3"工作表中的 A2 单元格开始的区域内。第4题(10分): 1.计算出四个材料"发出金额"(采纳加权平均)。2.表格中全部字体(除标题外)采纳字体:Arial,字形:粗斜体,大小:10, 在单元格中水平居中。3.标题居中,字体:黑体,字形:粗体,大小:18,底线:双线。第5题(10分): 1.将[A1]单元格中的"3657.9567"数字改为保留二位小数的数字。 2.将[A2]单元格中的"4545"文字对齐方式设为居中对齐。3.将[B1],[B2],[B3] ,[B4]单元格中的内容求和,结果放入[B5]单元格中。 4.以列C为主关键字进行递增排序。5.将[A4]中含有"3421"的单元格,加上边框,颜色为红色。6.将[B]列的列宽设为 10。第6题(10分): 1、设置表一的字体为黑体,字号为16并居中2、计算出每个人的总分成绩(G列) 3、计算出每个人的个人平均成绩(H列)4、计算出班级总平成绩(H14)5、计算出班级总分(G14)6、计算出每门功课最高分(c14、d14、e14、f14)7、创建该表中数据的柱形图到表二(Sheet2)第7题(10分): 1.将第1行的内容作为表格标题,字体为黑体,字号为16;2.将5行A列至30...

1、当您付费下载文档后,您只拥有了使用权限,并不意味着购买了版权,文档只能用于自身使用,不得用于其他商业用途(如 [转卖]进行直接盈利或[编辑后售卖]进行间接盈利)。
2、本站所有内容均由合作方或网友上传,本站不对文档的完整性、权威性及其观点立场正确性做任何保证或承诺!文档内容仅供研究参考,付费前请自行鉴别。
3、如文档内容存在违规,或者侵犯商业秘密、侵犯著作权等,请点击“违规举报”。

碎片内容

初中信息技术模拟考试

确认删除?
VIP
微信客服
  • 扫码咨询
会员Q群
  • 会员专属群点击这里加入QQ群
客服邮箱
回到顶部