电脑桌面
添加小米粒文库到电脑桌面
安装后可以在桌面快捷访问

城市地域结构和城市功能分区的区位、特征及影响因素

城市地域结构和城市功能分区的区位、特征及影响因素_第1页
1/4
城市地域结构和城市功能分区的区位、特征及影响因素_第2页
2/4
城市地域结构和城市功能分区的区位、特征及影响因素_第3页
3/4
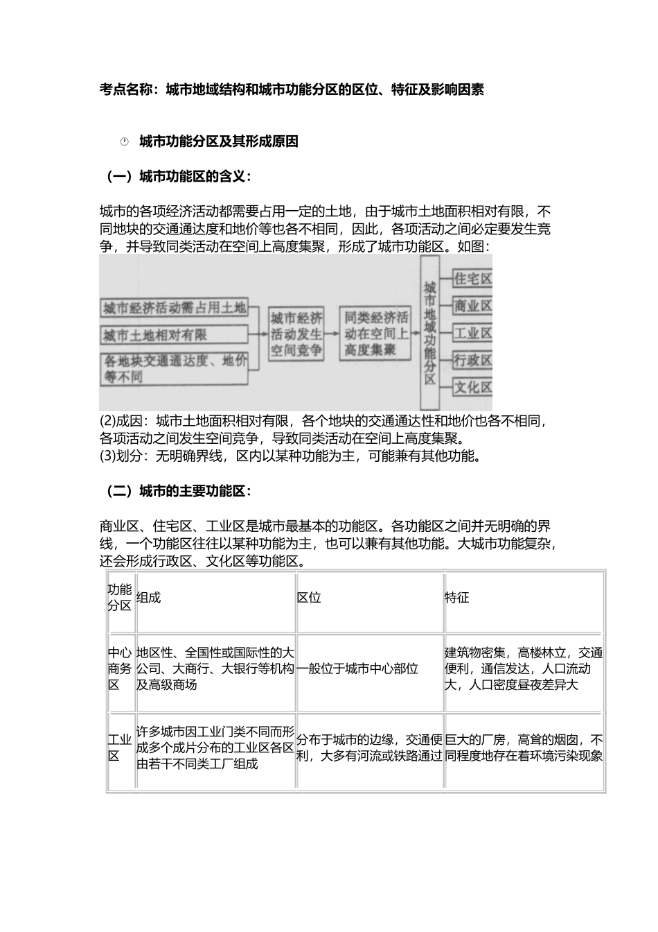
城市地域结构和城市功能分区的区位、特征及影响因素(3 页)Good is good, but better carries it.精益求精,善益求善。考点名称:城市地域结构和城市功能分区的区位、特征及影响因素 城市功能分区及其形成原因(一)城市功能区的含义:城市的各项经济活动都需要占用一定的土地,由于城市土地面积相对有限,不同地块的交通通达度和地价等也各不相同,因此,各项活动之间必定要发生竞争,并导致同类活动在空间上高度集聚,形成了城市功能区。如图:(2)成因:城市土地面积相对有限,各个地块的交通通达性和地价也各不相同,各项活动之间发生空间竞争,导致同类活动在空间上高度集聚。 (3)划分:无明确界线,区内以某种功能为主,可能兼有其他功能。 (二)城市的主要功能区:商业区、住宅区、工业区是城市最基本的功能区。各功能区之间并无明确的界线,一个功能区往往以某种功能为主,也可以兼有其他功能。大城市功能复杂,还会形成行政区、文化区等功能区。功能分区 组成区位特征中心商务区地区性、全国性或国际性的大公司、大商行、大银行等机构及高级商场一般位于城市中心部位建筑物密集,高楼林立,交通便利,通信发达,人口流动大,人口密度昼夜差异大工业区许多城市因工业门类不同而形成多个成片分布的工业区各区由若干不同类工厂组成分布于城市的边缘,交通便利,大多有河流或铁路通过巨大的厂房,高耸的烟囱,不同程度地存在着环境污染现象商业区各种商业街和大商场(或超级商场)多位于市中心和交通干线的两侧或街角路口建筑物以多层大厦为主,交通便捷,人口密集,交通流量大住宅区成片住宅楼及配套的服务性设施企业或单位职工住宅区与企业分布相邻或结合占地面积大,是城市的最主要功能区,外边景观是成片密集的楼房行政中心区地区或城市的行政机构交通方便及邻近服务对象人口密度昼夜差异较大文化区大专院校、科研单位、图书馆、展览馆等文化机构和设施一般距工业区较远,具有较好的自然环境、便利的交通和发达的通信等条件文教机构众多,文化氛围浓厚混合功能区工厂、机关、商店、学校、医院、住宅等多位于城市内部具有有限的综合功能郊区 主要是为城市服务的城市外围农业区城市行政界线以内、建成区外围的地区为建成区提供后备土地资源、劳动力和农副产品 城市内部空间结构及影响因素:1、概念:城市内部的空间结构又称城市地域结构,指城市中不同功能区分布和组合的模式。2、形成:城市内部空间结构的影响因素主要有历...

1、当您付费下载文档后,您只拥有了使用权限,并不意味着购买了版权,文档只能用于自身使用,不得用于其他商业用途(如 [转卖]进行直接盈利或[编辑后售卖]进行间接盈利)。
2、本站所有内容均由合作方或网友上传,本站不对文档的完整性、权威性及其观点立场正确性做任何保证或承诺!文档内容仅供研究参考,付费前请自行鉴别。
3、如文档内容存在违规,或者侵犯商业秘密、侵犯著作权等,请点击“违规举报”。

碎片内容

城市地域结构和城市功能分区的区位、特征及影响因素

您可能关注的文档

确认删除?
VIP
微信客服
  • 扫码咨询
会员Q群
  • 会员专属群点击这里加入QQ群
客服邮箱
回到顶部