电脑桌面
添加小米粒文库到电脑桌面
安装后可以在桌面快捷访问

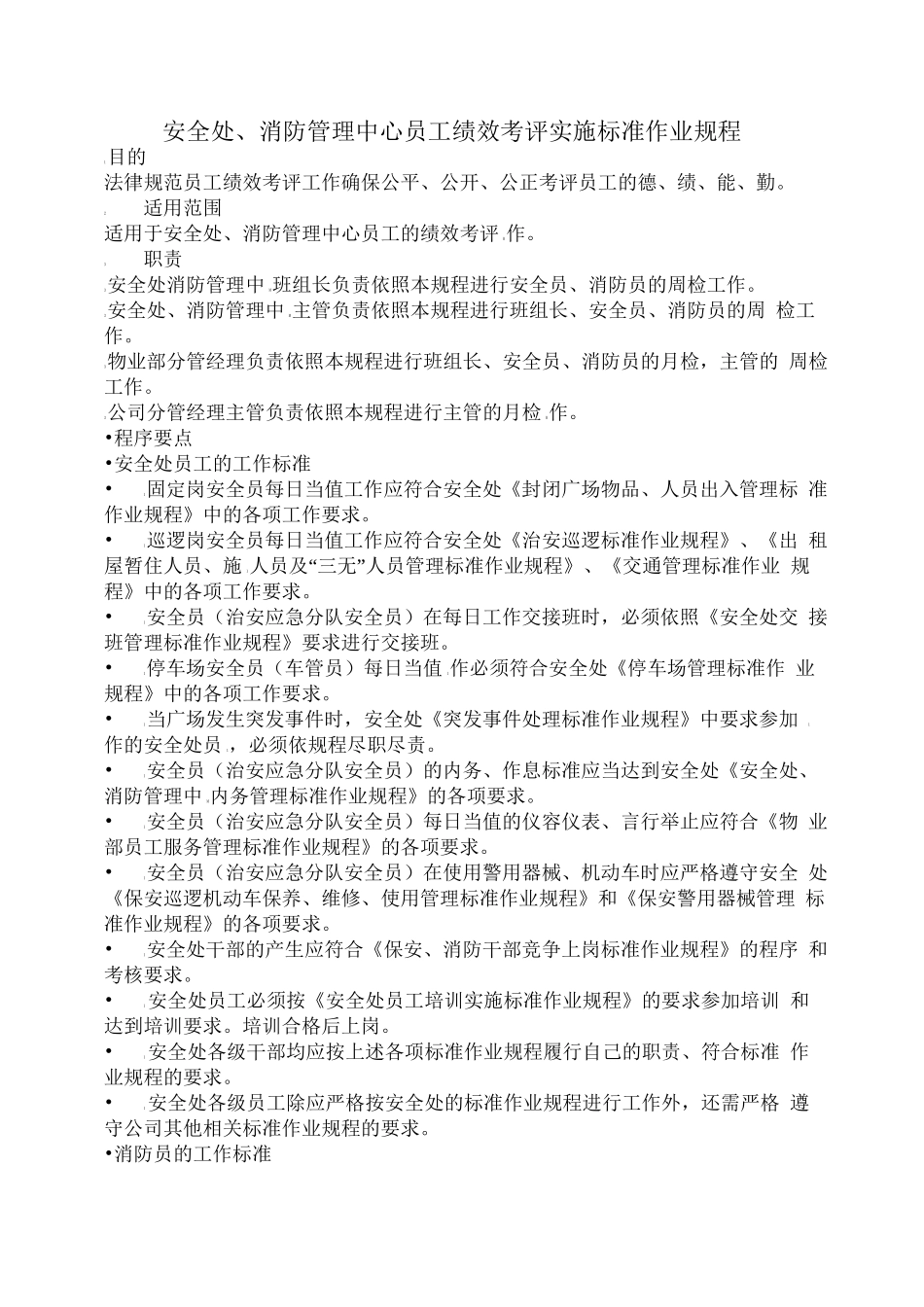
安全处、消防管理中心员工绩效考评实施标准作业规程

安全处、消防管理中心员工绩效考评实施标准作业规程_第1页
1/6
安全处、消防管理中心员工绩效考评实施标准作业规程_第2页
2/6
安全处、消防管理中心员工绩效考评实施标准作业规程_第3页
3/6
安全处、消防管理中心员工绩效考评实施标准作业规程1目的法律规范员工绩效考评工作确保公平、公开、公正考评员工的德、绩、能、勤。2适用范围适用于安全处、消防管理中心员工的绩效考评H作。3职责3安全处消防管理中M班组长负责依照本规程进行安全员、消防员的周检工作。3安全处、消防管理中M主管负责依照本规程进行班组长、安全员、消防员的周 检工作。3物业部分管经理负责依照本规程进行班组长、安全员、消防员的月检,主管的 周检工作。3公司分管经理主管负责依照本规程进行主管的月检H作。•程序要点•安全处员工的工作标准•1固定岗安全员每日当值工作应符合安全处《封闭广场物品、人员出入管理标 准作业规程》中的各项工作要求。•1巡逻岗安全员每日当值工作应符合安全处《治安巡逻标准作业规程》、《出 租屋暂住人员、施1人员及“三无”人员管理标准作业规程》、《交通管理标准作业 规程》中的各项工作要求。•1安全员(治安应急分队安全员)在每日工作交接班时,必须依照《安全处交 接班管理标准作业规程》要求进行交接班。•1停车场安全员(车管员)每日当值1作必须符合安全处《停车场管理标准作 业规程》中的各项工作要求。•1当广场发生突发事件时,安全处《突发事件处理标准作业规程》中要求参加 1作的安全处员1,必须依规程尽职尽责。•1安全员(治安应急分队安全员)的内务、作息标准应当达到安全处《安全处、 消防管理中M内务管理标准作业规程》的各项要求。•1安全员(治安应急分队安全员)每日当值的仪容仪表、言行举止应符合《物 业部员工服务管理标准作业规程》的各项要求。•1安全员(治安应急分队安全员)在使用警用器械、机动车时应严格遵守安全 处《保安巡逻机动车保养、维修、使用管理标准作业规程》和《保安警用器械管理 标准作业规程》的各项要求。•1安全处干部的产生应符合《保安、消防干部竞争上岗标准作业规程》的程序 和考核要求。•1 安全处员工必须按《安全处员工培训实施标准作业规程》的要求参加培训 和达到培训要求。培训合格后上岗。•1 安全处各级干部均应按上述各项标准作业规程履行自己的职责、符合标准 作业规程的要求。•1 安全处各级员工除应严格按安全处的标准作业规程进行工作外,还需严格 遵守公司其他相关标准作业规程的要求。•消防员的工作标准4 2消防管理中M监控室消防员每日当值工作应严格执行《消防系统操作标准作 业规程》、《消防系统维修保养标准作业规程》的各项要求...

1、当您付费下载文档后,您只拥有了使用权限,并不意味着购买了版权,文档只能用于自身使用,不得用于其他商业用途(如 [转卖]进行直接盈利或[编辑后售卖]进行间接盈利)。
2、本站所有内容均由合作方或网友上传,本站不对文档的完整性、权威性及其观点立场正确性做任何保证或承诺!文档内容仅供研究参考,付费前请自行鉴别。
3、如文档内容存在违规,或者侵犯商业秘密、侵犯著作权等,请点击“违规举报”。

碎片内容

安全处、消防管理中心员工绩效考评实施标准作业规程

您可能关注的文档

确认删除?
VIP
微信客服
  • 扫码咨询
会员Q群
  • 会员专属群点击这里加入QQ群
客服邮箱
回到顶部