电脑桌面
添加小米粒文库到电脑桌面
安装后可以在桌面快捷访问

常用-select-语句汇总

常用-select-语句汇总_第1页
1/7
常用-select-语句汇总_第2页
2/7
常用-select-语句汇总_第3页
3/7
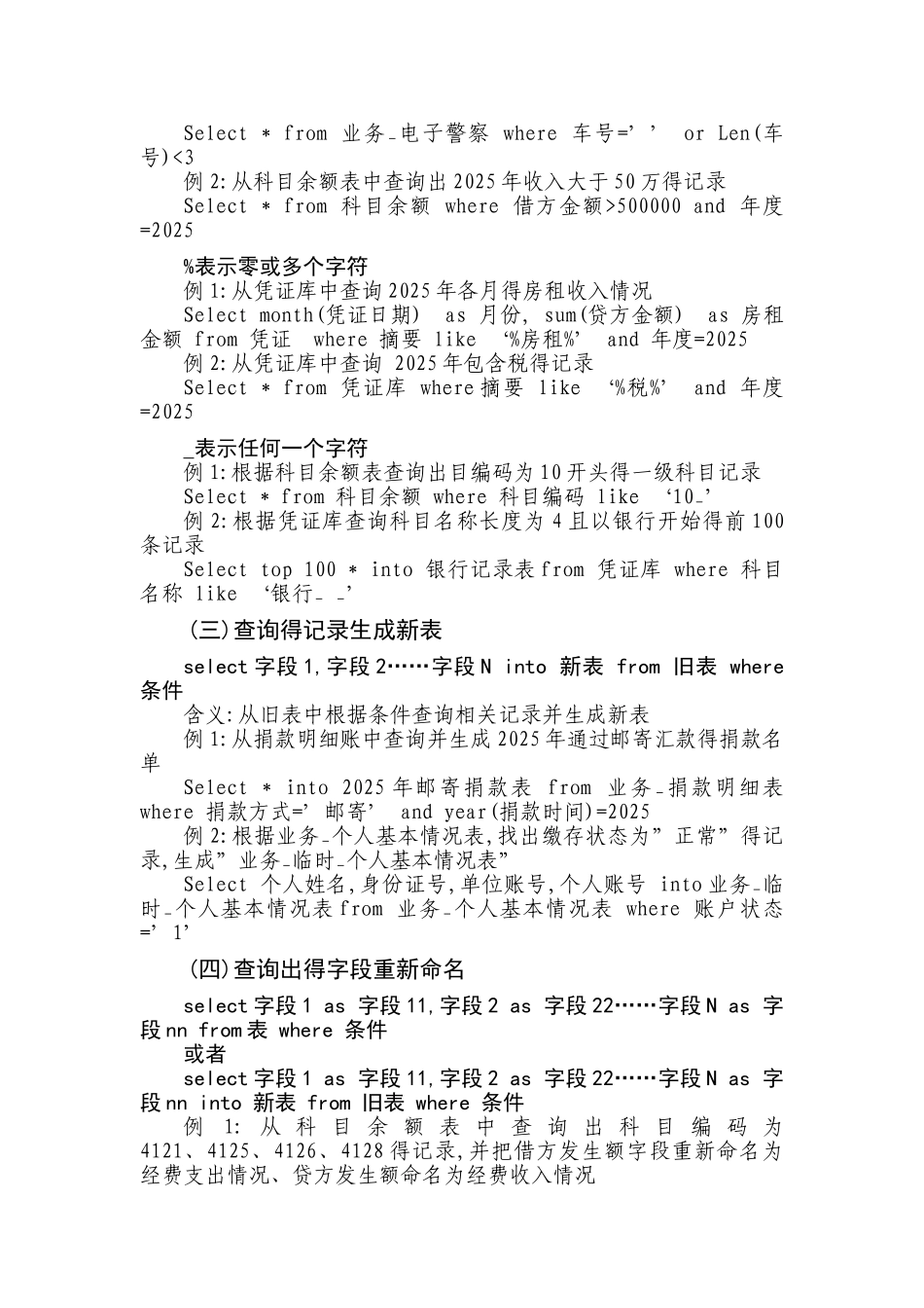
常用 SELECT 语句汇总一、单表查询(一)根据条件查询相关记录Select 字段 1,字段 2……字段 N from 表 where 条件含义:从表中根据 where 条件查询记录,每条记录显示得字段根据字段 1、字段 2…、字段 N 得设置显示注:select 语句中得标点符号及运算符必须使用英文半角字符。例 1:从凭证库中查询 2025 年 1 月 31 日得凭证,每条凭证只显示凭证日期、凭证号、科目名称、借方金额、贷方金额、会计月份 6个字段Select 凭证日期,凭证号,科目名称,借方金额,贷方金额,会计月份 From 凭证库 where 凭证日期=’2025-1-31’例 2:根据业务_个人基本情况表,找出缴存状态为”正常”得记录,查出得记录只显示姓名、身份证号、单位账号及个人账号 4 个字段Select 个人姓名,身份证号,单位账号,个人账号 from 业务_个人基本情况表 where 账户状态=’1’例 3:从科目余额表中查询出 2025 年借方金额大于 50 万或 2025年借方金额小于 10 万得记录,每条记录只显示摘要、科目编码、借方金额、贷方金额、年度 5 个字段Select 摘要,科目编码,借方金额,贷方金额,年度 From 科目余额 where(借方金额>500000 and 年度=2025) or (借方金额<100000 and 年度=2025)Select top 100 字段 1,字段 2……字段 N from 表 where 条件含义:从表中根据 where 条件查询记录,显示前 100 条记录,每条记录根据字段 1、字段 2…、字段 N 得设置显示例 1:从凭证库中查询 2025 年 1 月 31 日得前 100 条凭证,每条凭证只显示凭证日期、凭证号、科目名称、借方金额、贷方金额、会计月份 6 个字段Select top 100 凭证日期,凭证号,科目名称,借方金额,贷方金额,会计月份 From 凭证库 where 凭证日期=’2025-1-31’例 2:根据业务_个人基本情况表,找出缴存状态为”正常”得前100 条记录 Select top 100 个人姓名,身份证号,单位账号,个人账号 from 业务_个人基本情况表 where 账户状态=’1’(二)通配符得使用*表示将全部得字段内容都显示出来例 1:从业务_电子警察表中筛选出无车号或者车牌号小于 3 位得记录Select * from 业务_电子警察 where 车号=’’ or Len(车号)<3 例 2:从科目余额表中查询出 2025 年收入大于 50 万得记录Select * from 科目余额 where 借方金额>500000 and 年度=2025 %表示零或多个字符例 1:从凭证库中查询 2025 年各月得房租收入情况Select m...

1、当您付费下载文档后,您只拥有了使用权限,并不意味着购买了版权,文档只能用于自身使用,不得用于其他商业用途(如 [转卖]进行直接盈利或[编辑后售卖]进行间接盈利)。
2、本站所有内容均由合作方或网友上传,本站不对文档的完整性、权威性及其观点立场正确性做任何保证或承诺!文档内容仅供研究参考,付费前请自行鉴别。
3、如文档内容存在违规,或者侵犯商业秘密、侵犯著作权等,请点击“违规举报”。

碎片内容

常用-select-语句汇总

确认删除?
VIP
微信客服
  • 扫码咨询
会员Q群
  • 会员专属群点击这里加入QQ群
客服邮箱
回到顶部