电脑桌面
添加小米粒文库到电脑桌面
安装后可以在桌面快捷访问

某公司员工绩效考核细则

某公司员工绩效考核细则_第1页
1/20
某公司员工绩效考核细则_第2页
2/20
某公司员工绩效考核细则_第3页
3/20
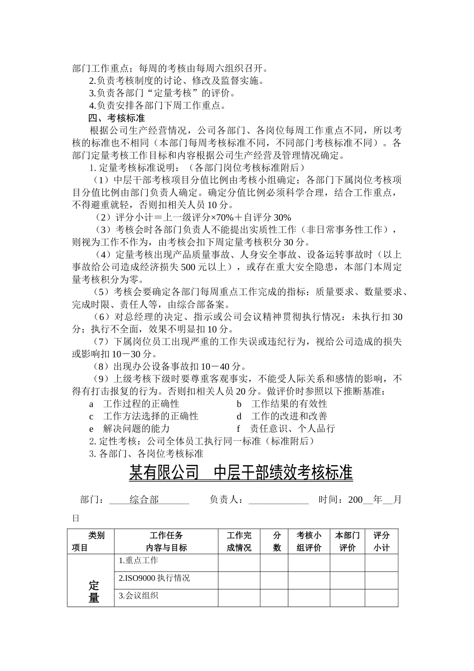
某有限公司员工绩效考核细则一、绩效考核的目的: 1.不断提高公司的管理水平、产品质量,降低生产经营成本和事故发生率,提供公司保持可持续进展的动力; 2.加深公司员工了解自己的工作职责和工作目标; 3.不断提高公司员的工作能力,改进工作业绩,提高员工在工作中的主动性和积极性; 4.建立以部门、班组为单位的团结协作、工作严谨高效的团队; 5.通过考核结果的合理运用(奖惩或待遇调整、精神奖励等),营造一个激励员工奋发向上的工作氛围。 二、绩效考核的原则: 1.公平、公开性原则:公司员工都要接受公司考核,对考核结果的运用公司同一岗位执行相同标准。 2.定期化与制度化原则:绩效考核工作在绩效考核小组的直接领导下进行,综合部是本制度执行的管理部门。 (1)公司对员工(业务员每两周考核一次)的考核采纳每周考核方法,综合部每周将各部门考核结果公布,每月根据考核结果兑现奖惩。 (2)绩效考核作为公司人力资源管理的一项重要制度,所有员工都要严格遵守执行,综合部负责不断对制度修订和完善。 3.公司对员工的考核采纳分级考核的办法:考核小组考核部门负责人,部门负责人考核下属岗位。4.公司对员工的考核采纳百分制的办法。5.评分标准实行 3:7 的办法:本人评价占 30%,上级评价 70%。6.灵活性原则:公司对员工的考核分为定量考核和定性考核。不同岗位、不同层次、不同时期两者考核重点不同、所占分值比例不同。中层干部:定量考核 70%,定性考核 30%。生产岗位:生产时期,定量 70%,定性 30%非生产时期,定量 30%,定性 70%其他岗位:定量 60%,定性 40%。 定量考核:A.中层干部:部门重点工作(总经理安排的工作;每月中层干部会议确定的各部门重点工作;每周考核会安排的工作;部门年度工作目标分解;因生产经营所需随时增加的工作。)完成的质量和数量。B.其他岗位:本岗位岗位职责规定的工作,部门负责人安排的工作。 定性考核:公司行为法律规范(工作态度、工作能力、安全、卫生、考勤 、行为准则等软指标)。 三、组织领导 公司成立总经理领导下的绩效考核小组,组织领导公司员工的考核工作。 组长:吕文波 副组长:徐世兴 成员:邵尚锋工作职责: 1.组长负责主持每月、每周考核总结会,对上月考核工作总结,布置下月各部门工作重点;每周的考核由每周六组织召开。 2.负责考核制度的讨论、修改及监督实施。 3.负责各部门“定量考核”的评价。 4.负责安排各部门下周工作重点...

1、当您付费下载文档后,您只拥有了使用权限,并不意味着购买了版权,文档只能用于自身使用,不得用于其他商业用途(如 [转卖]进行直接盈利或[编辑后售卖]进行间接盈利)。
2、本站所有内容均由合作方或网友上传,本站不对文档的完整性、权威性及其观点立场正确性做任何保证或承诺!文档内容仅供研究参考,付费前请自行鉴别。
3、如文档内容存在违规,或者侵犯商业秘密、侵犯著作权等,请点击“违规举报”。

碎片内容

某公司员工绩效考核细则

您可能关注的文档

确认删除?
VIP
微信客服
  • 扫码咨询
会员Q群
  • 会员专属群点击这里加入QQ群
客服邮箱
回到顶部