电脑桌面
添加小米粒文库到电脑桌面
安装后可以在桌面快捷访问

牙齿正畸活动方案

牙齿正畸活动方案_第1页
1/3
牙齿正畸活动方案_第2页
2/3
牙齿正畸活动方案_第3页
3/3
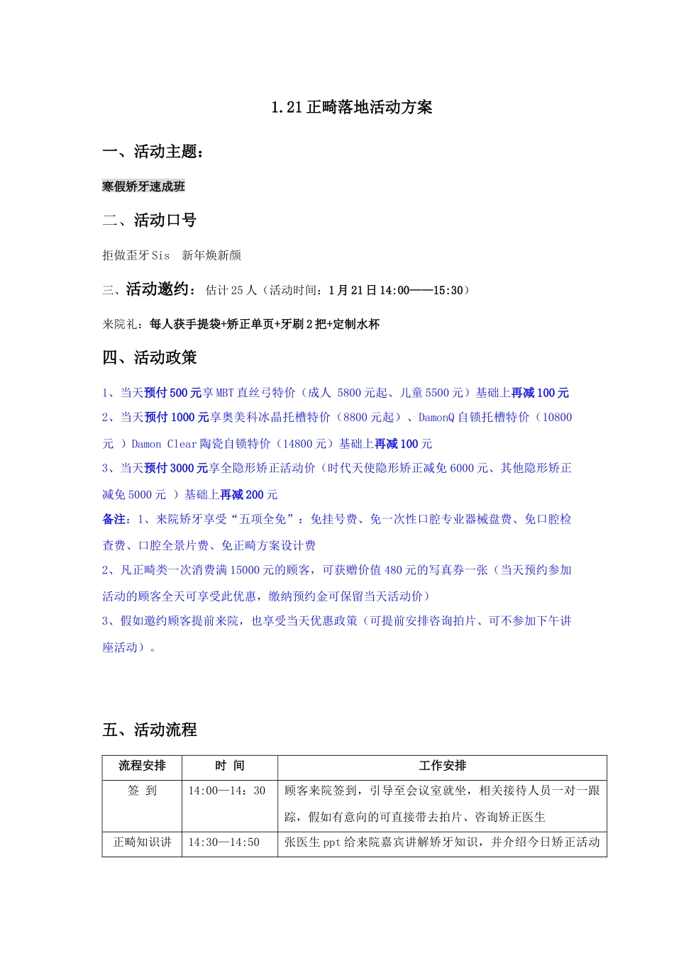
1.21 正畸落地活动方案 一、活动主题:寒假矫牙速成班二、活动口号拒做歪牙 Sis 新年焕新颜三、活动邀约:估计 25 人(活动时间:1 月 21 日 14:00——15:30)来院礼:每人获手提袋+矫正单页+牙刷 2 把+定制水杯四、活动政策 1、当天预付 500 元享 MBT 直丝弓特价(成人 5800 元起、儿童 5500 元)基础上再减 100 元 2、当天预付 1000 元享奥美科冰晶托槽特价(8800 元起)、DamonQ 自锁托槽特价(10800元 )Damon Clear 陶瓷自锁特价(14800 元)基础上再减 100 元 3、当天预付 3000 元享全隐形矫正活动价(时代天使隐形矫正减免 6000 元、其他隐形矫正减免 5000 元 )基础上再减 200 元 备注:1、来院矫牙享受“五项全免”:免挂号费、免一次性口腔专业器械盘费、免口腔检查费、口腔全景片费、免正畸方案设计费 2、凡正畸类一次消费满 15000 元的顾客,可获赠价值 480 元的写真券一张(当天预约参加活动的顾客全天可享受此优惠,缴纳预约金可保留当天活动价) 3、假如邀约顾客提前来院,也享受当天优惠政策(可提前安排咨询拍片、可不参加下午讲座活动)。 五、活动流程流程安排时 间工作安排签 到14:00—14:30顾客来院签到,引导至会议室就坐,相关接待人员一对一跟踪,假如有意向的可直接带去拍片、咨询矫正医生正畸知识讲14:30—14:50张医生 ppt 给来院嘉宾讲解矫牙知识,并介绍今日矫正活动座的惊喜优惠 矫正专家分享14:50—15:10张医生介绍我院两位正畸专家:王凯主任和欧阳医生,邀请两位专家各自分享矫正顾客的案例(王主任和欧阳医生可邀请正在进行矫正并且矫正效果良好的顾客来到现场,一起分享矫正的经历以及牙齿的改变)咨询解答15:10—15:20医生与现场来宾互动,解答疑惑 礼品派发15:20—15:30张医生引导互动结束,邀约的可以领取礼品一份,做好登记,有矫正意向顾客的可以在各咨询人员的安排下,有序咨询矫正医生、检查牙齿情况、沟通详细正畸方案 沟通成单15:30—17:30顾客咨询缴费成交环节,咨询人员告知缴纳预约金可保留优惠名额 六、活动物料活 动 物 料数 量责任人 签到表、咨询表、签到笔 表格各 3 份,签到笔吴萌 礼品袋 25 个周扬帆 礼品袋礼品 25 份刘林 牙齿矫正讲座 ppt 1吴萌、张医生 照相机 1 台方明珠 活动 x 展架 1 个方明珠 外场咨询桌、太阳蓬(待定)、椅子咨询桌 2 张周扬帆七、物料准备及人员分工工 作 职 责...

1、当您付费下载文档后,您只拥有了使用权限,并不意味着购买了版权,文档只能用于自身使用,不得用于其他商业用途(如 [转卖]进行直接盈利或[编辑后售卖]进行间接盈利)。
2、本站所有内容均由合作方或网友上传,本站不对文档的完整性、权威性及其观点立场正确性做任何保证或承诺!文档内容仅供研究参考,付费前请自行鉴别。
3、如文档内容存在违规,或者侵犯商业秘密、侵犯著作权等,请点击“违规举报”。

碎片内容

牙齿正畸活动方案

您可能关注的文档

确认删除?
VIP
微信客服
  • 扫码咨询
会员Q群
  • 会员专属群点击这里加入QQ群
客服邮箱
回到顶部