电脑桌面
添加小米粒文库到电脑桌面
安装后可以在桌面快捷访问

(25秋)新人教版七年级数学上册精讲与精练高分突破-3.4 实际问题与一元一次方程【附详解】

(25秋)新人教版七年级数学上册精讲与精练高分突破-3.4 实际问题与一元一次方程【附详解】_第1页
1/38
(25秋)新人教版七年级数学上册精讲与精练高分突破-3.4 实际问题与一元一次方程【附详解】_第2页
2/38
(25秋)新人教版七年级数学上册精讲与精练高分突破-3.4 实际问题与一元一次方程【附详解】_第3页
3/38
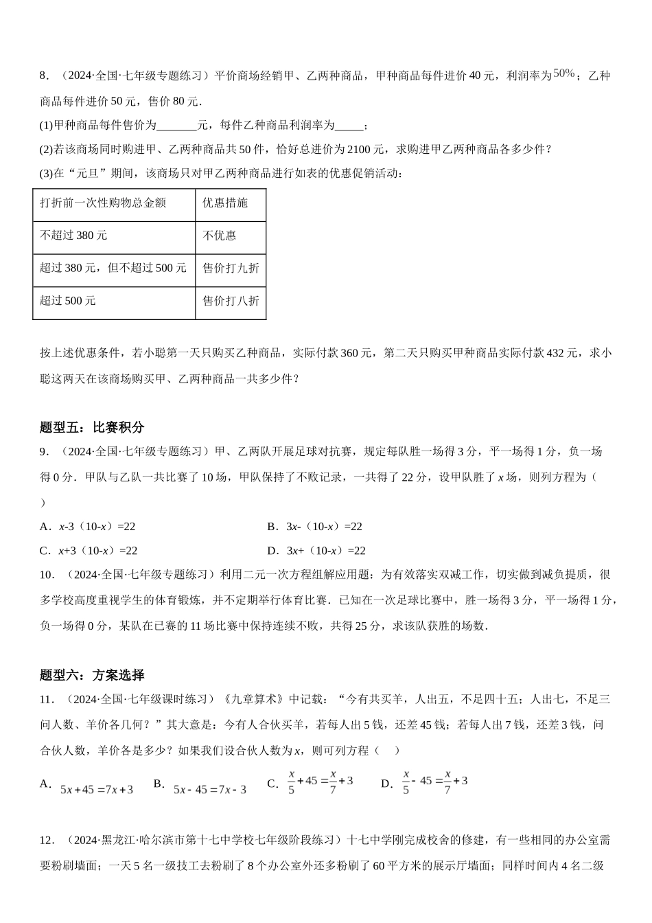
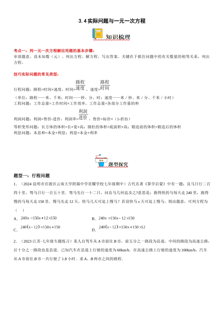
3.4 实际问题与一元一次方程 考点一:列一元一次方程解应用题的基本步骤:审清题意、设未知数(元)、列出方程、解方程、写出答案。关键在于抓住问题中的有关数量的相等关系,列出方程。技巧实际问题的常见类型:行程问题:路程=时间×速度,时间=路程速度 ,速度=路程时间(单位:路程——米、千米;时间——秒、分、时;速度——米/秒、米/分、千米/小时)工程问题:工作总量=工作时间×工作效率,工作总量=各部分工作量的和利润问题:利润=售价-进价,利润率=利润进价 ,售价=标价×(1-折扣)等积变形问题:长方体的体积=长×宽×高;圆柱的体积=底面积×高;锻造前的体积=锻造后的体积利息问题:本息和=本金+利息;利息=本金×利率题型一:行程问题1.(2024·昆明市官渡区云南大学附属中学星耀学校七年级期中)古代名著《算学启蒙》中有一题:良马日行二百四十里,驽马日行一百五十里.驽马先行一十二日,问良马几何追及之?意思是:跑得快的马每天走 240 里,跑得慢的马每天走 150 里.慢马先走 12 天,快马几天可追上慢马?若设快马 x 天可追上慢马,则由题意,可列方程为( )A.B.C.D.2.(2023·江苏·七年级专题练习)某人自驾车从 A 市前往 B 市,前五分之一路段为县道,中间的路段为高速公路,后十分之一路段也是县道.已知汽车在县道上行驶的速度为 60km/h.在高速公路上行驶的速度为 100km/h,汽车从 A 市前往 B 市一共行驶了 1.8 小时.求 A、B 两市之间的路程.题型二:配套问题3.(2024·黑龙江·哈尔滨德强学校七年级)一套仪器由一个 A 部件和三个 B 部件构成,用钢材可做 40 个 A 部件或 240 个 B 部件。现要用钢材制作这种仪器,为了使制作的 A、B 部件恰好配套,设应用钢材制作 A 部件,则可列方程为( )A.B.C.4=D.4.(2024·全国·七年级专题)某生产教具的厂家准备生产正方体教具,教具由塑料棒和金属球组成(一条棱用一根塑料棒,一个顶点由一个金属球镶嵌),安排一个车间负责生产这款正方体教具,该车间共有 34 名工人,每个工人每天可生产塑料棒 100 根或金属球 75 个,如果你是车间主任,你会如何分配工人成套生产正方体教具?题型三:工程问题5.(2024·河南·潢川县第二中学七年级期末)一项工程甲单独做要 40 天完成,乙单独做需要 50 天完成,甲先单独做 4 天,然后两人合作 x 天完成这项工程,则可列的方程是( )A.B.C.D.6.(...

1、当您付费下载文档后,您只拥有了使用权限,并不意味着购买了版权,文档只能用于自身使用,不得用于其他商业用途(如 [转卖]进行直接盈利或[编辑后售卖]进行间接盈利)。
2、本站所有内容均由合作方或网友上传,本站不对文档的完整性、权威性及其观点立场正确性做任何保证或承诺!文档内容仅供研究参考,付费前请自行鉴别。
3、如文档内容存在违规,或者侵犯商业秘密、侵犯著作权等,请点击“违规举报”。

碎片内容

(25秋)新人教版七年级数学上册精讲与精练高分突破-3.4 实际问题与一元一次方程【附详解】

您可能关注的文档

道可到+ 关注
实名认证
内容提供者

只上传优质资源,低价超值!

确认删除?
VIP
微信客服
  • 扫码咨询
会员Q群
  • 会员专属群点击这里加入QQ群
客服邮箱
回到顶部