电脑桌面
添加小米粒文库到电脑桌面
安装后可以在桌面快捷访问

销售部经理岗位职责

销售部经理岗位职责_第1页
1/2
销售部经理岗位职责_第2页
2/2
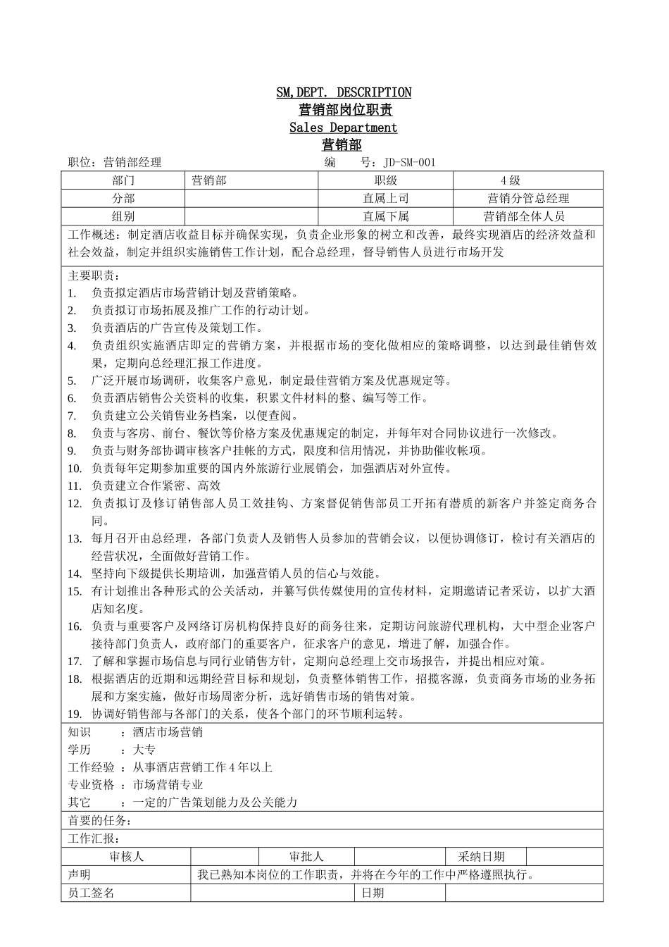
SM,DEPT. DESCRIPTION营销部岗位职责Sales Department营销部职位:营销部经理 编 号:JD-SM-001 部门营销部职级 4 级分部直属上司营销分管总经理组别直属下属 营销部全体人员工作概述:制定酒店收益目标并确保实现,负责企业形象的树立和改善,最终实现酒店的经济效益和社会效益,制定并组织实施销售工作计划,配合总经理,督导销售人员进行市场开发主要职责:1.负责拟定酒店市场营销计划及营销策略。2.负责拟订市场拓展及推广工作的行动计划。3.负责酒店的广告宣传及策划工作。4.负责组织实施酒店即定的营销方案,并根据市场的变化做相应的策略调整,以达到最佳销售效果,定期向总经理汇报工作进度。5.广泛开展市场调研,收集客户意见,制定最佳营销方案及优惠规定等。6.负责酒店销售公关资料的收集,积累文件材料的整、编写等工作。7.负责建立公关销售业务档案,以便查阅。8.负责与客房、前台、餐饮等价格方案及优惠规定的制定,并每年对合同协议进行一次修改。9.负责与财务部协调审核客户挂帐的方式,限度和信用情况,并协助催收帐项。10. 负责每年定期参加重要的国内外旅游行业展销会,加强酒店对外宣传。11. 负责建立合作紧密、高效12. 负责拟订及修订销售部人员工效挂钩、方案督促销售部员工开拓有潜质的新客户并签定商务合同。13. 每月召开由总经理,各部门负责人及销售人员参加的营销会议,以便协调修订,检讨有关酒店的经营状况,全面做好营销工作。14. 坚持向下级提供长期培训,加强营销人员的信心与效能。15. 有计划推出各种形式的公关活动,并纂写供传媒使用的宣传材料,定期邀请记者采访,以扩大酒店知名度。16. 负责与重要客户及网络订房机构保持良好的商务往来,定期访问旅游代理机构,大中型企业客户接待部门负责人,政府部门的重要客户,征求客户的意见,增进了解,加强合作。17. 了解和掌握市场信息与同行业销售方针,定期向总经理上交市场报告,并提出相应对策。18. 根据酒店的近期和远期经营目标和规划,负责整体销售工作,招揽客源,负责商务市场的业务拓展和方案实施,做好市场周密分析,选好销售市场的销售对策。19. 协调好销售部与各部门的关系,使各个部门的环节顺利运转。知识 :酒店市场营销学历 :大专 工作经验 :从事酒店营销工作 4 年以上专业资格 :市场营销专业 其它 :一定的广告策划能力及公关能力首要的任务:工作汇报: 审核人审批人采纳日期声明我已熟知本岗位的工作职责,并将...

1、当您付费下载文档后,您只拥有了使用权限,并不意味着购买了版权,文档只能用于自身使用,不得用于其他商业用途(如 [转卖]进行直接盈利或[编辑后售卖]进行间接盈利)。
2、本站所有内容均由合作方或网友上传,本站不对文档的完整性、权威性及其观点立场正确性做任何保证或承诺!文档内容仅供研究参考,付费前请自行鉴别。
3、如文档内容存在违规,或者侵犯商业秘密、侵犯著作权等,请点击“违规举报”。

碎片内容

销售部经理岗位职责

您可能关注的文档

确认删除?
VIP
微信客服
  • 扫码咨询
会员Q群
  • 会员专属群点击这里加入QQ群
客服邮箱
回到顶部