电脑桌面
添加小米粒文库到电脑桌面
安装后可以在桌面快捷访问

(浙江选考)新高考地理一轮复习 第十二章 选修地理 第38讲 自然灾害与防治教学案 新人教版-新人教版高三选修地理教学案

(浙江选考)新高考地理一轮复习 第十二章 选修地理 第38讲 自然灾害与防治教学案 新人教版-新人教版高三选修地理教学案_第1页
1/16
(浙江选考)新高考地理一轮复习 第十二章 选修地理 第38讲 自然灾害与防治教学案 新人教版-新人教版高三选修地理教学案_第2页
2/16
(浙江选考)新高考地理一轮复习 第十二章 选修地理 第38讲 自然灾害与防治教学案 新人教版-新人教版高三选修地理教学案_第3页
3/16
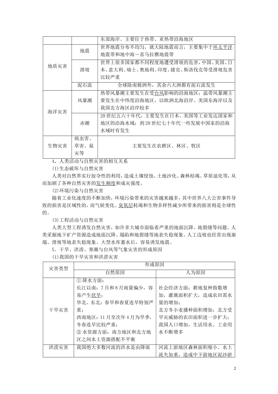
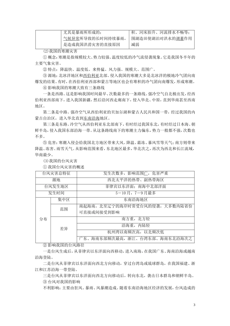
第 38 讲 自然灾害与防治1.自然灾害概述,(1)自然灾害的主要类型 b(2)自然灾害的特点 b(3)世界主要自然灾害的分布 c(4)人类活动与自然灾害的相互关系 d2.自然灾害的类型与分布(1)干旱、洪涝、寒潮与台风等气象灾害的形成原因 d(2)主要地质、地貌灾害的产生机制与发生过程 d(3)虫灾和鼠灾等生物灾害带来的主要危害 b3.自然灾害与环境(1)同一自然灾害造成危害程度的地域差异 c(2)某地或某种自然灾害频发的原因并列举防治措施 d4.防灾与减灾应对自然灾害的方法或应急措施 b 自然灾害与防治1.自然灾害的主要类型(1)气象灾害:干旱、洪涝、热带气旋等。(2)地质灾害:地震、滑坡、泥石流、崩塌、地面塌陷、地裂缝等。(3)海洋灾害:风暴潮、海啸、海浪、海冰、赤潮等。(4)生物灾害:病虫害、草害、鼠灾、蝗灾等;森林火灾和草原火灾也属于广义的生物灾害。2.自然灾害的特点(1)广泛性和区域性:自然灾害的分布范围很广;自然地理环境的区域性决定了自然灾害的区域性。(2)频繁性和不确定性。(3)一定的周期性和不重复性。灾害过程及损害结果具有不可重复性。(4)联系性:表现为区域之间、灾害之间具有联系性。(5)造成危害的严重性。(6)不可避免性和可减轻性。3.世界主要自然灾害的分布主要自然灾害类型主要分布地区气象灾害干旱全球的干旱和半干旱地区以及季风气候区是旱灾频繁发生的地区洪涝主要发生在亚洲、欧洲、北美洲的沿海、沿河、沿湖地区。这些地区地形平坦,水源丰富,往往是经济发达地区热带气旋世界上受热带气旋最为严重的三个地区:孟加拉湾北部及沿海地区,我国东南沿海、日本和东南亚国家,加勒比海地区和美国1东部海岸。主要位于热带、亚热带沿海地区地质灾害地震世界地震分布不均匀,就大陆地震而言,主要集中于环太平洋地震带和地中海-喜马拉雅地震带滑坡世界上很多国家都不同程度地遭受滑坡的危害,中国、美国、日本、意大利、瑞士、奥地利、印度、捷克、斯洛伐克等受滑坡危害比较严重泥石流全球除南极洲外,其余六大洲都有泥石流发生海洋灾害风暴潮热带风暴潮主要发生在受台风影响的沿海地区;温带风暴潮主要发生在中纬度沿海地区,以欧洲北海沿岸、美国东海岸以及我国北方海区沿岸较多赤潮20 世纪五六十年代,主要发生在日本、美国等工业发达国家和地区的沿海水域;到 20 世纪七十年代一些发展中国家的沿海水域时有发生生物灾害病虫害、草害、鼠灾等主要发生在农耕区、林区、牧区4.人类活动与自然灾害的相互关系(...

1、当您付费下载文档后,您只拥有了使用权限,并不意味着购买了版权,文档只能用于自身使用,不得用于其他商业用途(如 [转卖]进行直接盈利或[编辑后售卖]进行间接盈利)。
2、本站所有内容均由合作方或网友上传,本站不对文档的完整性、权威性及其观点立场正确性做任何保证或承诺!文档内容仅供研究参考,付费前请自行鉴别。
3、如文档内容存在违规,或者侵犯商业秘密、侵犯著作权等,请点击“违规举报”。

碎片内容

(浙江选考)新高考地理一轮复习 第十二章 选修地理 第38讲 自然灾害与防治教学案 新人教版-新人教版高三选修地理教学案

您可能关注的文档

确认删除?
VIP
微信客服
  • 扫码咨询
会员Q群
  • 会员专属群点击这里加入QQ群
客服邮箱
回到顶部