电脑桌面
添加小米粒文库到电脑桌面
安装后可以在桌面快捷访问

(浙江选考)新高考物理一轮复习 15 第十二章 动量 动量守恒定律 1 第1节 动量 动量定理教学案-人教版高三全册物理教学案

(浙江选考)新高考物理一轮复习 15 第十二章 动量 动量守恒定律 1 第1节 动量 动量定理教学案-人教版高三全册物理教学案_第1页
1/14
(浙江选考)新高考物理一轮复习 15 第十二章 动量 动量守恒定律 1 第1节 动量 动量定理教学案-人教版高三全册物理教学案_第2页
2/14
(浙江选考)新高考物理一轮复习 15 第十二章 动量 动量守恒定律 1 第1节 动量 动量定理教学案-人教版高三全册物理教学案_第3页
3/14
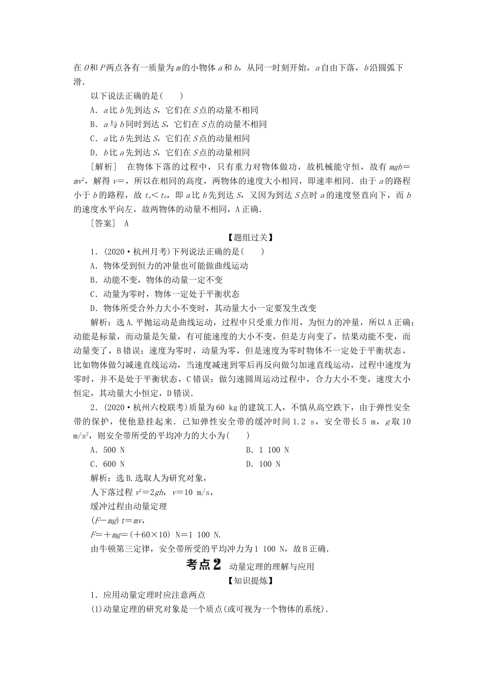
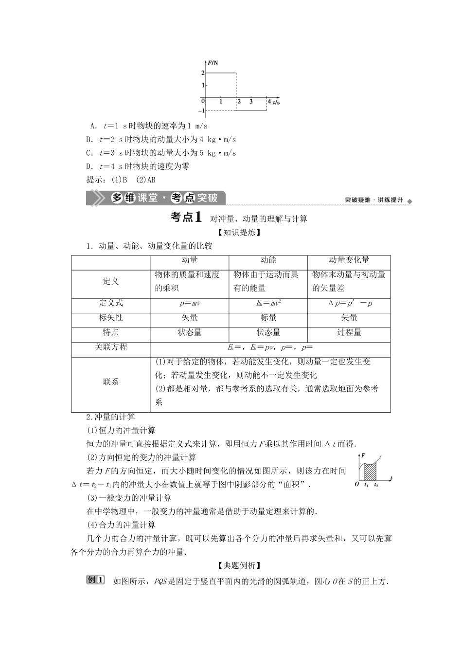
第十二章 动量 动量守恒定律知识内容考试要求真题统计2017.42017.112018.42018.112019.42016.102020.11.动量和动量定理c22151414、15、22212.动量守恒定律c3.碰撞d4.反冲运动 火箭b实验:探究碰撞中的不变量21第 1 节 动量 动量定理【基础梳理】提示:速度 mv 相同 作用时间 Ft 相同 动量冲量 p′-p【自我诊断】 判一判(1)动量越大的物体,其速度越大.( )(2)物体的动量越大,其惯性也越大.( )(3)物体所受合力不变,则动量也不变.( )(4)物体沿水平面运动时,重力不做功,其冲量为零.( )(5)物体所受合外力的冲量方向与物体末动量的方向相同.( )(6)物体所受合外力的冲量方向与物体动量变化的方向相同.( )提示:(1)× (2)× (3)× (4)× (5)× (6)√ 做一做(1)篮球运动员通常伸出双手迎接传来的篮球.接球时,两手随球迅速收缩至胸前,这样做可以( )A.减小球对手的冲量 B.减小球对手的冲击力C.减小球的动量变化量 D.减小球的动能变化量(2)一质量为 2 kg 的物块在合外力 F 的作用下从静止开始沿直线运动.F 随时间 t 变化的图线如图所示,则( ) A.t=1 s 时物块的速率为 1 m/sB.t=2 s 时物块的动量大小为 4 kg·m/sC.t=3 s 时物块的动量大小为 5 kg·m/sD.t=4 s 时物块的速度为零提示:(1)B (2)AB 对冲量、动量的理解与计算【知识提炼】1.动量、动能、动量变化量的比较动量动能动量变化量定义物体的质量和速度的乘积物体由于运动而具有的能量物体末动量与初动量的矢量差定义式p=mvEk=mv2Δp=p′-p标矢性矢量标量矢量特点状态量状态量过程量关联方程Ek=,Ek=pv,p=,p=联系(1)对于给定的物体,若动能发生变化,则动量一定也发生变化;若动量发生变化,则动能不一定发生变化(2)都是相对量,都与参考系的选取有关,通常选取地面为参考系2.冲量的计算(1)恒力的冲量计算恒力的冲量可直接根据定义式来计算,即用恒力 F 乘以其作用时间 Δt 而得.(2)方向恒定的变力的冲量计算若力 F 的方向恒定,而大小随时间变化的情况如图所示,则该力在时间Δt=t2-t1内的冲量大小在数值上就等于图中阴影部分的“面积”.(3)一般变力的冲量计算在中学物理中,一般变力的冲量通常是借助于动量定理来计算的.(4)合力的冲量计算几个力的合力的冲量计算,既可以先算出各个分力的冲量后再求矢量和,又可以先算各个分力的合力再算合力的冲量.【典题例析】 如图所示,PQS 是固定于...

1、当您付费下载文档后,您只拥有了使用权限,并不意味着购买了版权,文档只能用于自身使用,不得用于其他商业用途(如 [转卖]进行直接盈利或[编辑后售卖]进行间接盈利)。
2、本站所有内容均由合作方或网友上传,本站不对文档的完整性、权威性及其观点立场正确性做任何保证或承诺!文档内容仅供研究参考,付费前请自行鉴别。
3、如文档内容存在违规,或者侵犯商业秘密、侵犯著作权等,请点击“违规举报”。

碎片内容

(浙江选考)新高考物理一轮复习 15 第十二章 动量 动量守恒定律 1 第1节 动量 动量定理教学案-人教版高三全册物理教学案

您可能关注的文档

文章天下+ 关注
实名认证
内容提供者

各种文档应有尽有

确认删除?
VIP
微信客服
  • 扫码咨询
会员Q群
  • 会员专属群点击这里加入QQ群
客服邮箱
回到顶部