电脑桌面
添加小米粒文库到电脑桌面
安装后可以在桌面快捷访问

(浙江选考)新高考政治一轮复习 第二单元 生产、劳动与经营 2 第五课 企业与劳动者教学案(必修1)-人教版高三必修1政治教学案

(浙江选考)新高考政治一轮复习 第二单元 生产、劳动与经营 2 第五课 企业与劳动者教学案(必修1)-人教版高三必修1政治教学案_第1页
1/13
(浙江选考)新高考政治一轮复习 第二单元 生产、劳动与经营 2 第五课 企业与劳动者教学案(必修1)-人教版高三必修1政治教学案_第2页
2/13
(浙江选考)新高考政治一轮复习 第二单元 生产、劳动与经营 2 第五课 企业与劳动者教学案(必修1)-人教版高三必修1政治教学案_第3页
3/13
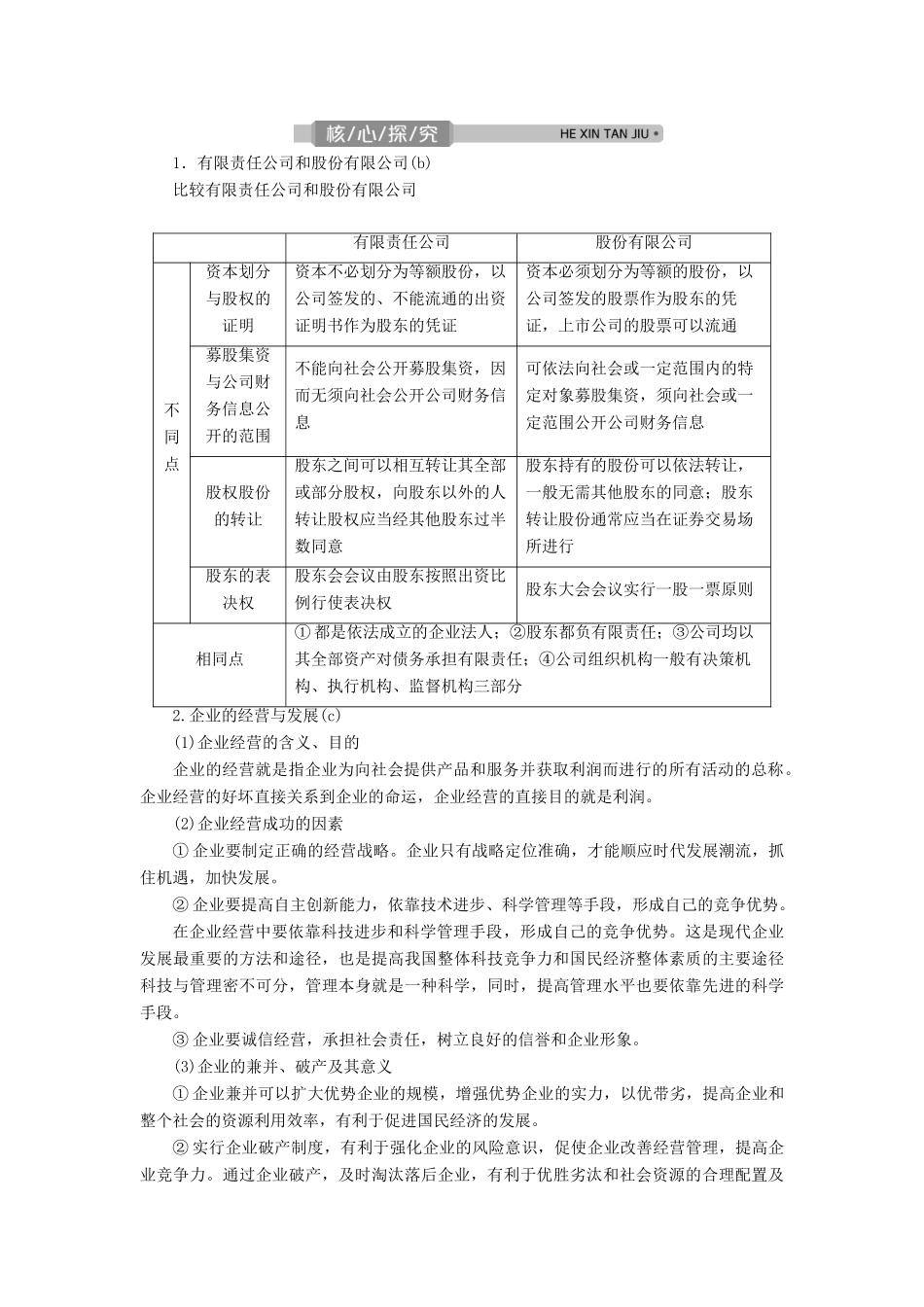
第五课 企业与劳动者1.企业的经营(1)有限责任公司和股份有限公司b(2)企业的经营与发展c2.新时代的劳动者(1)劳动和就业的意义b(2)正确的择业、就业、职业观b(3)劳动者的权利b(4)劳动者依法维权的途径b 企业的经营[学生用书 P16]1.现代企业的组织形式(1)企业:是以营利为目的而从事生产经营活动,向社会提供商品或服务的经济组织。(2)公司:依法设立,有独立的法人财产,以营利为目的的企业法人。(3)公司制是企业的主要组织形式之一。2.公司的类型我国法定的公司形式有两种,即有限责任公司和股份有限公司。3.公司组织机构的组成(1)决策机构:股东会或股东大会及董事会。(2)执行机构:董事会聘用的经理。(3)监督机构:监事会。4.在公司中,根据《中国共产党章程》的规定,设立中国共产党的组织,开展党的活动。5.企业经营与企业发展(1)直接目的:利润。(2)企业经营成功的因素① 制定正确的经营战略。② 提高自主创新能力,依靠技术进步、科学管理等手段,形成自己的竞争优势。③ 诚信经营,承担社会责任,树立良好的信誉和企业形象。6.企业兼并与企业破产(1)企业兼并① 含义:经营管理好、经济效益好的优势企业,兼并那些相对劣势的企业。②意义:扩大优势企业的规模,增强优势企业的实力,以优带劣,提高企业和整个社会的资源利用效率,有益于促进国家经济发展。(2)企业破产:对长期亏损、资不抵债而又扭亏无望的企业,按法定程序实施破产结算的经济现象。1.有限责任公司和股份有限公司(b)比较有限责任公司和股份有限公司有限责任公司股份有限公司不同点资本划分与股权的证明资本不必划分为等额股份,以公司签发的、不能流通的出资证明书作为股东的凭证资本必须划分为等额的股份,以公司签发的股票作为股东的凭证,上市公司的股票可以流通募股集资与公司财务信息公开的范围不能向社会公开募股集资,因而无须向社会公开公司财务信息可依法向社会或一定范围内的特定对象募股集资,须向社会或一定范围公开公司财务信息股权股份的转让股东之间可以相互转让其全部或部分股权,向股东以外的人转让股权应当经其他股东过半数同意股东持有的股份可以依法转让,一般无需其他股东的同意;股东转让股份通常应当在证券交易场所进行股东的表决权股东会会议由股东按照出资比例行使表决权股东大会会议实行一股一票原则相同点① 都是依法成立的企业法人;②股东都负有限责任;③公司均以其全部资产对债务承担有限责任;④公司组织机构一般有决策机构...

1、当您付费下载文档后,您只拥有了使用权限,并不意味着购买了版权,文档只能用于自身使用,不得用于其他商业用途(如 [转卖]进行直接盈利或[编辑后售卖]进行间接盈利)。
2、本站所有内容均由合作方或网友上传,本站不对文档的完整性、权威性及其观点立场正确性做任何保证或承诺!文档内容仅供研究参考,付费前请自行鉴别。
3、如文档内容存在违规,或者侵犯商业秘密、侵犯著作权等,请点击“违规举报”。

碎片内容

(浙江选考)新高考政治一轮复习 第二单元 生产、劳动与经营 2 第五课 企业与劳动者教学案(必修1)-人教版高三必修1政治教学案

您可能关注的文档

确认删除?
VIP
微信客服
  • 扫码咨询
会员Q群
  • 会员专属群点击这里加入QQ群
客服邮箱
回到顶部