电脑桌面
添加小米粒文库到电脑桌面
安装后可以在桌面快捷访问

(选考)新高考地理一轮复习 第十一章 环境与发展 第28讲 中国国家发展战略教学案 新人教版-新人教版高三全册地理教学案

(选考)新高考地理一轮复习 第十一章 环境与发展 第28讲 中国国家发展战略教学案 新人教版-新人教版高三全册地理教学案_第1页
1/14
(选考)新高考地理一轮复习 第十一章 环境与发展 第28讲 中国国家发展战略教学案 新人教版-新人教版高三全册地理教学案_第2页
2/14
(选考)新高考地理一轮复习 第十一章 环境与发展 第28讲 中国国家发展战略教学案 新人教版-新人教版高三全册地理教学案_第3页
3/14
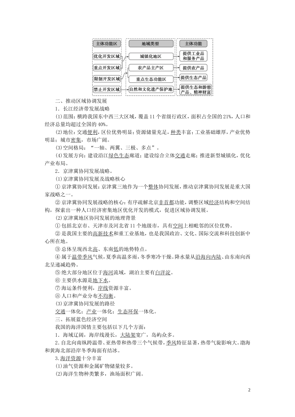
★第 28 讲 中国国家发展战略一、建设主体功能区1.主体功能:一个区域最主要、最核心的功能。2.建设主体功能区的意义(1)建设主体功能区是生态文明理念下提出的国土开发和保护重大战略。(2)主体功能区规划促使区域发展由盲目追求经济增长,转向依据主体功能因地制宜、有序开发。3.我国主体功能区建设的地理背景(1)适宜开发的土地少(2)自然资源分布不均。(3)生态环境比较脆弱(4)区域经济发展不平衡4.我国主体功能区分类依据地理国情和国土开发状况,我国的主体功能区划分为优化开发区域、重点开发区域、限制开发区域和禁止开发区域。“开发”特指大规模的工业化、城镇化建设。如下图所示:1二、推动区域协调发展1.长江经济带发展战略(1)范围:横跨我国东中西三大区域,覆盖 11 个省级行政区,面积占全国的 21%,人口和经济总量均超过全国的 40%。(2)地位:交通便利,区位优势明显;资源储量充足,种类丰富;工业基础雄厚,产业优势明显;城市密集,市场广阔。(3)空间格局:“一轴、两翼、三极、多点”。(4)发展方向:建设沿江绿色生态廊道;建设综合立体交通走廊;推进新型城镇化,优化产业布局。2.京津冀协同发展战略。(1)京津冀协同发展及战略核心① 京津冀协同发展:京津冀三地作为一个整体协同发展,推动京津冀协同发展是重大国家战略之一。② 京津冀协同发展战略的核心:有序疏解北京非首都功能,调整区域经济结构和空间结构,探索出一种人口经济密集地区优化开发的模式,促进区域协调发展。(2)京津冀地区协同发展的地理背景① 包括北京市、天津市及河北省 11 个地级市,具有空间上相毗邻的区位优势。② 是我国主要的高新技术和重工业基地,也是我国政治、文化、国际交流和科技创新中心所在地。③ 总体呈现西北高、东南低的地势特点。④ 属于温带季风气候,夏季高温多雨,冬季寒冷干燥。降水量从沿海向内陆、由东南向西北呈递减趋势。⑤ 绝大部分地区位于海河流域,湖泊主要有白洋淀。⑥ 主要供水源是地下水。⑦ 海运条件便利,岸线资源丰富。⑧ 人口和产业分布不均衡。(3)京津冀协同发展的路径交通一体化;产业一体化;生态环保一体化。三、拓展蓝色经济空间我国的海洋国情主要包括以下几个方面:1.海域辽阔,海岸线漫长,大陆架宽广,岛屿众多。2.自北向南纵跨温带、亚热带和热带三个气候带,季风特征显著,热带气旋影响大。渤海和黄海北部沿岸冬季海面有结冰。3.海洋资源十分丰富(1)油气资源和金属矿物储量较多。...

1、当您付费下载文档后,您只拥有了使用权限,并不意味着购买了版权,文档只能用于自身使用,不得用于其他商业用途(如 [转卖]进行直接盈利或[编辑后售卖]进行间接盈利)。
2、本站所有内容均由合作方或网友上传,本站不对文档的完整性、权威性及其观点立场正确性做任何保证或承诺!文档内容仅供研究参考,付费前请自行鉴别。
3、如文档内容存在违规,或者侵犯商业秘密、侵犯著作权等,请点击“违规举报”。

碎片内容

(选考)新高考地理一轮复习 第十一章 环境与发展 第28讲 中国国家发展战略教学案 新人教版-新人教版高三全册地理教学案

您可能关注的文档

文章天下+ 关注
实名认证
内容提供者

各种文档应有尽有

确认删除?
VIP
微信客服
  • 扫码咨询
会员Q群
  • 会员专属群点击这里加入QQ群
客服邮箱
回到顶部