电脑桌面
添加小米粒文库到电脑桌面
安装后可以在桌面快捷访问

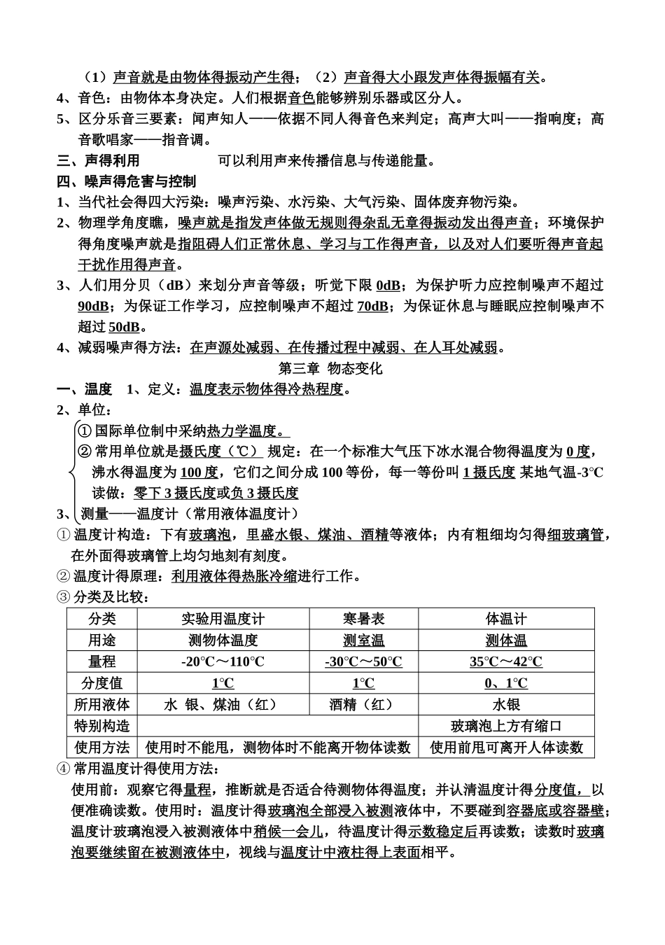
八上物理知识点总结

八上物理知识点总结_第1页
1/11
八上物理知识点总结_第2页
2/11
八上物理知识点总结_第3页
3/11
八年级上册物理复习提纲第一章 机械运动一、长度与时间得测量1、测量某个物理量时用来进行比较得标准量叫做单位。为方便沟通,国际计量组织制定了一套国际统一得单位,叫国际单位制(简称 SI)。2、长度得单位:在国际单位制中,长度得基本单位就是米 ( m ) ,其她单位有:千米 ( km ) 、 分米 ( dm ) 、厘米 ( cm ) 、毫米 ( mm ) 、微米 ( μm ) 、纳米 ( nm ) 。1km=1 000m ; 1dm=0 、 1m ; 1cm=0 、 01m ; 1mm=0 、 001m ; 1μm=0 、 000 001m ; 1nm=0 、 000 000 001m。测量长度得常用工具:刻度尺。刻度尺得使用方法:①注意刻度标尺得零刻度线、最小分度值与量程;②测量时刻度尺得刻度线要紧贴被测物体,位置要放正,不得歪斜,零刻度线应对准所测物体得一端;③读数时视线要垂直于尺面,并且对正观测点,不能仰视或者俯视。3、国际单位制中,时间得基本单位就是秒 (s) 。时间得单位还有小时 ( h ) 、分 ( min ) 。1h=60min 1min=60s。4、测量值与真实值之间得差异叫做误差,我们不能消灭误差,但应尽量减小误差。误差得产生与测量仪器、测量方法、测量得人有关。减少误差方法:多次测量求平均值 、 选用精密测量工具、改进测量方法。误差与错误区别:误差不就是错误,错误不该发生能够避开,误差永远存在不能避开。二、运动得描述1、运动就是宇宙中最普遍得现象,物理学里把物体位置变化叫做机械运动。2、在讨论物体得运动时,选作标准得物体叫做参照物。参照物得选择:任何物体都可做参照物,应根据需要选择合适得参照物(不能选被讨论得物体作参照物)。讨论地面上物体得运动情况时,通常选地面为参照物。选择不同得参照物来观察同一个物体结论可能不同。同一个物体就是运动还就是静止取决于所选得参照物,这就就是运动与静止得相对性。三、运动得快慢1、物体运动得快慢用速度表示。在相同时间内,物体经过得路程越长,它得速度就越快;物体经过相同得路程,所花得时间越短,速度越快。在匀速直线运动中,速度等于运动物体在单位时间内通过得路程。在物理学中,为了比较物体运动得快慢,采纳“ 相 同时间比较路程 ” 得方法,也就就是将物体运动得路程除以所用时间。这样,在比较不同运动物体得快慢时,可以保证时间相同。计算公式:v=其中:s——路程——米(m);t——时间——秒(s);v——速度——米/秒(m/s)国际单位制中,速度得单位就是米每秒,符号...

1、当您付费下载文档后,您只拥有了使用权限,并不意味着购买了版权,文档只能用于自身使用,不得用于其他商业用途(如 [转卖]进行直接盈利或[编辑后售卖]进行间接盈利)。
2、本站所有内容均由合作方或网友上传,本站不对文档的完整性、权威性及其观点立场正确性做任何保证或承诺!文档内容仅供研究参考,付费前请自行鉴别。
3、如文档内容存在违规,或者侵犯商业秘密、侵犯著作权等,请点击“违规举报”。

碎片内容

八上物理知识点总结

确认删除?
VIP
微信客服
  • 扫码咨询
会员Q群
  • 会员专属群点击这里加入QQ群
客服邮箱
回到顶部